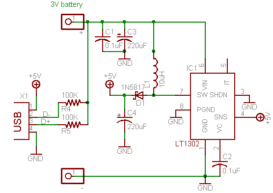
Allora, nel rettangolo rosso ho bisogno di qualcosa che mi alzi la tensione da 5v a 14, 15... non lo so, credo che le pile da 9v caricano con questa tensione... ho provato a verificare la tensione in un caricabatteria per pile da 9v ed era 14v... Nel rettangolo rosso mi serve quel amplificatore di tensione perché per ricaricare la pila che durante la giornata mi ha ricaricato il telefono e adesso è scarica, io attacco il tutto alla porta USB del PC o al caricabatteria... per poi utilizzare il tutto il giorno dopo... Ecco, queste erano le mie idee... ditemi se potrebbe andare e consigliatemi qualcosa per l'amplificatore.
Consigli critiche e domande (e anche risposte


Elettrotecnica e non solo (admin)
Un gatto tra gli elettroni (IsidoroKZ)
Esperienza e simulazioni (g.schgor)
Moleskine di un idraulico (RenzoDF)
Il Blog di ElectroYou (webmaster)
Idee microcontrollate (TardoFreak)
PICcoli grandi PICMicro (Paolino)
Il blog elettrico di carloc (carloc)
DirtEYblooog (dirtydeeds)
Di tutto... un po' (jordan20)
AK47 (lillo)
Esperienze elettroniche (marco438)
Telecomunicazioni musicali (clavicordo)
Automazione ed Elettronica (gustavo)
Direttive per la sicurezza (ErnestoCappelletti)
EYnfo dall'Alaska (mir)
Apriamo il quadro! (attilio)
H7-25 (asdf)
Passione Elettrica (massimob)
Elettroni a spasso (guidob)
Bloguerra (guerra)





