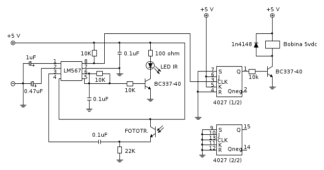
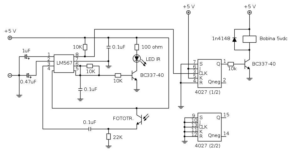
Cercavo uno schema di un sensore ad infrarossi che mi permettesse di poter accendere e spegnere la luce e così ho trovato questo http://datasheet.octopart.com/3-337-Mondotronics-datasheet-7285303.pdf
L'unica cosa che resta da fare è inserire un relè bistabile che mi mantenga il contatto chiuso, altrimenti la luce si spegnerebbe dopo la ricezione dell'impulso. Al posto del relè vorrei adoperare un NE555 come flip-flop, ma su internet ho trovato schemi che funzionano alla tensione di 12Volt. Com'è possibile notare dallo schema incluso nel file, il circuito lavora alla tensione di 5Volt e quindi, presumo, il segnale di uscita sarà anch'esso a 5V.
Lo schema del flip-flop che dovrà funzionare a 5Volt, sarà analogo o diverso da quello a 12Volt?
Nel caso in cui lo schema fosse diverso, come sarebbe composto?
Ringrazio tutti coloro che contribuiranno


Elettrotecnica e non solo (admin)
Un gatto tra gli elettroni (IsidoroKZ)
Esperienza e simulazioni (g.schgor)
Moleskine di un idraulico (RenzoDF)
Il Blog di ElectroYou (webmaster)
Idee microcontrollate (TardoFreak)
PICcoli grandi PICMicro (Paolino)
Il blog elettrico di carloc (carloc)
DirtEYblooog (dirtydeeds)
Di tutto... un po' (jordan20)
AK47 (lillo)
Esperienze elettroniche (marco438)
Telecomunicazioni musicali (clavicordo)
Automazione ed Elettronica (gustavo)
Direttive per la sicurezza (ErnestoCappelletti)
EYnfo dall'Alaska (mir)
Apriamo il quadro! (attilio)
H7-25 (asdf)
Passione Elettrica (massimob)
Elettroni a spasso (guidob)
Bloguerra (guerra)



