buzzer
Moderatori:
carloc,
g.schgor,
BrunoValente,
IsidoroKZ
20 messaggi
• Pagina 2 di 2 • 1, 2
0
voti
[11] Re: buzzer
Hai fretta?
"La follia sta nel fare sempre la stessa cosa aspettandosi risultati diversi".
"Parla soltanto quando sei sicuro che quello che dirai è più bello del silenzio".
Rispondere è cortesia, ma lasciare l'ultima parola ai cretini è arte.
"Parla soltanto quando sei sicuro che quello che dirai è più bello del silenzio".
Rispondere è cortesia, ma lasciare l'ultima parola ai cretini è arte.
-

TardoFreak
73,9k 8 12 13 - -EY Legend-

- Messaggi: 15754
- Iscritto il: 16 dic 2009, 11:10
- Località: Torino - 3° pianeta del Sistema Solare
0
voti
[12] Re: buzzer
piertek ha scritto:...insomma mi serve un buzzer me mi suoni in modo diverso quando e' attivo e quando e' spento grazie..
Un buzzer quando è attivo, cioè alimentato... produce un suono, quando è spento non produce suono.
0
voti
[13] Re: buzzer
appunto mi serve un circuitino che alimentandolo suona un po' e pur permanendo alimentazione fermi il buzzer,insomma segnali acusticamente il cambio di stato on -off
0
voti
[14] Re: buzzer
Ti basta che quando al circuitino arriva l'alimentazione il buzzer suona per un po' e poi smette?? O una cosa diversa? Spiegati...
In ogni caso, questo po' di tempo quanto sarebbe? Il buzzer di cui disponi quanta corrente assorbe?
In ogni caso, questo po' di tempo quanto sarebbe? Il buzzer di cui disponi quanta corrente assorbe?
0
voti
[15] Re: buzzer
esattamente quando alimento la scheda deve suonare 3 o 5 secondi per dirmi che ha ricevuto l'impulso e l'allarme e' inserito. la tensione permane ma deve suonare per quei secondi e basta.
0
voti
[16] Re: buzzer
Bene, appena ho modo stasera dopo cena butto giù lo schema, intanto mi servono questi dati:
1- tensione di alimentazione della scheda, se è stabilizzata o meno.
2- corrente di assorbimento del buzzer.
3- decidere se 3 o 5 secondi
4- il tempo durante il quale il buzzer suona deve essere fisso oppure regolabile?
Luca.
1- tensione di alimentazione della scheda, se è stabilizzata o meno.
2- corrente di assorbimento del buzzer.
3- decidere se 3 o 5 secondi
4- il tempo durante il quale il buzzer suona deve essere fisso oppure regolabile?
Luca.0
voti
[17] Re: buzzer
il buzzer lo devo ancora comprare l'alimentazione e' 12 v stabilizzata non e' importante la durata del suono dA 2 a 5,6 sec non so se mi sono spiegato una volta data alimentazione deve suonare poi smettere e l'alimentazione chiaramente rimane sta alimentando la scheda di allarme!
grazie per l'interessamento
grazie per l'interessamento
0
voti
[18] Re: buzzer
Figurati per così poco...
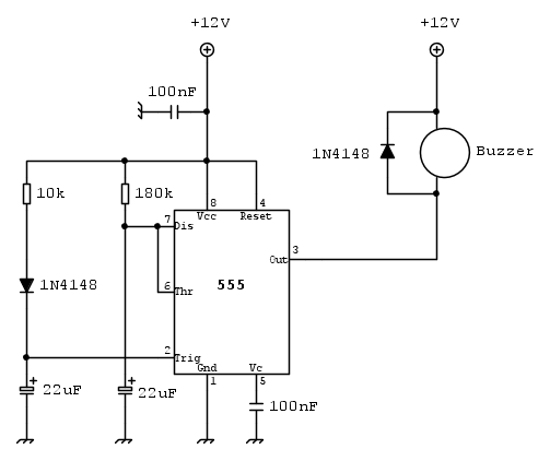
Con la costante di tempo imposta dal condensatore da 22uF e 180k come resistore il circuito buzzer è attivo per circa 4 secondi.
Appena fornisci alimentazione al circuito il pin di trigger si trova in stato basso e il timer attiverà il buzzer, appena il condensatore da 22uF si carica fino a 1/3Vcc il pin di trigger non farà più attivare il buzzer... per farlo suonare di nuovo devi togliere l'alimentazione per almeno 5 secondi e riapplicarla perché questo circuito non è "retriggerabile" ed il pin di reset non agisce al tuo scopo.
Il diodo in antiparallelo al buzzer è una sicurezza, ma se usi come carico sempre e solo il buzzer puoi toglierlo... Anche l'altro diodo è eliminabile con questi tempi credo, sarebbe da verificare con più tempo.
Il condensatore sul pin CV del 555 l'ho messo da 100nF per fartene comprare due uguali anzichè due differenti, tipicamente c'è 10nF... vanno bene tutti e due i valori perciò scegli tu.
Gli elettrolitici devi comprarli con una tensione di lavoro di 16V o superiore, ma non 100V
Se ti interessa far ripetere il suono basta aggiungere un pulstante NA tra il pin di trigger e massa.
Ultimo ma non ultimo, il buzzer sarebbe bene che non consumasse più di una trentina di milliampere.
Con la costante di tempo imposta dal condensatore da 22uF e 180k come resistore il circuito buzzer è attivo per circa 4 secondi.
Appena fornisci alimentazione al circuito il pin di trigger si trova in stato basso e il timer attiverà il buzzer, appena il condensatore da 22uF si carica fino a 1/3Vcc il pin di trigger non farà più attivare il buzzer... per farlo suonare di nuovo devi togliere l'alimentazione per almeno 5 secondi e riapplicarla perché questo circuito non è "retriggerabile" ed il pin di reset non agisce al tuo scopo.
Il diodo in antiparallelo al buzzer è una sicurezza, ma se usi come carico sempre e solo il buzzer puoi toglierlo... Anche l'altro diodo è eliminabile con questi tempi credo, sarebbe da verificare con più tempo.
Il condensatore sul pin CV del 555 l'ho messo da 100nF per fartene comprare due uguali anzichè due differenti, tipicamente c'è 10nF... vanno bene tutti e due i valori perciò scegli tu.
Gli elettrolitici devi comprarli con una tensione di lavoro di 16V o superiore, ma non 100V
Se ti interessa far ripetere il suono basta aggiungere un pulstante NA tra il pin di trigger e massa.
Ultimo ma non ultimo, il buzzer sarebbe bene che non consumasse più di una trentina di milliampere.
20 messaggi
• Pagina 2 di 2 • 1, 2
Chi c’è in linea
Visitano il forum: Nessuno e 175 ospiti

Elettrotecnica e non solo (admin)
Un gatto tra gli elettroni (IsidoroKZ)
Esperienza e simulazioni (g.schgor)
Moleskine di un idraulico (RenzoDF)
Il Blog di ElectroYou (webmaster)
Idee microcontrollate (TardoFreak)
PICcoli grandi PICMicro (Paolino)
Il blog elettrico di carloc (carloc)
DirtEYblooog (dirtydeeds)
Di tutto... un po' (jordan20)
AK47 (lillo)
Esperienze elettroniche (marco438)
Telecomunicazioni musicali (clavicordo)
Automazione ed Elettronica (gustavo)
Direttive per la sicurezza (ErnestoCappelletti)
EYnfo dall'Alaska (mir)
Apriamo il quadro! (attilio)
H7-25 (asdf)
Passione Elettrica (massimob)
Elettroni a spasso (guidob)
Bloguerra (guerra)

