Oscillatore a sfasamento
Moderatori:
carloc,
g.schgor,
BrunoValente,
IsidoroKZ
0
voti
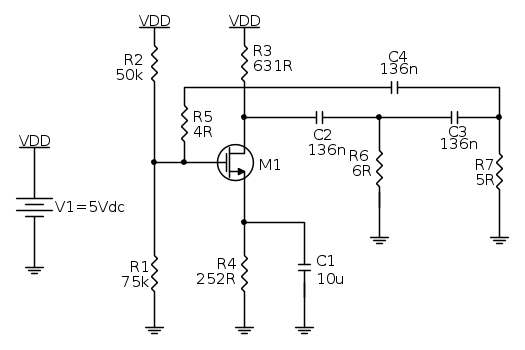
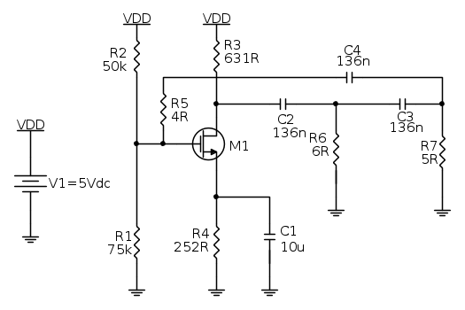
credo di aver capito; mi hai fatto scegliere tra i vari circuiti quale fosse quello da preferire per farmi render conto che sul mio circuito i valori delle resistenze del circuito di polarizzazione devono essere molto superiori rispetto a quelle della parte di retroazione in modo tale che non passi corrente in esse e quindi non sprecassi potenza a "scaldarle". Poi che dovrei fare per andar avanti nel mio progetto??
0
voti
Avevi 20mW a disposizione, avevi scelto di farli dissipare al partitore di polarizzazione, senza lasciare corrente per il MOS. Invece praticamente tutta la corrente a disposizione e` meglio che vada sul MOS, il quale deve garantire un guadagno minimo, avevi detto 29, vedremo se e` giusto.
Progetta la polarizzazione del MOS (e le dimensioni del MOS) in modo da consumare 20mW e riuscire ad amplificare almeno 30 volte (se poi sono di piu` vediamo). Devi anche dimensionare il MOS per ottenere questo risultato.
Progetta la polarizzazione del MOS (e le dimensioni del MOS) in modo da consumare 20mW e riuscire ad amplificare almeno 30 volte (se poi sono di piu` vediamo). Devi anche dimensionare il MOS per ottenere questo risultato.
Per usare proficuamente un simulatore, bisogna sapere molta più elettronica di lui
Plug it in - it works better!
Il 555 sta all'elettronica come Arduino all'informatica! (entrambi loro malgrado)
Se volete risposte rispondete a tutte le mie domande
Plug it in - it works better!
Il 555 sta all'elettronica come Arduino all'informatica! (entrambi loro malgrado)
Se volete risposte rispondete a tutte le mie domande
0
voti
IsidoroKZ ha scritto:Avevi 20mW a disposizione, avevi scelto di farli dissipare al partitore di polarizzazione, senza lasciare corrente per il MOS. Invece praticamente tutta la corrente a disposizione e` meglio che vada sul MOS, il quale deve garantire un guadagno minimo, avevi detto 29, vedremo se e` giusto.
Progetta la polarizzazione del MOS (e le dimensioni del MOS) in modo da consumare 20mW e riuscire ad amplificare almeno 30 volte (se poi sono di piu` vediamo). Devi anche dimensionare il MOS per ottenere questo risultato.
Ho provato a ricalcore il tutto e ho impostato i seguenti valori ma non mi sembra che i circuito oscilli!! Potete darmi qualche consiglio su cosa dovrei modificare ? Grazie
- Allegati
-
- Netlist.PNG (10.83 KiB) Osservato 3738 volte
2
voti
leoc2589 ha scritto:Ho provato a ricalcore il tutto e ho impostato i seguenti valori ma non mi sembra che i circuito oscilli!! Potete darmi qualche consiglio su cosa dovrei modificare ? Grazie
Se vuoi ricevere aiuto e magari imparare qualcosa devi cercare di favorire gli altri utenti. Le regole ci sono perché aiutano a migliorare il servizio sia per chi chiede sia per chi deve rispondere. Il tuo post [33] doveva essere scritto come segue:
Ho provato a ricalcore il tutto e ho impostato i seguenti valori ma non mi sembra che i circuito oscilli!! Potete darmi qualche consiglio su cosa dovrei modificare ? Grazie
Credimi, non è stato difficle. Bastava andare al tuo post [7], cliccare sotto l'immagine la voce "sorgente FidoCadJ", copiare, e incollare lo schema su FidoCadJ. A quel punto bastava inserire i valori e ripostare lo schema. Tempo impiegato dal sottoscritto 5 minuti: 4 per capire cosa avevi postato e 1 per fare il disegno!
La prossima volta non ci sarà un

PS: mi stupirei se oscillasse...
-

EnChamade
6.498 2 8 12 - G.Master EY

- Messaggi: 588
- Iscritto il: 18 giu 2009, 12:00
- Località: Padova - Feltre
0
voti
EnChamade ha scritto:leoc2589 ha scritto:PS: mi stupirei se oscillasse...
per favore Dimmi il perché; da solo non riesco ad arrivarci. Ho seguito consigli degli altri precedentemente ma ora nn so cosa devo fare azz. e l'esame si avvicina
0
voti
(v. [16] e [17]): se non leggi le osservazioni che ti vengono fatte, perché dovremmo continuare a spiegarti le cose?It's a sin to write
instead of
(Anonimo).
...'cos you know that
ain't
, right?
You won't get a sexy tan if you write
in lieu of
.
Take a log for a fireplace, but don't take
for
arithm.
instead of
(Anonimo)....'cos you know that
ain't
, right?You won't get a sexy tan if you write
in lieu of
.Take a log for a fireplace, but don't take
for
arithm.-

DirtyDeeds
55,9k 7 11 13 - G.Master EY

- Messaggi: 7012
- Iscritto il: 13 apr 2010, 16:13
- Località: Somewhere in nowhere
0
voti
Da quanto mi ha detto il professore serve per l'innesco dell' oscillazione; ma io in realtà non so a cosa veramente serve e con ciò non riesco a ricavarmelo. Chiedevo aiuto a voi per queste robe infatti. Grazie per la celere risposta
0
voti
leoc2589 ha scritto:ma io in realtà non so a cosa veramente serve
Come ti ha spiegato
Poi, per il circuito gentilmente riportato da
It's a sin to write
instead of
(Anonimo).
...'cos you know that
ain't
, right?
You won't get a sexy tan if you write
in lieu of
.
Take a log for a fireplace, but don't take
for
arithm.
instead of
(Anonimo)....'cos you know that
ain't
, right?You won't get a sexy tan if you write
in lieu of
.Take a log for a fireplace, but don't take
for
arithm.-

DirtyDeeds
55,9k 7 11 13 - G.Master EY

- Messaggi: 7012
- Iscritto il: 13 apr 2010, 16:13
- Località: Somewhere in nowhere
0
voti
Guadagno ad anello:




Poi azzero parte mmaginaria e sull'equazione del guadagno e cerco di calcolarmi valori R e C.
Aspetto chiarimenti Grazie 1000




Poi azzero parte mmaginaria e sull'equazione del guadagno e cerco di calcolarmi valori R e C.
Aspetto chiarimenti Grazie 1000
0
voti
Come mai
ed
non compaiono?
PS: Usa i pedici nella scrittura delle equazioni
ed
non compaiono?PS: Usa i pedici nella scrittura delle equazioni
It's a sin to write
instead of
(Anonimo).
...'cos you know that
ain't
, right?
You won't get a sexy tan if you write
in lieu of
.
Take a log for a fireplace, but don't take
for
arithm.
instead of
(Anonimo)....'cos you know that
ain't
, right?You won't get a sexy tan if you write
in lieu of
.Take a log for a fireplace, but don't take
for
arithm.-

DirtyDeeds
55,9k 7 11 13 - G.Master EY

- Messaggi: 7012
- Iscritto il: 13 apr 2010, 16:13
- Località: Somewhere in nowhere
Chi c’è in linea
Visitano il forum: Nessuno e 296 ospiti

Elettrotecnica e non solo (admin)
Un gatto tra gli elettroni (IsidoroKZ)
Esperienza e simulazioni (g.schgor)
Moleskine di un idraulico (RenzoDF)
Il Blog di ElectroYou (webmaster)
Idee microcontrollate (TardoFreak)
PICcoli grandi PICMicro (Paolino)
Il blog elettrico di carloc (carloc)
DirtEYblooog (dirtydeeds)
Di tutto... un po' (jordan20)
AK47 (lillo)
Esperienze elettroniche (marco438)
Telecomunicazioni musicali (clavicordo)
Automazione ed Elettronica (gustavo)
Direttive per la sicurezza (ErnestoCappelletti)
EYnfo dall'Alaska (mir)
Apriamo il quadro! (attilio)
H7-25 (asdf)
Passione Elettrica (massimob)
Elettroni a spasso (guidob)
Bloguerra (guerra)

