Cos'è ElectroYou | Login Iscriviti

ElectroYou - la comunità dei professionisti del mondo elettrico

Progettino elettronica digitale

Elettronica lineare e digitale: didattica ed applicazioni

Moderatori: Foto Utentecarloc, Foto Utenteg.schgor, Foto UtenteBrunoValente, Foto UtenteIsidoroKZ

0
voti

[1] Progettino elettronica digitale

Messaggioda Foto Utentealexlovesusa » 29 giu 2012, 20:21

Salve ragazzi,
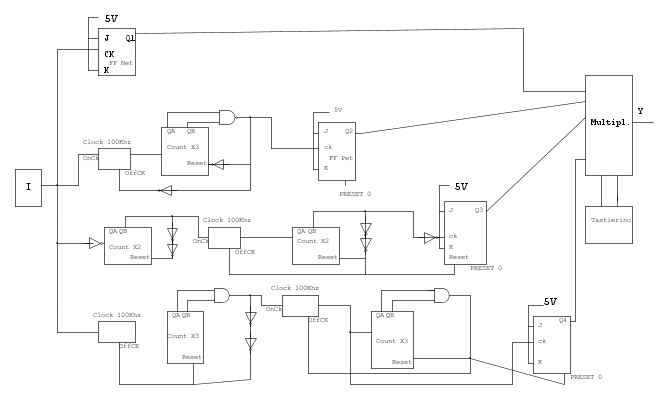
sto preparandomi per l'esame scritto di elettronica che si svolgerà a breve. Come da titolo, esso consiste nello svolgimento di un progettino completo di shema a blocchi, relazione tecnica e schema elettrico completo con i componenti presi dal datasheet. Oggi ho provato a svolgere il seguente progettino per allenamento, ma mi ha dato un po di poblemi. Ecco il testo:

In un generatore di forme d’onda specifiche è possibile scegliere una tra quattro possibili
forme d’onda agendo su un opportuno tastierino numerico; questi è composto da quattro
pulsanti, numerati da “0” a “3”. Il tastierino fornisce nelle sue due linee d’uscita l’equivalente
in binario del numero decimale corrispondente al tasto pigiato.
Tale generatore è provvisto di una linea d’ingresso I sulla quale viene fornito il segnale
esterno indicato sotto in figura e di quattro linee d’uscita, ciascuna corrispondente ad una
diversa forma d’onda selezionata tramite il tastierino numerico. Le quattro forme d’onda
d’uscita sono rappresentate anch’esse in figura. Tutte le forme d’onda sono compatibili TTL.
Si progetti tale generatore di forme d’onda (supponendo di disporre del circuito che
fornisce l’equivalente in binario del numero decimale stampigliato sul tastierino numerico).
Si dispone di clock di tipo TTL a frequenza pari a 100 kHz, settabile e resettabile tramite
un fronte di salita.
Si richiede lo schema a blocchi del sistema di trasmissione e dell’apparato periferico, il
progetto di ogni singolo blocco e la relazione tecnica.


Immagine

Non sono riuscito a capire del tutto se il clock è una cosa separata dal segnale d'ingresso I o sono la stessa cosa. Anche il segnale d'ingresso ha una frequenza di 100Khz, quindi potrei usare quello come clock?
Io ho svolto quasi tutto l'esercizio usandoli entrambi, ovvero un blocchetto di generatore di clock che prende in ingresso il segnale d'ingresso I che lo attiva sul fronte di salita. Non posso postarvi tutto il progetto, quindi vi dirò in linea di massima quelloc he ho fatto:

In ingresso abbiamo il tastierino che mi viene già dato fatto e non ho bisogno di realizzarlo. Ho semplicemente collegato ognuno dei 4 ingressi del tastierino a una tensione di 5V in serie ad una resistenza da 1kOhm e all'interruttore. Davanti al tastierino c'è un Demultiplexer( io ho scelto il TTL 74138) che prende come due ingressi di selezione le uscite binarie del tastierino e come ingresso dati ho scelto uno degli ingressi di abilitazione. A questo ho dato in ingresso il segnale d'ingresso I. Ovviamente anche il DEMU è collegato a tensione 5V tramite resistenza e i piedini inutilizzati a massa. Adesso non resta che progettare i quattro circuiti che generano i diversi segnali.
1°) E' quello uscente dal terminale meno significativo del DEMU( premendo il tasto 0) e da qui esce il segnale I che avevo dato in ingresso. La prima onda si può generare dando il segnale I in ingresso come clock a un multiplexer di tipo JK configurato a T ponendo J e K a tensione 5 V con resistenza. poiché l'uscita è positiva quando il segnale d'ingresso passa da 1 a 0, ho scelto un FLIPFLOP TTL 74112 che è attivo sul fronte di discesa.

Da qui in poi ho avuto molti problemi poiché non sapevo come utilizzare l'ingresso e il clock. Io ho fatto così:
2°) Premendo il tasto 1 il segnale d'ingresso entra in questo circuito, ovvero va in ingresso a un blocchetto generatore di clock da 100KHz che viene così abilitato al funzionamento. Questo segnale di clock l'ho collegato in ingresso ad un contatore BCD il 7490 dove ho collegato l'uscita QA all'ingresso B e ho dato il clock in ingresso ad A. Questo contatore conta fino a 9 partendo da 0, ma a me serve che conti fino a 3 e a tre si annulli e si resetti, quindi prendo le uscite meno significative QA e QB ( quando sono 1 entrambe si ha il 3) e le do in ingresso a una porta AND che da in uscita 1 quando si raggiunge il tre e questo valore positivo va in ingresso a un flip flop T al terminale di clock. L'ingresso del FF T è collegato alla tensione positiva. ( Non so se ho fatto bene) Le uscite del contatore sono inoltre inviate a un'altra AND che diventa 1 quando si raggiunge il numero 3 e va a resettare il contatore per cominciare da capo. In questo modo il flip flop, che inizialmente è nello stato 1, è 1 per tutto il conteggio da 0 a 2, a 3 l'uscita della AND è 1 e l'uscita del FF ritorna allo stato 0. Il ciclo si ripete così.

3°) Premendo il tasto numero 2 l'ingresso I esce dal DEMU e si reca al terzo circuito gen di segnale. In questo caso il segnale d'uscita è al livello alto quando il segnale d'ingresso passa al livello basso. Inoltre questo passaggio si ha soltanto ogni due variazioni del segnale d'ingresso. Io ho collegato il segnale I uscente dal DEMU a un contatore 7490 progettato per fermare il conto a 2. Quando il terminale QB diventa 1, significa che sono passati due periodi del segnale I e quindi si può generare il segnale d'uscita. Quest'ultimo dura quanto due impulsi del segnale d'ingresso. Quando L'uscita QB del contatore è 1, si manda in ingresso questo uno al blocchetto di clock 100KHz che viene attivato. Questo lo mando in ingresso a un altro contatore che serve per contare la durata del segnale. Anche questo contatore è X2, infatti appena QB2 è 1, lo mando in ingresso a un flip flop di tipo JK collegato a T e di tipo negative edge triggered. Gli ingressi sono inizialmente posti a tesnione positiva e presettato a 0 e quando arriva il clock cambiano stato diventando positivi. Il problema è che io in ingresso gli ho mandato un segnale che è l0uscita del contatore e non il clock. Logicamente funziona?? In pratica essendo negative edge triggered il ff cambia stato quando il contatore ritorna da 3 a 0, ma in questo caso farebbe sempre così, invece dovrebbe diventare positivo solo quando il segnale D'ingresso passa da alto a basso. Significa che dovrei dare in ingresso al clock del FF il segnale I proveniente dal contatore iniziale per 2 e usare le uscite del secondo contatore solo per stabilire la durata dello stato positivo?

Non sono per niente convinto di questa parte del circuito. Secondo me non funziona, ma ho la mente talmente stanca che non riesco nemmeno a pensare come funziona.

Il quarto e ultimo circuito deve generare tre impulsini di 5microsecondi ciascuno dopo 30microsecondi da quando l'ingresso I è al livello alto. Ho provato ad abbozzare qualcosa, ma di questa parte non sono riuscito ad arrivare da nessuna parte. Non capisco come faccio a generare quei tre impulsi della durata di 3o microsec in totale.
Forse chiarendomi il punto precendente potrei anche capire meglio questo #-o


Perfavore ragazzi, mi affido a voi. Aiutatemi a capire come potrei fare funzionare il tutto. Ditemi perfavore se la prima e la seconda parte sono esatte e aiutatemi a completare le ultime due parti. Grazie mille in anticipo. :ok:
Avatar utente
Foto Utentealexlovesusa
-21 6
Frequentatore
Frequentatore
 
Messaggi: 159
Iscritto il: 27 set 2010, 18:12

0
voti

[2] Re: Progettino elettronica digitale

Messaggioda Foto Utentefranx » 30 giu 2012, 9:24

alexlovesusa ha scritto: Anche il segnale d'ingresso ha una frequenza di 100Khz


Il segnale I(t) raffigurato ha un periodo T=100us (quindi f=10 kHz)

Ti consiglio di passare a una descrizione a blocchi della soluzione da te prospettata.
Avatar utente
Foto Utentefranx
465 3 10
Frequentatore
Frequentatore
 
Messaggi: 199
Iscritto il: 28 feb 2010, 17:43

0
voti

[3] Re: Progettino elettronica digitale

Messaggioda Foto Utentealexlovesusa » 30 giu 2012, 15:18

Hai davvero ragione!! Mi sono sbagliato sui due segnali. Adesso cercherò di fare uno schema a blocchi di tutto quello che ho detto. Il problema è che non ho capito bene come collegare il segnale d'ingresso I al clock. Qualche idea?
Avatar utente
Foto Utentealexlovesusa
-21 6
Frequentatore
Frequentatore
 
Messaggi: 159
Iscritto il: 27 set 2010, 18:12

0
voti

[4] Re: Progettino elettronica digitale

Messaggioda Foto Utentealexlovesusa » 30 giu 2012, 16:15

Perfetto, ho fatto un bello schema a blocchi con FidoCadJ. Ovviamente ho trascurato le masse e le resistenze e i bottoni, le cose che si fanno dopo praticamente.

Ho aggiustato pure il circuito 2 e ho realizzato il terzo. Fino a questo punto non mi sembra che ci sia qualcosa di sbagliato. L'unica cosa che non mi convince tanto è il contatore che ho messo tra il clock e il flip flop nell'ultimo circuito. Se non si mette è lo stesso poiché il cambiamento si ha nei fronti di discesa, quindi dopo due volte che è positivo, o almeno credo...
Purtroppo non ho capito bene come fare l'ultimo circuito. Aiutatemi voi a farlo :cry:
Avatar utente
Foto Utentealexlovesusa
-21 6
Frequentatore
Frequentatore
 
Messaggi: 159
Iscritto il: 27 set 2010, 18:12

3
voti

[5] Re: Progettino elettronica digitale

Messaggioda Foto Utentefranx » 30 giu 2012, 22:05

Più che un Demux userei un Mux a 2 bit i cui 4 ingressi sono proprio i 4 segnali: i 2bit di selezione, trasferiscono sull'unica uscita uno dei 4 segnali di ingresso:



Poi si va a vedere come generare "0", "1", "2", "3"

Una cosa non mi è chiara:

Si dispone di clock di tipo TTL a frequenza pari a 100 kHz, settabile e resettabile tramite
un fronte di salita
.


Se ho capito bene a ogni fronte di salita di un segnale di sincronismo esterno il generatore commuterebbe la sua uscita fra l'assenza di segnale (0V) e la presenza di segnale (treno di impulsi da 10us).

E' così?

P.S. analizza il problema a un livello superiore, cioè senza preoccuparti dell'implementazione dei vari blocchi (resistenze, pulsanti, porte logiche, sigle dei componenti ecc.); questo verrà poi in fase di progettazione.
Avatar utente
Foto Utentefranx
465 3 10
Frequentatore
Frequentatore
 
Messaggi: 199
Iscritto il: 28 feb 2010, 17:43

0
voti

[6] Re: Progettino elettronica digitale

Messaggioda Foto Utentealexlovesusa » 1 lug 2012, 11:41

Per quanto riguarda l'uso del multiplexer, sono d'accordo con te.
Per quanto riguarda il clock, non saprei cosa dirti. E' qusto che mi lascia perplesso sin dall'inizio. Ho fatto un paio di conti e mi sono reso conto che, come dicevi tu, la frequenza del segnale d'ingresso è 10Khz. Inoltre, il clock, avendo una frequenza di 100Khz, significa che avvengono 100.000 cicli in un secondo. Quanto dura un ciclo? Un ciclo dura 10microsecondi, il che significa che, supponendo che siano uguali, il livello alto dura 5 microsec e il livello basso altri 5microsec. Se vai a guardare il quarto segnale da generare, dove c'è la presenza di segnale, quello è proprio il segnale di clock. O sbaglio??
Secondo me il segnale d'ingresso I va collegato con il blocchetto generatore di clock e quest'ultimo viene attivato quando arriva il livello alto del segnale I. Il clock avrà anche un altro ingresso che sarebbe il reset, anch'esso attivabile con un fronte di salita, ma non credo che in quello che dobbiamo fare noi ci serva resettare il clock. Che ne pensi??
Adesso mi sono venuti altri dubbi sull'uso dei contatori. Non sono più sicuro di qullo che ho fatto, ovvero, secondo me li ho usati in maniera sbagliata. Ieri ho provato a disegnare i diagrammi di temporizzazione del secondo circuito e mi sono reso conto che la forma d'onda non è quella che voglio io. Praticamente, per ottenere una specie di rect di durata 30microsec da una specie di rect di durata 10microsec, e inoltre farla attivare sul fronte di salita di quest'ultima, come devo utilizzare il contatore??
Avatar utente
Foto Utentealexlovesusa
-21 6
Frequentatore
Frequentatore
 
Messaggi: 159
Iscritto il: 27 set 2010, 18:12

0
voti

[7] Re: Progettino elettronica digitale

Messaggioda Foto Utentefranx » 1 lug 2012, 12:47

alexlovesusa ha scritto:Se vai a guardare il quarto segnale da generare, dove c'è la presenza di segnale, quello è proprio il segnale di clock.


Anche secondo me il segnale "3" ha a che fare molto con il segnale di clock da 100 kHz (T=10us)

alexlovesusa ha scritto:Praticamente, per ottenere una specie di rect di durata 30microsec da una specie di rect di durata 10microsec, e inoltre farla attivare sul fronte di salita di quest'ultima, come devo utilizzare il contatore??


Allora: il segnale "0" è il più banale: un FF toggle cloccato in discesa dal segnale "I"

Il segnale "1" sarei tentato da un monostabile triggerato in salita dal segnale "I", ma quel 30us ritorna come tre periodi interi del segnale di clock...

Il segnale "2" lo si potrebbe ottenere con un altro FF toggle cloccato in salita dal segnale "0" , facendo l'AND fra l'uscita di questo FF e il segnale "1"

Credo, però, che bisogni capire cosa si intenda per quel settabile/resettabile del generatore di clock; è lì la chiave del problema :-)
Avatar utente
Foto Utentefranx
465 3 10
Frequentatore
Frequentatore
 
Messaggi: 199
Iscritto il: 28 feb 2010, 17:43

0
voti

[8] Re: Progettino elettronica digitale

Messaggioda Foto Utentealexlovesusa » 1 lug 2012, 15:46

Purtroppo non abbiamo fatto i monovibratori, ma solo i multivibratori, per cui non so di cosa parli. :cry:
Per quanto riguarda il clock, invece, credo proprio che il clock sia dotato di due ingressi. Uno di attivazione che lo attiva quando arriva un fronte di salita; l'altro è un ingresso che in un certo senso lo blocca o lo inibisce fino a quando non arriva dinuovo il fronte di salita del segnale d'ingresso I. Secondo me è l'unica soluzione. In questo modo, tranne che per il primo segnale in cui si usa il segnale I in ingreso al FF, si usa solo il segnale di clock che viene inibito alla fine dei conti dai contatori e viene riattivato dal fronte di salita del segnale I quando questo arriva dinuovo.
In questo modo verrebbe tutto molto più semplice, o sbaglio??
Avatar utente
Foto Utentealexlovesusa
-21 6
Frequentatore
Frequentatore
 
Messaggi: 159
Iscritto il: 27 set 2010, 18:12

0
voti

[9] Re: Progettino elettronica digitale

Messaggioda Foto Utentealexlovesusa » 1 lug 2012, 20:33

Grazie mille per tutte le risposte. Mi è stato confermato da chi già l'esercizio l'ha fatto che il clock si può bloccare da un fronte di salita e non semplicemente resettare. Ha proprio un ingresso che lo spegne finoa quando non è riattivato dal segnale d'ingresso. Ho fatto tutto lo schema a blocchi e anche quello elettrico. Al più presto posterò il nuovo diagramma completo fatto con FidoCdJ, ma non stasera... FORZA ITALIA xd
Avatar utente
Foto Utentealexlovesusa
-21 6
Frequentatore
Frequentatore
 
Messaggi: 159
Iscritto il: 27 set 2010, 18:12

0
voti

[10] Re: Progettino elettronica digitale

Messaggioda Foto Utentealexlovesusa » 2 lug 2012, 20:04

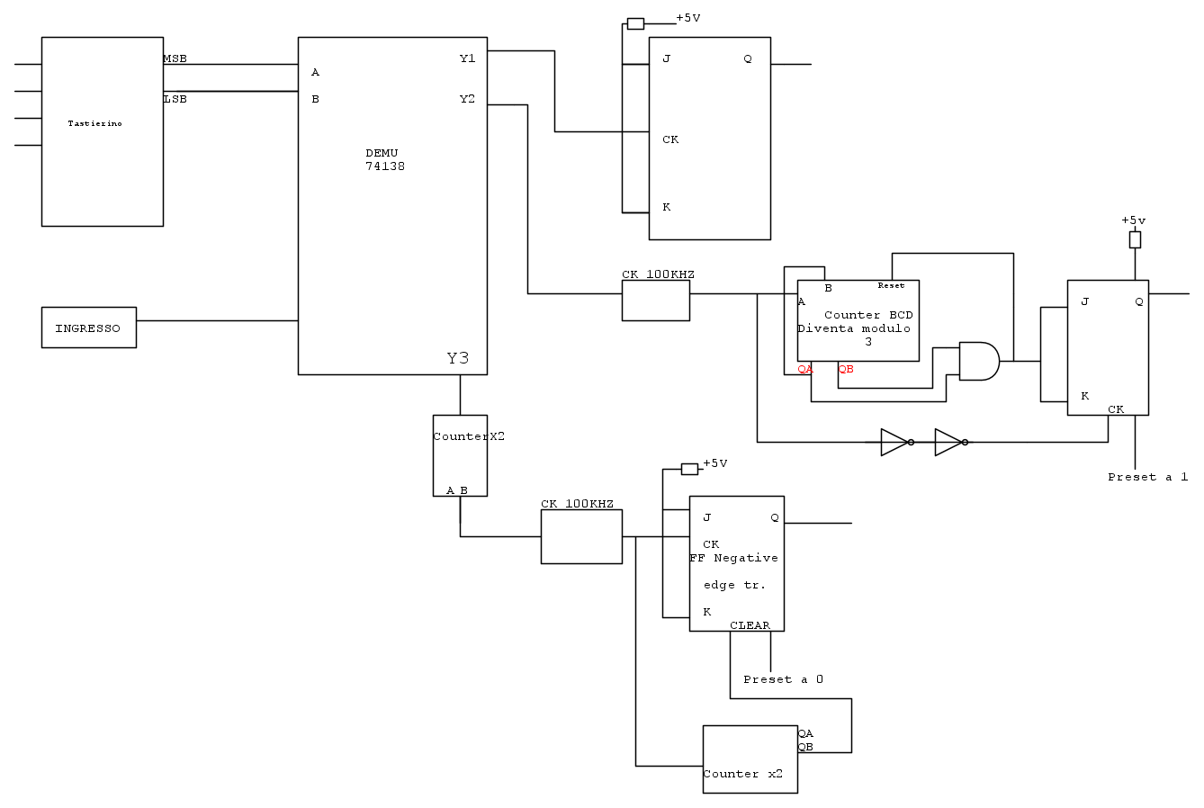
Ecco finalmente lo schema completo del circuito generatore di segnali. Ho disegnato i diagrammi di temporizzazione e li ho verificati più volte e mi sembra che funzioni tutto alla grande :ok:


Oggi ho fatto un ulteriore progettino di elettronica digitale. Il testo diceva di progettare un sistema per una cassaforte che consiste in un tastierino con i tasti da 1 a 9 tramite il quale inserire una combinazione di 4 cifre. La combinazione corretta della cassaforte è 8 1 4 1 e non è modificabile!! La modalità di inserimento è:
1) Inserisco i 4 numeri uno dopo l'altro
2) Premo enter
La reazione della cassaforte è:
1) Se ho messo la combinazione corretta si attiva un relè che apre la cassaforte
2) Se la combinazione è errata si incrementa un contatore che quando arriva a 3, quindi ho sbagliato 3 volte di fila, chiama la polizia tramite un clock di 10Khz.

Io ho fatto tutto il progetto e quello che vedete qui di seguito è lo schema a blocchi:
Immagine
Ho pensato di risolvere il problema in questo modo:
Inserisco i numeri tramite un tastierino soltanto e uno dopo l'altro. Il tastierino naturalmente sarà un Encoder particolare 9- 4.
Ongnuna delle 4 uscite dell'encoder è collegata a uno shift register di tipo SIPO.
Il clock che fa attivare gli shift register è l'impulso che nasce quando io premo un tasto, perchp io non voglio limiti di tempo per premere i tasti.
Ogni volta che premo un tasto si aggiorna lo stato degli shift register. Questi ultimi, alla fine e se ho inserito la combinazione corretta, ovvero 8141, considerando che ad ogni impulso di clock, ovvero ogni volta che premo un tasto, i bit shiftano in avanti, assumeranno rispettivamente la forma : 0001 0010 0000 1010
Quindi, io non devo fare un confronto tra 8141 in binario e dinuovo 8141 salvato nella cassaforte, ma devo confrontare queste nuove sequenze di bit che rappresentano il codice della cassaforte in qualche modo CRIPTATO e i numeri che io inserisco.
Il confronto avviene subito, ma in uscita si vedrà solo quando io andrò a premere il tasto ENTER, collegato all'uscita dalla AND finale.
Se la combinazione è corretta si andrà ad attivare il RELè e si resetta tutto, contatore compreso...
Se la combinazione è errata, significa che c'è almeno un'uscita A<B o A>B di uno dei registri che è 1, e quindi anche l'ORcomplessivo lo è, si incrementa il contatore e si resetta tutto, tranne il contatore ovviamente che deve tener conto degli sbagli.
Appena il contatore arriva a 3, ovvero si sbagli aper 3 volte di fila, l'uscita è il clock che chiama la polizia e ... IL LADRO E' FREGATO ( se solo fosse così facile :D ) :ok:

Che ve ne sembra? A me sembra una soluzione ottima. Naturmalmente non ho messo negli schemi i dettagli!
Avatar utente
Foto Utentealexlovesusa
-21 6
Frequentatore
Frequentatore
 
Messaggi: 159
Iscritto il: 27 set 2010, 18:12


Torna a Elettronica generale

Chi c’è in linea

Visitano il forum: Nessuno e 224 ospiti