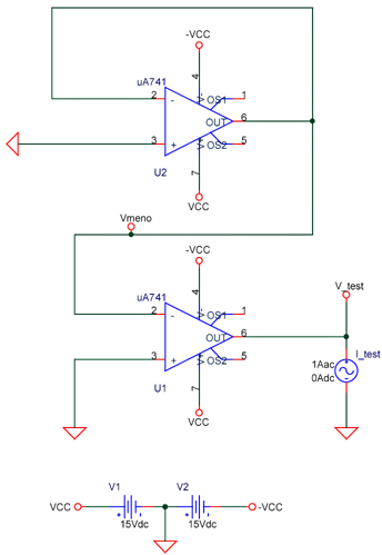
Ok, ho rifatto la simulazione con lo schema corretto (allegato), ma il risultato è esattamente identico a quello riportato all'inizio.
Riporto l'output file delle tensioni DC e delle correnti DC ai nodi:
NODE VOLTAGE NODE VOLTAGE NODE VOLTAGE NODE VOLTAGE
( VCC) 15.0000 ( -VCC) -15.0000 (VMENO) 19.25E-06 (V_TEST) 153.4E-06
(X_U1.6)-14.78E-09 (X_U1.7) 153.4E-06 (X_U1.8) 153.4E-06 (X_U1.9) 0.0000
(X_U2.6)-4.390E-09 (X_U2.7) 27.23E-06 (X_U2.8) 27.23E-06 (X_U2.9) 0.0000
(X_U1.10) -.6077 (X_U1.11) 14.9600
(X_U1.12) 14.9600 (X_U1.13) -.5938
(X_U1.14) -.5938 (X_U1.53) 14.0000
(X_U1.54) -14.0000 (X_U1.90) 2.089E-06
(X_U1.91) 40.0000 (X_U1.92) -40.0000
(X_U1.99) 0.0000 (X_U2.10) -.6077
(X_U2.11) 14.9600 (X_U2.12) 14.9600
(X_U2.13) -.5938 (X_U2.14) -.5938
(X_U2.53) 14.0000 (X_U2.54) -14.0000
(X_U2.90) 164.4E-06 (X_U2.91) 40.0000
(X_U2.92) -40.0000 (X_U2.99) 0.0000
VOLTAGE SOURCE CURRENTS
NAME CURRENT
V_V1 -3.334E-03
V_V2 -3.334E-03
X_U2.vb -4.390E-14
X_U2.vc 1.400E-11
X_U2.ve 1.400E-11
X_U2.vlim 1.644E-07
X_U2.vlp -4.000E-11
X_U2.vln -4.000E-11
X_U1.vb -1.478E-13
X_U1.vc 1.400E-11
X_U1.ve 1.400E-11
X_U1.vlim 2.089E-09
X_U1.vlp -4.000E-11
X_U1.vln -4.000E-11
TOTAL POWER DISSIPATION 1.00E-01 WATTS
Vmeno e V_test non saturano, quindi l'operazionale dovrebbe lavorare a dovere....
Riprovando a simulare il circuito iniziale (un solo opamp con ingressi a massa e GIC di test all'uscita), la tensione DC al nodo d'uscita si porta a (V_TEST) 3.8356
Da ciò concludo che in entrambi i casi l'uscita non satura e quell'offset di 3.8V, nel caso della mia configurazione semplice, non compromette la simulazione ac.
In effetti in entrambi i casi il grafico ottenuto è lo stesso: 151ohm in DC e 50 in hf.
Sto ragionando nel modo corretto?
Con questo non intendo dire che ho fatto bene a cercare la Zout con quella configurazione, perché in effetti io della saturazione proprio non mi ero preoccupato! In pratica sto dicendo che ho avuto culo
Alla fine dei conti, come devo considerare quei valori che ho trovato? Sono i valori corretti (DEL MODELLO SPICE) del uA741?

Elettrotecnica e non solo (admin)
Un gatto tra gli elettroni (IsidoroKZ)
Esperienza e simulazioni (g.schgor)
Moleskine di un idraulico (RenzoDF)
Il Blog di ElectroYou (webmaster)
Idee microcontrollate (TardoFreak)
PICcoli grandi PICMicro (Paolino)
Il blog elettrico di carloc (carloc)
DirtEYblooog (dirtydeeds)
Di tutto... un po' (jordan20)
AK47 (lillo)
Esperienze elettroniche (marco438)
Telecomunicazioni musicali (clavicordo)
Automazione ed Elettronica (gustavo)
Direttive per la sicurezza (ErnestoCappelletti)
EYnfo dall'Alaska (mir)
Apriamo il quadro! (attilio)
H7-25 (asdf)
Passione Elettrica (massimob)
Elettroni a spasso (guidob)
Bloguerra (guerra)



instead of
(Anonimo).
ain't
, right?
in lieu of
.
for
arithm.