Piercarlo ha scritto:Anche di più: con lo spazio....
capisco, in caso posso mettere ovunque in serie due condensatori in modo da raddoppiare la portata?
marco438 ha scritto:Ok, tienici informati sul seguito....
D'accordo marco!
Moderatori:
carloc,
g.schgor,
BrunoValente,
IsidoroKZ
Piercarlo ha scritto:Anche di più: con lo spazio....
marco438 ha scritto:Ok, tienici informati sul seguito....


Mave ha scritto:...che stregoneria hai usato per farlo cosi "ridotto"?


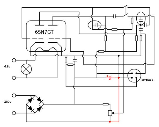
BrunoValente ha scritto:il circuito intorno alla valvola, ....
Mave ha scritto: lo dico perche confrontandolo con il primo che ho postato trovo delle differenze, se non mi sbaglio hai messo una resistenza in meno da qualche parte.non so se dico cavolate correggetemi!!
...Piercarlo ha scritto:il circuito ridisegnato daBrunoValente sulla carta funziona benissimo (è un classico dell'elettronica anche se al giorno d'oggi è difficile vederne una versione a tubi). Devi solo metterci i valori dei componenti in modo che si possa pure calcolare le frequenze a cui lavora (sono due, scelte dalla posizione dell'interruttore).

Visitano il forum: Google Adsense [Bot] e 40 ospiti