Peccato che almeno una delle due tensione non fosse più bassa...
Quando sei più tranquillo procediamo.
Ciao.
Paolo.
P.S. Sono molto preso anch'io, per lavoro. Se vedi che non rispondo subito, abbi pazienza...
Simulare l'alba e il tramonto
Moderatore:
Paolino
1
voti
"Houston, Tranquillity Base here. The Eagle has landed." - Neil A.Armstrong
-------------------------------------------------------------
PIC Experience - http://www.picexperience.it
-------------------------------------------------------------
PIC Experience - http://www.picexperience.it
-

Paolino
32,6k 8 12 13 - G.Master EY

- Messaggi: 4226
- Iscritto il: 20 gen 2006, 11:42
- Località: Vigevano (PV)
0
voti
Polino possiamo iniziare io diciamo che mi sono ripreso... Questo tenevo a terra se posso lo vorrei sfruttarlo che e peccato tenerlo e non farci nulla. A questo aseptto delle vostre indicazioni su come provedere per il disegno schema PCB e tutto il resto..
0
voti
Ciao Paolino come devo procedere, va bene lo schema si può iniziare a portare a termine lo schema, oggi mi sono arrivati anche PIC..
1
voti
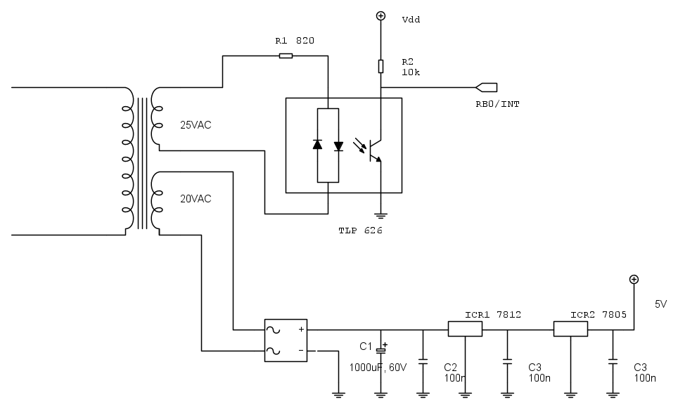
Allora, lo stadio di alimentazione potrebbe essere questo:
Per generare i 5V utili al PIC, dato che la tensione di secondario è molto elevata, consiglio di passare attraverso un 7812. Tanto ICR1 quanto ICR2 devono essere dtati di aletta di raffreddamento.
Dimmi se torna tutto e se hai i componenti.
Ciao.
Paolo.
Per generare i 5V utili al PIC, dato che la tensione di secondario è molto elevata, consiglio di passare attraverso un 7812. Tanto ICR1 quanto ICR2 devono essere dtati di aletta di raffreddamento.
Dimmi se torna tutto e se hai i componenti.
Ciao.
Paolo.
"Houston, Tranquillity Base here. The Eagle has landed." - Neil A.Armstrong
-------------------------------------------------------------
PIC Experience - http://www.picexperience.it
-------------------------------------------------------------
PIC Experience - http://www.picexperience.it
-

Paolino
32,6k 8 12 13 - G.Master EY

- Messaggi: 4226
- Iscritto il: 20 gen 2006, 11:42
- Località: Vigevano (PV)
0
voti
Paolino tengo tutti i componenti mi manca solo questo TLP626 che dal mio fornitore non li ho trovati, giustamente aletto tutti i compoenti... Fammi sapere se posso passare a dimensionare un po' il PCB.. Almeno vedo un po' come sistemare i compoenti... ti ringrazio...
1
voti
Consiglio vivamente di fare diverse schede. Ma ti serve proprio il PCB? Con una basetta millefori te la cavi...
Nel prossimo post ci concentriamo sul PIC. Be patiente.
Paolo.
Nel prossimo post ci concentriamo sul PIC. Be patiente.
Paolo.
"Houston, Tranquillity Base here. The Eagle has landed." - Neil A.Armstrong
-------------------------------------------------------------
PIC Experience - http://www.picexperience.it
-------------------------------------------------------------
PIC Experience - http://www.picexperience.it
-

Paolino
32,6k 8 12 13 - G.Master EY

- Messaggi: 4226
- Iscritto il: 20 gen 2006, 11:42
- Località: Vigevano (PV)
1
voti
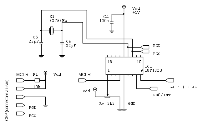
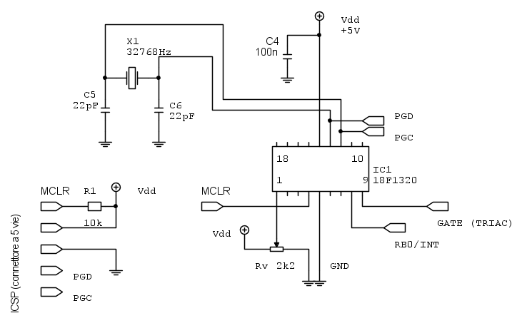
La parte relativa al PIC è la seguente:
Alcune note.
1. Il connettore a 5 vie è una normalissima pin-strip maschio, da mettersi se programmi il PIC ad esempio con PICKit3
2. I pin di programmazione (PGC e PGD) sono in condivisione con il quarzo da 32.768 kHz
3. L'uscita verso il gate del triac è stata posta su RB1, ma non è critica (si può scegliere altro)
4. Il potenziometro scelto è da 2k2.
Non dimenticare i condensatori! Occhio ai valori.
Ciao.
Paolo.
Alcune note.
1. Il connettore a 5 vie è una normalissima pin-strip maschio, da mettersi se programmi il PIC ad esempio con PICKit3
2. I pin di programmazione (PGC e PGD) sono in condivisione con il quarzo da 32.768 kHz
3. L'uscita verso il gate del triac è stata posta su RB1, ma non è critica (si può scegliere altro)
4. Il potenziometro scelto è da 2k2.
Non dimenticare i condensatori! Occhio ai valori.
Ciao.
Paolo.
"Houston, Tranquillity Base here. The Eagle has landed." - Neil A.Armstrong
-------------------------------------------------------------
PIC Experience - http://www.picexperience.it
-------------------------------------------------------------
PIC Experience - http://www.picexperience.it
-

Paolino
32,6k 8 12 13 - G.Master EY

- Messaggi: 4226
- Iscritto il: 20 gen 2006, 11:42
- Località: Vigevano (PV)
0
voti
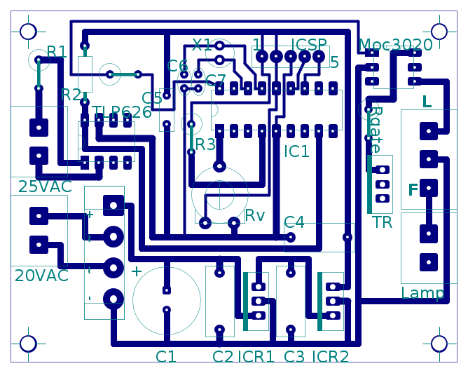
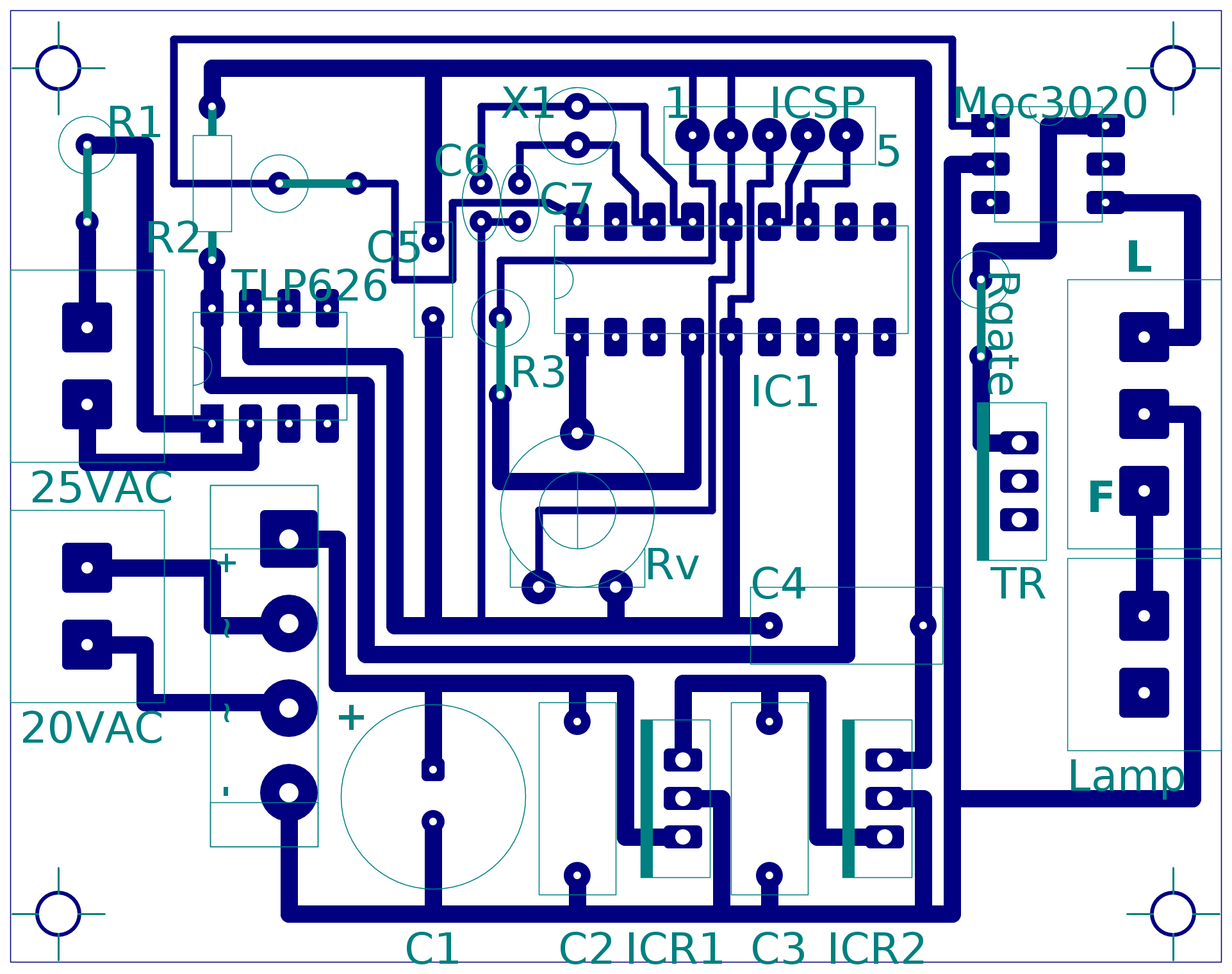
Paolino io sto vedendo di realizzare il PCB anche se non una cosa semplice per me almeno ci provo, e poi gentilmente gli dai tu uno sguardo...
0
voti
Paolino ha scritto:La parte relativa al PIC è la seguente...
Ciao, guardando il datasheet (http://bdml.stanford.edu/twiki/pub/Rise ... 8F1320.jpg) del PIC in questione, i pin per collegare il quarzo, non dovrebbero essere i pin 15 e 16?
E' possibile pubblicare uno schema completo, riassumendo in modo più semplice?
Ciao e grazie.
Ultima modifica di
Paolino il 16 nov 2012, 9:49, modificato 1 volta in totale.
Motivazione: Non si usa il tasto CITA per rispondere. Non si CITA un post intero!
Motivazione: Non si usa il tasto CITA per rispondere. Non si CITA un post intero!
1
voti
ecco il PCB manca il collegamento dal triac alla lampada, paolino mi poi dare qualche dritta...
Torna a Firmware e programmazione
Chi c’è in linea
Visitano il forum: Nessuno e 11 ospiti

Elettrotecnica e non solo (admin)
Un gatto tra gli elettroni (IsidoroKZ)
Esperienza e simulazioni (g.schgor)
Moleskine di un idraulico (RenzoDF)
Il Blog di ElectroYou (webmaster)
Idee microcontrollate (TardoFreak)
PICcoli grandi PICMicro (Paolino)
Il blog elettrico di carloc (carloc)
DirtEYblooog (dirtydeeds)
Di tutto... un po' (jordan20)
AK47 (lillo)
Esperienze elettroniche (marco438)
Telecomunicazioni musicali (clavicordo)
Automazione ed Elettronica (gustavo)
Direttive per la sicurezza (ErnestoCappelletti)
EYnfo dall'Alaska (mir)
Apriamo il quadro! (attilio)
H7-25 (asdf)
Passione Elettrica (massimob)
Elettroni a spasso (guidob)
Bloguerra (guerra)




