Saluti a tutti,
vorrei realizzare un circuito per controllare la potenza erogata da una resistenza elettrica.
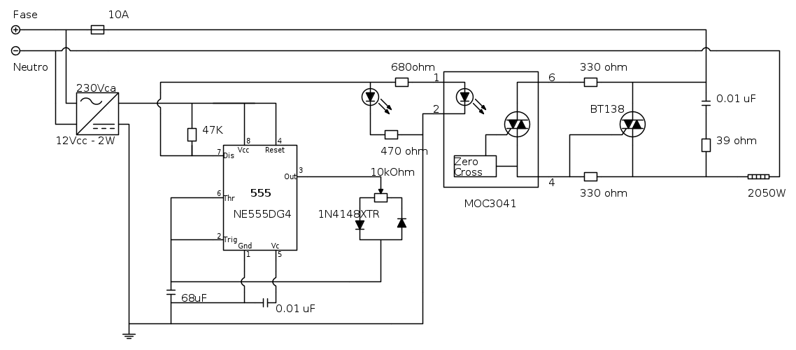
Seguendo le guide e gli articoli su electroyou ho realizzato questo circuito:
Purtroppo però non sono riuscito nemmeno ad illuminare il led in parallelo al MOC3041...
Potete spiegarmi dove ho sbagliato?
Grazie mille in anticipo!
problemi ne555 + moc3041
Moderatori:
carloc,
g.schgor,
BrunoValente,
IsidoroKZ
5 messaggi
• Pagina 1 di 1
0
voti
scipiusbarbatus ha scritto:vorrei realizzare un circuito per controllare la potenza erogata da una resistenza elettrica.
Se vuoi risposte sensate, cerca di spiegarti meglio per quanto attiene l'uso del circuito.
marco
0
voti
Vorrei controllare la potenza elettrica consumata (potenza termica erogata) da una resistenza da 2050W, 230Vac. Si trova in basso a destra nel circuito che ho riportato nel precedente post.
Per fare questo vorrei generare una PWM con frequenza 500ms e duty-cycle controllato da un potenziometro da 10kohm.
Purtroppo non riesco nemmeno ad accendere il led in parallelo al moc3041. Qualcuno riesce a spiegarmi dove ho sbagliato?
Per fare questo vorrei generare una PWM con frequenza 500ms e duty-cycle controllato da un potenziometro da 10kohm.
Purtroppo non riesco nemmeno ad accendere il led in parallelo al moc3041. Qualcuno riesce a spiegarmi dove ho sbagliato?
-

scipiusbarbatus
35 3 - Messaggi: 38
- Iscritto il: 21 lug 2012, 18:12
0
voti
Il tuo problema è la resistenza da 47k. È troppo alta.
Se vuoi accendere un LED esterno assieme al fotodiodo interno, puoi cambiare il circuito così (senza stare a ridisegnarlo tutto):
Se vuoi accendere un LED esterno assieme al fotodiodo interno, puoi cambiare il circuito così (senza stare a ridisegnarlo tutto):
0
voti
Ho provato con Rs=400ohm, adesso funziona molto meglio.
Grazie
Grazie
-

scipiusbarbatus
35 3 - Messaggi: 38
- Iscritto il: 21 lug 2012, 18:12
5 messaggi
• Pagina 1 di 1
Chi c’è in linea
Visitano il forum: Nessuno e 131 ospiti

Elettrotecnica e non solo (admin)
Un gatto tra gli elettroni (IsidoroKZ)
Esperienza e simulazioni (g.schgor)
Moleskine di un idraulico (RenzoDF)
Il Blog di ElectroYou (webmaster)
Idee microcontrollate (TardoFreak)
PICcoli grandi PICMicro (Paolino)
Il blog elettrico di carloc (carloc)
DirtEYblooog (dirtydeeds)
Di tutto... un po' (jordan20)
AK47 (lillo)
Esperienze elettroniche (marco438)
Telecomunicazioni musicali (clavicordo)
Automazione ed Elettronica (gustavo)
Direttive per la sicurezza (ErnestoCappelletti)
EYnfo dall'Alaska (mir)
Apriamo il quadro! (attilio)
H7-25 (asdf)
Passione Elettrica (massimob)
Elettroni a spasso (guidob)
Bloguerra (guerra)



