salve a tutti
il mio problema!
vorrei accendere una luce 12v tramite rele' temporizzato sempre a 12v per circa 10 minuti.e importante, che se dando un secondo impulso al rele la luce resta accesa per i restanti minuti,sarebbe perfetto se si potesse regolare il tempo di accensione da 1a10 minuti.
qualcuno ha uno schema ? grazie.
rele' temporizzato
Moderatori:
g.schgor,
IsidoroKZ
4 messaggi
• Pagina 1 di 1
0
voti
ti serve un relè temporizzato se non ho capito male , dai uno sguardo a questo link http://www.theben.it/Prodotti/TEMPO/Rel ... mporizzato b
0
voti
si ma volevo costruirlo! hai uno schema ?
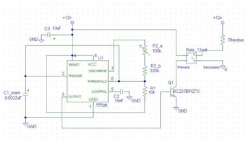
ho trovato questo schema qualcuno puo dirmi se fa al caso mio?
ho trovato questo schema qualcuno puo dirmi se fa al caso mio?
Ultima modifica di
mir il 25 gen 2013, 15:25, modificato 1 volta in totale.
Motivazione: ridimensionata immagine
Motivazione: ridimensionata immagine
0
voti
OT.
dedo900 come da regole del forumle immagini vanno postate in formato jpg max 640x480, evitando di postare dei poster inutili,mentre per gli schemi è consigliabile l'utilizzo del software gratuito semplice e comodo fidocadj le info alla voce Help del menu a tendina in alto.
4 messaggi
• Pagina 1 di 1
Torna a Elettrotecnica generale
Chi c’è in linea
Visitano il forum: Nessuno e 76 ospiti

Elettrotecnica e non solo (admin)
Un gatto tra gli elettroni (IsidoroKZ)
Esperienza e simulazioni (g.schgor)
Moleskine di un idraulico (RenzoDF)
Il Blog di ElectroYou (webmaster)
Idee microcontrollate (TardoFreak)
PICcoli grandi PICMicro (Paolino)
Il blog elettrico di carloc (carloc)
DirtEYblooog (dirtydeeds)
Di tutto... un po' (jordan20)
AK47 (lillo)
Esperienze elettroniche (marco438)
Telecomunicazioni musicali (clavicordo)
Automazione ed Elettronica (gustavo)
Direttive per la sicurezza (ErnestoCappelletti)
EYnfo dall'Alaska (mir)
Apriamo il quadro! (attilio)
H7-25 (asdf)
Passione Elettrica (massimob)
Elettroni a spasso (guidob)
Bloguerra (guerra)



