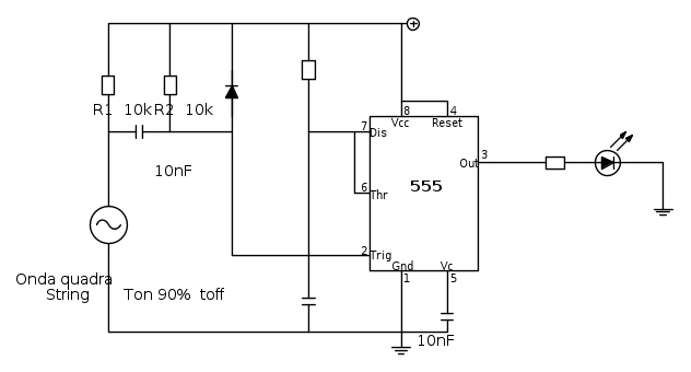
Qualcuno mi potrebbe spiegare il funziona mento della rete differenziatrice rR2R1D1C1,come dimensionarla correttamente e che caratteristica deve avere la tensione d'ingresso in ampiezza e periodo.
Grazie ed auguri Antonio
Monostabile ne555
Moderatori:
carloc,
g.schgor,
BrunoValente,
IsidoroKZ
4 messaggi
• Pagina 1 di 1
0
voti
non deve svolgere un funzione specifica,o attenersi ad una richiesta particolare.L'ho trovato su internet e non comprendo bene come funziona il circuito di trigger,e poiché vorrei testarlo realmente mi piacerebbe conoscere la caratteristica del segnale d'ingresso.
Grazie Antonio
Grazie Antonio
-

antoniosim
15 1 5 - New entry

- Messaggi: 72
- Iscritto il: 9 set 2009, 20:21
0
voti
marco
4 messaggi
• Pagina 1 di 1
Chi c’è in linea
Visitano il forum: Nessuno e 253 ospiti

Elettrotecnica e non solo (admin)
Un gatto tra gli elettroni (IsidoroKZ)
Esperienza e simulazioni (g.schgor)
Moleskine di un idraulico (RenzoDF)
Il Blog di ElectroYou (webmaster)
Idee microcontrollate (TardoFreak)
PICcoli grandi PICMicro (Paolino)
Il blog elettrico di carloc (carloc)
DirtEYblooog (dirtydeeds)
Di tutto... un po' (jordan20)
AK47 (lillo)
Esperienze elettroniche (marco438)
Telecomunicazioni musicali (clavicordo)
Automazione ed Elettronica (gustavo)
Direttive per la sicurezza (ErnestoCappelletti)
EYnfo dall'Alaska (mir)
Apriamo il quadro! (attilio)
H7-25 (asdf)
Passione Elettrica (massimob)
Elettroni a spasso (guidob)
Bloguerra (guerra)


