Cos'è ElectroYou | Login Iscriviti

ElectroYou - la comunità dei professionisti del mondo elettrico

Validazione delle letture di tensione di un ADC

Elettronica lineare e digitale: didattica ed applicazioni

Moderatori: Foto Utentecarloc, Foto Utenteg.schgor, Foto UtenteBrunoValente, Foto UtenteIsidoroKZ

0
voti

[11] Re: Validazione delle letture di tensione di un ADC

Messaggioda Foto Utenteclaudiocedrone » 7 mag 2013, 1:17

:-) Sono incompetente e anche un po' "de coccio" :mrgreen: Non capisco perché usare degli NTC come sensori di temperatura :? che io sappia il loro utilizzo tipico è di protezione dalle sovracorrenti e per usarli come "termometro" affidabile occorre fare delle acrobazie che si potrebbero evitare usando in loro vece dei componenti dedicati allo scopo. O_/ P.s. Sparata questa... :mrgreen: mi ritiro in buona pace dal thread per evidente (mia !) incompetenza ed inadeguatezza. Buon proseguimento e buon lavoro ! O_/
"Non farei mai parte di un club che accettasse la mia iscrizione" (G. Marx)
Avatar utente
Foto Utenteclaudiocedrone
21,3k 4 7 9
Master EY
Master EY
 
Messaggi: 15302
Iscritto il: 18 gen 2012, 13:36

1
voti

[12] Re: Validazione delle letture di tensione di un ADC

Messaggioda Foto UtenteDirtyDeeds » 7 mag 2013, 7:01

claudiocedrone ha scritto:che io sappia il loro utilizzo tipico è di protezione dalle sovracorrenti e per usarli come "termometro"


Gli NTC sono degli ottimi termometri, molto migliori dei termometri integrati: hanno buona sensibilità, permettono di ottenere una più che buona accuratezza (fino a qualche mK, che con i sensori integrati te li sogni) e ci sono modelli con ottime stabilità (migliori del mK/anno). I modelli a goccia, poi, hanno una risposta termica molto più veloce di quella dei termometri integrati. Insomma, di motivi per utilizzare gli NTC al posto dei sensori integrati, ce ne sono ;-)
It's a sin to write sin instead of \sin (Anonimo).
...'cos you know that cos ain't \cos, right?
You won't get a sexy tan if you write tan in lieu of \tan.
Take a log for a fireplace, but don't take log for \logarithm.
Avatar utente
Foto UtenteDirtyDeeds
55,9k 7 11 13
G.Master EY
G.Master EY
 
Messaggi: 7012
Iscritto il: 13 apr 2010, 16:13
Località: Somewhere in nowhere

1
voti

[13] Re: Validazione delle letture di tensione di un ADC

Messaggioda Foto UtenteTardoFreak » 7 mag 2013, 11:10

Penso di aver capito e ti dico come farei io.
Allura,
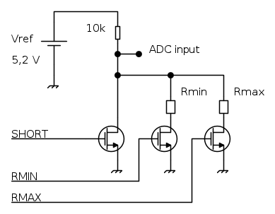
Se devi fare un collaudo non collauderai di certo l' algoritmo dentro il micro ed i suoi effetti perché è un lavoro che si fa in fase di progettazione, quindi devi solo simulare la presenza o meno dell' NTC ed il valore di tensione d' ingresso al ADC nelle condizioni:
- NTC non connessa. E qui è semplice: non ci colleghi niente e misuri. Ti deve dare la tensione VREF
- NTC in corto. Anche qui è semplice: deve leggere zero. Il corto lo puoi simulare con un mosfet che funziona come interruttore elettronico che ti cortocircuita l' ingresso.
- NTC a temperatura minima. Basta collegare fra l' ingresso e la massa una resistenza di valore opportuno (mediante un mosfet tipo un BSN20 che faccia da interruttore).
- NTC a temperatura massima. Come sopra ma con valore di resistenza opportuno.
Quindi i non userei nessun potenziometro elettronico ma semplicemente due mosfet e due resistenze.
Se poi il circuito correttamente montato si comporta male non è un problema di collaudo ma di firmware e come tale va risolto.
"La follia sta nel fare sempre la stessa cosa aspettandosi risultati diversi".
"Parla soltanto quando sei sicuro che quello che dirai è più bello del silenzio".
Rispondere è cortesia, ma lasciare l'ultima parola ai cretini è arte.
Avatar utente
Foto UtenteTardoFreak
73,9k 8 12 13
-EY Legend-
-EY Legend-
 
Messaggi: 15754
Iscritto il: 16 dic 2009, 11:10
Località: Torino - 3° pianeta del Sistema Solare

0
voti

[14] Re: Validazione delle letture di tensione di un ADC

Messaggioda Foto UtenteLucast85 » 7 mag 2013, 12:08

Scusami, non ho spiegato bene cosa voglio fare.
Oltre al collaudo, dove andrebbe più che bene il circuito che mi hai disegnato, vorrei realizzare un sistema che permetta la verifica dell'algoritmo del BMS. Ciò sarebbe molto utile in fase di progettazione.
Alcuni produttori hanno a catalogo dei prodotti che fanno ciò che desidero:
http://www.comemso.com/index.php/battery-cell-simulator
http://www.comemso.com/Datenblatt/comemso_NTC-PTC_Simulator.pdf
http://www.pickeringtest.com/pdf/50-295D.pdf.
Per cui anche io, nel mio piccolo, vorrei realizzare una sorta di potenziometro digitale per dare la possibilità sia di collaudare le BMS, sia di fornire uno strumento flessibile per l'aiuto nella progettazione SW.
Spero di essermi spiegato.. O_/
Avatar utente
Foto UtenteLucast85
125 2 8
Frequentatore
Frequentatore
 
Messaggi: 189
Iscritto il: 13 nov 2009, 16:34
Località: MC

0
voti

[15] Re: Validazione delle letture di tensione di un ADC

Messaggioda Foto UtenteTardoFreak » 7 mag 2013, 12:10

Ti sei spiegato, e ti sei anche dato la risposta. :mrgreen:
"La follia sta nel fare sempre la stessa cosa aspettandosi risultati diversi".
"Parla soltanto quando sei sicuro che quello che dirai è più bello del silenzio".
Rispondere è cortesia, ma lasciare l'ultima parola ai cretini è arte.
Avatar utente
Foto UtenteTardoFreak
73,9k 8 12 13
-EY Legend-
-EY Legend-
 
Messaggi: 15754
Iscritto il: 16 dic 2009, 11:10
Località: Torino - 3° pianeta del Sistema Solare

0
voti

[16] Re: Validazione delle letture di tensione di un ADC

Messaggioda Foto UtenteLucast85 » 7 mag 2013, 12:17

:( :shock: Il mio portafogli non capisce... :mrgreen:
Ma è così sbagliato il metodo che ho proposto?
Avatar utente
Foto UtenteLucast85
125 2 8
Frequentatore
Frequentatore
 
Messaggi: 189
Iscritto il: 13 nov 2009, 16:34
Località: MC

0
voti

[17] Re: Validazione delle letture di tensione di un ADC

Messaggioda Foto UtenteTardoFreak » 7 mag 2013, 12:35

Una cosa è lo sviluppo del firmware ed un' altra cosa è il collaudo.
"La follia sta nel fare sempre la stessa cosa aspettandosi risultati diversi".
"Parla soltanto quando sei sicuro che quello che dirai è più bello del silenzio".
Rispondere è cortesia, ma lasciare l'ultima parola ai cretini è arte.
Avatar utente
Foto UtenteTardoFreak
73,9k 8 12 13
-EY Legend-
-EY Legend-
 
Messaggi: 15754
Iscritto il: 16 dic 2009, 11:10
Località: Torino - 3° pianeta del Sistema Solare

Precedente

Torna a Elettronica generale

Chi c’è in linea

Visitano il forum: Nessuno e 55 ospiti