Come collegare un potenziometro ad una serie di led
Moderatori:
carloc,
g.schgor,
BrunoValente,
IsidoroKZ
31 messaggi
• Pagina 1 di 4 • 1, 2, 3, 4
0
voti
salve ragazzi dovrei collegare un potenziometro ad una serie di led cioè ho una tabella con una scritta luminosa a led blu i led sono di 3 volt e ci sono paralleli di 4 led a ramo che in somma fanno 12 v a ramo ! pero i led fanno troppo luce e ci vorrei mettere un potenziometro mi consigliate che potenziometro posso mettere e come si collegano cioè i 3 pin come li devo collegare ?
3
voti
Devi specificare il numero dei led (in totale) e le loro caratteristiche di funzionamento e specificare anche come vengono alimentati.
Comunque la tua idea di abbassare la luminosita' con un potenziometro non e' delle migliori e potrebbe non essere applicabile.
Comunque la tua idea di abbassare la luminosita' con un potenziometro non e' delle migliori e potrebbe non essere applicabile.
marco
0
voti
allora sono 191 led di 3 volt l'uno , l'alimentazione e di 12 v sono fatti tutti paralleli di 4 led , e vorrei aggiungere un potenziometro comunque il potenziometro si può mettere vicino a questi led perché l'ho visto da qualche parte un potenziometro a manopola liniare !! vorrei sapere solo come collegarlo e quale mi consigliate ecc
1
voti
marco438 ha scritto:Comunque la tua idea di abbassare la luminosita' con un potenziometro non e' delle migliori e potrebbe non essere applicabile.
Confermo. Stai sbagliando strada. Il fatto che ci fosse un potenziometro non implica che servisse a ridurre DIRETTAMENTE la corrente che scorre nei diodi ma potrebbe parametrizzare un circuito di modulazione.
Poi il fatto che 191 sia un numero primo nel tuo caso non aiuta proprio .... visto che devi accorparli in paralleli di 4 LED !!!
Ingegneria : alternativa intelligente alla droga.
-

dimaios
30,2k 7 10 12 - G.Master EY

- Messaggi: 3381
- Iscritto il: 24 ago 2010, 14:12
- Località: Behind the scenes
0
voti
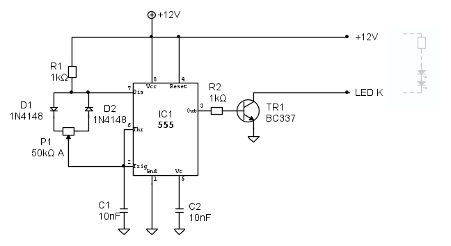
Fai un regolatore PWM con un 555 ed un potenziometro.
Una soluzione potrebbe essere questa:
http://www.electroyou.it/simo85/wiki/an ... 55_.26_PWM
Una soluzione potrebbe essere questa:
http://www.electroyou.it/simo85/wiki/an ... 55_.26_PWM
3
voti
Eh, ti stavo disegnando anche io un regolatore PWM, tipo questo:
ma alla luce del tuo secondo post (dove ho capito che la richiesta supera ben bene le potenzialità del circuito che ti stavo disegnando
) devo farti una osservazione: tu metti 4 led con
in serie, alimentandoli a 12V: non è una buona idea perché facendo così non hai margine per provvedere al corretto dimensionamento di una resistenza di limitazione.
Ti consiglio di mettere più led in serie, per esempio potresti fare 19 paralleli da 10 led ciascuno, e alimentare i led a 35V, collegando in serie a ciascuna serie da 10led una resistenza pari a 180
.
L'ultimo led rimanente da solo può essere collegato in parallelo al tutto con una resistenza da 1.5k
.
Se segui questa strada si potrebbe modificare il PWM qui sopra usando un MOS.
Ciao,
Pietro.
ma alla luce del tuo secondo post (dove ho capito che la richiesta supera ben bene le potenzialità del circuito che ti stavo disegnando
in serie, alimentandoli a 12V: non è una buona idea perché facendo così non hai margine per provvedere al corretto dimensionamento di una resistenza di limitazione. Ti consiglio di mettere più led in serie, per esempio potresti fare 19 paralleli da 10 led ciascuno, e alimentare i led a 35V, collegando in serie a ciascuna serie da 10led una resistenza pari a 180
.L'ultimo led rimanente da solo può essere collegato in parallelo al tutto con una resistenza da 1.5k
.Se segui questa strada si potrebbe modificare il PWM qui sopra usando un MOS.
Ciao,
Pietro.
-

PietroBaima
90,7k 7 12 13 - G.Master EY

- Messaggi: 12206
- Iscritto il: 12 ago 2012, 1:20
- Località: Londra
1
voti
lidia ha scritto: il potenziometro si può mettere vicino a questi led perché l'ho visto da qualche parte
Dove?
-

PietroBaima
90,7k 7 12 13 - G.Master EY

- Messaggi: 12206
- Iscritto il: 12 ago 2012, 1:20
- Località: Londra
2
voti
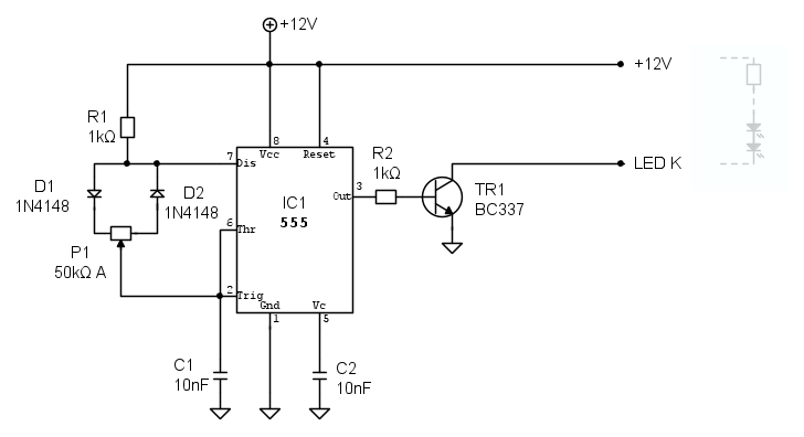
Credo che la soluzione "meno invasiva" sia quella di fare 64 serie di tre led con resistenza in serie da 150 ohm; naturalmente, per l'ultima serie di due led (se vuoi mantenere quel numero) servira' una resistenza da 330 ohm.
Allo schema gentilmente fornito da
PietroBaima dovrai pero' sostituire il BC337 con un piccolo mosfet, visto che il consumo totale si aggira sui 1300mA, non sostenibili da quel transistor.
Allo schema gentilmente fornito da
marco
1
voti
marco438 ha scritto:Credo che la soluzione "meno invasiva" sia quella di fare 64 serie di tre led con resistenza in serie da 150 ohm
Sì, anche io avevo pensato a quella soluzione, per non cambiare la tensione di alimentazione.
Il problema è che, nel tuo caso, si butterebbero via circa 3.8W in calore sulle resistenze, cosa che dovrebbe essere considerata, per esempio facendo delle aperture nel contenitore che ospita i led.
Nel mio caso si butterebbero via circa 1.4W, quasi 3 volte di meno, chiaramente al prezzo di alzare la tensione di alimentazione, cosa che potrebbe non essere accettabile.
Bisogna vedere cosa preferisce fare l'OP.
marco438 ha scritto:Allo schema gentilmente fornito daPietroBaima dovrai pero' sostituire il BC337 con un piccolo mosfet, visto che il consumo totale si aggira sui 1300mA, non sostenibili da quel transistor.
Concordo, quel transistor sarebbe gravemente sottodimensionato, in questo caso.
Ciao,
Pietro.
-

PietroBaima
90,7k 7 12 13 - G.Master EY

- Messaggi: 12206
- Iscritto il: 12 ago 2012, 1:20
- Località: Londra
1
voti
PietroBaima ha scritto:Bisogna vedere cosa preferisce fare l'OP.
Il tuo ragionamento non fa una grinza, tuttavia credo che la tensione disponibile sia quella citata; quindi la scelta e' obbligata (ma posso sbagliare).
L'OP, avrebbe in ogni caso preferito collegare direttamente un bel potenziometro, che avrebbe fatto una bella fumata
marco
31 messaggi
• Pagina 1 di 4 • 1, 2, 3, 4
Chi c’è in linea
Visitano il forum: Nessuno e 96 ospiti

Elettrotecnica e non solo (admin)
Un gatto tra gli elettroni (IsidoroKZ)
Esperienza e simulazioni (g.schgor)
Moleskine di un idraulico (RenzoDF)
Il Blog di ElectroYou (webmaster)
Idee microcontrollate (TardoFreak)
PICcoli grandi PICMicro (Paolino)
Il blog elettrico di carloc (carloc)
DirtEYblooog (dirtydeeds)
Di tutto... un po' (jordan20)
AK47 (lillo)
Esperienze elettroniche (marco438)
Telecomunicazioni musicali (clavicordo)
Automazione ed Elettronica (gustavo)
Direttive per la sicurezza (ErnestoCappelletti)
EYnfo dall'Alaska (mir)
Apriamo il quadro! (attilio)
H7-25 (asdf)
Passione Elettrica (massimob)
Elettroni a spasso (guidob)
Bloguerra (guerra)




pigreco]=π