Cos'è ElectroYou | Login Iscriviti

ElectroYou - la comunità dei professionisti del mondo elettrico

Amplificatore comparatore trigger di Schmitt

Elettronica lineare e digitale: didattica ed applicazioni

Moderatori: Foto Utentecarloc, Foto Utenteg.schgor, Foto UtenteBrunoValente, Foto UtenteIsidoroKZ

0
voti

[1] Amplificatore comparatore trigger di Schmitt

Messaggioda Foto Utentetecfil » 10 lug 2013, 10:09

Ciao a tutti!

Nello studio degli amplificatori mi manca da capire bene il caso dell'amplificatore comparatore trigger di Schmitt, di cui sul libro non ho trovato moltissime informazioni.

Ad esempio devo risolvere questo esercizio:
"Si consideri il seguente comparatore con isteresi, assumendo V_{OH}=4V; V_{OL}=-4V, il valore dell'isteresi V_H=V_{SH}-V_{SL} risulta:

Il risultato è 4V.

Io so che per tensioni di ingresso maggiori della tensione di riferimento V_{REF}, la tensione di uscita satura al valore V_{VCC}, mentre per valori minori di V_{REF}, la tensione di uscita satura al valore -V_{EE}.

I miei valori sono dunque V_{CC}=+5V e V_{EE}=-5V.

Adesso come devo trattare l'amplificatore?

Grazie :-)
Ciaoo! O_/
Avatar utente
Foto Utentetecfil
327 1 5 6
Stabilizzato
Stabilizzato
 
Messaggi: 440
Iscritto il: 2 lug 2013, 21:41

0
voti

[2] Re: Amplificatore comparatore trigger di Schmitt

Messaggioda Foto UtenteDirtyDeeds » 10 lug 2013, 10:22

tecfil ha scritto:dell'amplificatore comparatore trigger di Schmitt


Se è un comparatore, non è un amplificatore...
It's a sin to write sin instead of \sin (Anonimo).
...'cos you know that cos ain't \cos, right?
You won't get a sexy tan if you write tan in lieu of \tan.
Take a log for a fireplace, but don't take log for \logarithm.
Avatar utente
Foto UtenteDirtyDeeds
55,9k 7 11 13
G.Master EY
G.Master EY
 
Messaggi: 7012
Iscritto il: 13 apr 2010, 16:13
Località: Somewhere in nowhere

0
voti

[3] Re: Amplificatore comparatore trigger di Schmitt

Messaggioda Foto Utentetecfil » 10 lug 2013, 10:25

Forse ci sono!

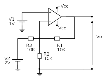
Nel caso degli amplificatori comparatori con isteresi, l'ampiezza di isteresi V_H è data dalla differenza tra V_{SH} e V_{SL}.

Adesso so che V_{SH}=\frac{V_{CC}R_1}{R_1+R_2}=\frac{40000}{20000}=2V

Poi so che V_{SL}=-\frac{V_{CC}R_1}{R_1+R_2}=-\frac{40000}{20000}=-2V

Quindi il valore dell'isteresi è dato da: V_H=2V-(-2V)=4V

L'unica cosa che non ho capito è come mai devo utilizzare come V_{CC} 4V invece dei 5V che sono rappresentati sul comparatore.

Grazie
Ciao :-)
Avatar utente
Foto Utentetecfil
327 1 5 6
Stabilizzato
Stabilizzato
 
Messaggi: 440
Iscritto il: 2 lug 2013, 21:41

2
voti

[4] Re: Amplificatore comparatore trigger di Schmitt

Messaggioda Foto UtenteBrunoValente » 10 lug 2013, 10:50

perché al numeratore delle tue due formule non devi mettere Vcc, bensì devi mettere VOH nella prima e VOL nella seconda.
VOH e VOL sono i valori a cui si porta l'uscita quando il comparatore è saturo da una parte e dall'altra e non coincidono con i due valori dell'alimentazione a causa delle cadute sui transistor finali che non sono nulle. Nel tuo caso, con +5V e -5V di alimentazione, l'uscita può raggiungere al massimo +4V e -4V...l'hai detto tu all'inizio.
Avatar utente
Foto UtenteBrunoValente
39,6k 7 11 13
G.Master EY
G.Master EY
 
Messaggi: 7796
Iscritto il: 8 mag 2007, 14:48

0
voti

[5] Re: Amplificatore comparatore trigger di Schmitt

Messaggioda Foto UtenteGuidoB » 10 lug 2013, 10:55

Ciao,
tecfil ha scritto:Io so che per tensioni di ingresso maggiori della tensione di riferimento V_{REF}, la tensione di uscita satura al valore V_{VCC}, mentre per valori minori di V_{REF}, la tensione di uscita satura al valore -V_{EE}.

Questo è vero solo in prima approssimazione.
La tensione d'uscita di saturazione dipende dallo stadio d'uscita. Il datasheet del dispositivo dà i valori di V_{OH} e V_{OL}. Nel tuo caso questi valori ti vengono dati direttamente e comodamente nel testo dell'esercizio.

Se lo stadio di uscita fosse a MOSFET potrebbe anche essere V_{OH} = V_{CC} e V_{OL} = V_{EE}. Se è a BJT, magari con protezioni contro cortocircuiti in uscita, si perdono da qualche centinaio di millivolt a più di un volt.

P.S. vedo che Foto UtenteBrunoValente è stato più veloce :ok:
Big fan of ƎlectroYou!       Ausili per disabili e anziani su ƎlectroYou
Caratteri utili: À È É Ì Ò Ó Ù α β γ δ ε η θ λ μ π ρ σ τ φ ω Ω º ª ² ³ √ ∛ ∜ ₀ ₁ ₂ ₃ ₄ ₅ ₆ ∃ ∄ ∆ ∈ ∉ ± ∓ ∾ ≃ ≈ ≠ ≤ ≥
Avatar utente
Foto UtenteGuidoB
17,8k 7 12 13
G.Master EY
G.Master EY
 
Messaggi: 2809
Iscritto il: 3 mar 2011, 16:48
Località: Madrid

0
voti

[6] Re: Amplificatore comparatore trigger di Schmitt

Messaggioda Foto Utentetecfil » 10 lug 2013, 12:41

Ciao!

perfetto grazie mille ora è tutto più chiaro!

Solo una domanda. In questo esercizio devo determinare V_o e non ho nessun dato sulla V_{CC}.



In questo caso è giusto applicare il principio di sovrapposizione degli effetti, quindi:

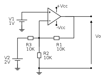
1) Spengo V_2 ottengo che V_{o1}=(1+\frac{R_1}{R_2})V_1=(1+1)1=2V

2) Spengo V_1 ottengo che V_{o2}=-\frac{R_3}{R_1+R_3}V_2=-\frac{10k}{10k+10k}2=-1V

Quindi per il principio di sovrapposizione V_o=V_{o1}+V_{o2]=2-1=1V

Grazie :-)
Ciao O_/
Avatar utente
Foto Utentetecfil
327 1 5 6
Stabilizzato
Stabilizzato
 
Messaggi: 440
Iscritto il: 2 lug 2013, 21:41

0
voti

[7] Re: Amplificatore comparatore trigger di Schmitt

Messaggioda Foto UtenteMatteo1991 » 10 lug 2013, 13:02

Quando passivi (spegni) V2 , R3 si trova in parallelo ad R2, dunque l'amplificazione risulta essere A1=1+\frac{R1}{R2//R3}
Nel secondo caso invece,per massa virtuale R2 puoi non considerarla (se ci fai caso il potenziale ai suoi capi è nullo quando passivi V2 (aspettiamo che qualcuno più bravo di me dia conferma) dunque l'amplificazione vale A2=\frac{R1}{R3} O_/
"Scrivere la propria storia come si scrive la Storia: con la veemenza di un conquistatore di imperi."
Avatar utente
Foto UtenteMatteo1991
406 2 4 12
Frequentatore
Frequentatore
 
Messaggi: 280
Iscritto il: 28 giu 2012, 16:38

0
voti

[8] Re: Amplificatore comparatore trigger di Schmitt

Messaggioda Foto Utentetecfil » 10 lug 2013, 16:08

Ciao!

Grazie mille ora così torna tutto!

Grazie mille :-)
Ciaoo! O_/
Avatar utente
Foto Utentetecfil
327 1 5 6
Stabilizzato
Stabilizzato
 
Messaggi: 440
Iscritto il: 2 lug 2013, 21:41

1
voti

[9] Re: Amplificatore comparatore trigger di Schmitt

Messaggioda Foto UtenteBrunoValente » 10 lug 2013, 19:23

Ha ragione Foto UtenteMatteo1991, anche se ha dimenticato un segno meno nella seconda formula.
Avatar utente
Foto UtenteBrunoValente
39,6k 7 11 13
G.Master EY
G.Master EY
 
Messaggi: 7796
Iscritto il: 8 mag 2007, 14:48

0
voti

[10] Re: Amplificatore comparatore trigger di Schmitt

Messaggioda Foto UtenteMatteo1991 » 10 lug 2013, 20:02

BrunoValente ha scritto:anche se ha dimenticato un segno meno nella seconda formula.

verissimo! #-o
"Scrivere la propria storia come si scrive la Storia: con la veemenza di un conquistatore di imperi."
Avatar utente
Foto UtenteMatteo1991
406 2 4 12
Frequentatore
Frequentatore
 
Messaggi: 280
Iscritto il: 28 giu 2012, 16:38

Prossimo

Torna a Elettronica generale

Chi c’è in linea

Visitano il forum: Nessuno e 163 ospiti