Salve
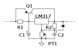
devo realizzare un circuito di alimentazione su un PCB al quale devo collegare dei dispositivi alimentati sia 24Vdc sia 12Vdc. Pensavo di realizzare il circuito come illustrato nell'immagine allegata.
Come potete notare la simulazione indica una tensione troppo bassa all'uscita del LM713.
Secondo voi è corretto lo schema adottato?
N.B. Nel circuito le resitenze R2 R4 e R% sono i carichi previsti per il circuito.
Circuito: Schema in fidocad, grazie!
alimentatore 24 V 12V
Moderatori:
carloc,
g.schgor,
BrunoValente,
IsidoroKZ
14 messaggi
• Pagina 1 di 2 • 1, 2
0
voti

"Non farei mai parte di un club che accettasse la mia iscrizione" (G. Marx)
-

claudiocedrone
21,3k 4 7 9 - Master EY

- Messaggi: 15302
- Iscritto il: 18 gen 2012, 13:36
0
voti
Non mi sono soffermato più di tanto sullo schematico, ma a prima vista penso sia normale che ti venga fuori una tensione più bassa. Il problema credo sia dovuto al fatto che il generatore è da 24Vp, ricorda che hai una caduta di tensione ai capi dei diodi (tensione di soglia) e che l'LM317 ha bisogno di un po' di tensione per poter funzionare (tra Vin e Vout devono esserci almeno 2 o 3 volt se ricordo bene, dai un'occhiata al datasheet). Per verificare aumenta di 5V o più il valore della tensione del generatore
Fammii sapere!!
Fammii sapere!!
0
voti
Sarebbe utile sapere la corrente Max prelevabile dall'LM317 per alimentare il carico composto da due resistenze in parallelo da 36 Ohm(che diventa da 18Ohm)
un'altra cosa strana e' che il secondo regolatore 7812 e' alimentato dopo LM317.
Se c'e' un carico sul 7812 l'assorbimento cade anche sull LM317.
io l'avrei alimentato all'uscita del ponte raddriz.
P.s.
sullo schema un contatto del trimmer R3 non e' connesso al centrale LM317.
Anche se funziona lo stesso,per una corretta simulazione(anche nella realta',conviene sempre
cortocircuitare il pin centrale di regolazione con il pin accanto.
un'altra cosa strana e' che il secondo regolatore 7812 e' alimentato dopo LM317.
Se c'e' un carico sul 7812 l'assorbimento cade anche sull LM317.
io l'avrei alimentato all'uscita del ponte raddriz.
P.s.
sullo schema un contatto del trimmer R3 non e' connesso al centrale LM317.
Anche se funziona lo stesso,per una corretta simulazione(anche nella realta',conviene sempre
cortocircuitare il pin centrale di regolazione con il pin accanto.
⋮ƎlectroYou
-

stefanob70
14,1k 5 11 13 - Master EY

- Messaggi: 3190
- Iscritto il: 14 lug 2012, 13:14
- Località: Roma
0
voti
L'LM317 più tirare fuori nel migliore dei casi (dipende dal package) 1,5A, e considerando come è fatto il circuito, l'LM317 dello schema dovrebbe tirare fuori almeno
(24 V/18Ohm)+(12V/100Ohm) = 1,3A + 1,2A = 2,5A
Quindi bisognerebbe mettere il 7812 attaccato al ponte a diodi come suggerito da stefanob70, e mettere un bel dissipatore al 317 considerando che anche i soli 1,3A sono quasi al limite del possibile
(24 V/18Ohm)+(12V/100Ohm) = 1,3A + 1,2A = 2,5A
Quindi bisognerebbe mettere il 7812 attaccato al ponte a diodi come suggerito da stefanob70, e mettere un bel dissipatore al 317 considerando che anche i soli 1,3A sono quasi al limite del possibile
1
voti
karl246 ha scritto:(...) e mettere un bel dissipatore al 317 (...)
Ed anche un bel transistore come "braccio destro"..
0
voti
karl246 ha scritto: l'LM317 dello schema dovrebbe tirare fuori almeno
(24 V/18Ohm)+(12 V/100Ohm) = 1,3A + 1,2A = 2,5A
Forse il calcolo è da rivedere
-

FedericoSibona
5.022 3 5 8 - Master

- Messaggi: 3951
- Iscritto il: 19 mar 2013, 11:43
1
voti
Io rivedrei lo schema, anzi lo vorrei vedere perche' non e` ancora stato mostrato :)
Per usare proficuamente un simulatore, bisogna sapere molta più elettronica di lui
Plug it in - it works better!
Il 555 sta all'elettronica come Arduino all'informatica! (entrambi loro malgrado)
Se volete risposte rispondete a tutte le mie domande
Plug it in - it works better!
Il 555 sta all'elettronica come Arduino all'informatica! (entrambi loro malgrado)
Se volete risposte rispondete a tutte le mie domande
0
voti
Bello, ci sono un sacco di condensatori......
poi, per il resto e' difficile capire perche' sia stato progettato in quel modo anche ammesso che si debbano ottenere due (o piu') tensioni diverse.
marco
14 messaggi
• Pagina 1 di 2 • 1, 2
Chi c’è in linea
Visitano il forum: Nessuno e 252 ospiti

Elettrotecnica e non solo (admin)
Un gatto tra gli elettroni (IsidoroKZ)
Esperienza e simulazioni (g.schgor)
Moleskine di un idraulico (RenzoDF)
Il Blog di ElectroYou (webmaster)
Idee microcontrollate (TardoFreak)
PICcoli grandi PICMicro (Paolino)
Il blog elettrico di carloc (carloc)
DirtEYblooog (dirtydeeds)
Di tutto... un po' (jordan20)
AK47 (lillo)
Esperienze elettroniche (marco438)
Telecomunicazioni musicali (clavicordo)
Automazione ed Elettronica (gustavo)
Direttive per la sicurezza (ErnestoCappelletti)
EYnfo dall'Alaska (mir)
Apriamo il quadro! (attilio)
H7-25 (asdf)
Passione Elettrica (massimob)
Elettroni a spasso (guidob)
Bloguerra (guerra)







