Cos'è ElectroYou | Login Iscriviti

ElectroYou - la comunità dei professionisti del mondo elettrico

Fasce anticondensa

Elettronica lineare e digitale: didattica ed applicazioni

Moderatori: Foto Utentecarloc, Foto Utenteg.schgor, Foto UtenteBrunoValente, Foto UtenteIsidoroKZ

3
voti

[21] Re: Fasce anticondensa

Messaggioda Foto UtenteEnChamade » 21 ott 2013, 22:40

spud ha scritto: L'unico mio dubbio è se si possa pilotare direttamente il gate del mosfet con l'integrato, mi verrebbe da pensare che per frequenze dell'ordine del kHz o poco inferiori non insorgano problemi però il dubbio mi rimane.

Si Foto Utentespud, un circuito simile è ottimo...
Però, a me, personalmente, quella soluzione non piace per queste applicazioni, anche se è curiosa. Preferisco pilotare il MOSFET con il driver di uscita che è disponibile nell'integrato, pagando con il fatto di non arrivare a 0 con il duty cycle (che poi, al 0 o all'1 di duty cycle non ci si arriva comunque...).
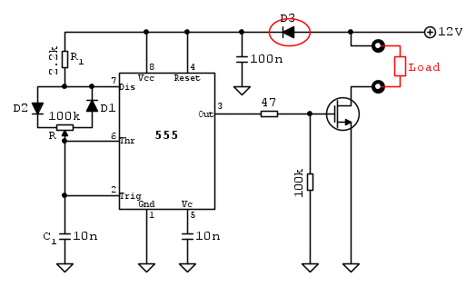
Ecco lo schema.

Per esperienza di osservazioni, il diodo D_3 lo metterei per protezione del 555 nel caso in cui non si usi un cablaggio dei cavi con connettore accendisigari maschio. Capita infatti spesso di confondere al buio i colori e attaccare i fili al contrario... Se invece si usa il connettore ad accendisigari allora si può omettere.
In partica, Foto Utenteggkids, detta ancora in soldoni, il circuito è fatto in modo da caricare il condensatore C_1 fino a circa 2/3 dell'alimentazione tenendo l'uscita a livello alto (un po' meno del valore dell'alimentazione). Una volta giunto a questo valore, il circuito porta l'uscita a livello basso e comincia a scaricare la capacità fino a quando raggiunge circa 1/3 dell'alimentazione. Qui si riporta l'uscita a livello alto e ricomincia il gioco. A seconda di come dimensioni le resistenze usate per la carica, qui indicate R e R_1, puoi impostare frequenza e duty cycle.
Per giocare un po' e dimensionare il circuito, se non ho sbagliato i conti, queste sono le relazioni che descrivono periodo e duty cycle:
t=(R_1+R)C_1 \ln{\frac{2V_{CC}-3V_D}{V_{CC}-3V_D}}
\delta=\frac{R_1+\alpha R}{R_1+R}
dove con \alpha viene indicata la posizione del potenziometro: con riferimento allo schema, 1 è tutto a destra e 0 è tutto a sinistra. Assumi inoltre V_D a 0,6-0,7 V.
Come si osserva dalla formula, il minimo duty cycle teorico è dato dalla relazione
\delta_{min}=\frac{R_1}{R_1+R}
mentre il massimo teorico è 1. Ho dimensionato il circuito per avere una frequenza dalle parti del kHz e il duty cycle minimo poco più di 0.02, valori che credo siano più che accettabili per la nostra applicazione.
Avatar utente
Foto UtenteEnChamade
6.498 2 8 12
G.Master EY
G.Master EY
 
Messaggi: 588
Iscritto il: 18 giu 2009, 12:00
Località: Padova - Feltre

0
voti

[22] Re: Fasce anticondensa

Messaggioda Foto Utenteggkids » 25 ott 2013, 16:52

Ciao,
questa soluzione mi piace parecchio! Vorrei però usare un potenziometro come suggerito nell'altro schema in modo da regolare il duty cycle...è possibile? Mi aiutate e calcolare i valori che il tipo di potenziometro da usare?
Inoltre i componenti suppongo verranno assemblati usando una basetta, giusto?

Grazie.
Avatar utente
Foto Utenteggkids
65 2
 
Messaggi: 34
Iscritto il: 20 set 2013, 11:28

0
voti

[23] Re: Fasce anticondensa

Messaggioda Foto Utentespud » 25 ott 2013, 17:00

ggkids ha scritto:Inoltre i componenti suppongo verranno assemblati usando una basetta, giusto?

Si, il circuito è molto semplice, secondo me puoi assembrare tutto su una millefori.
Atlant.

Behind every great man is a woman rolling her eyes.
Avatar utente
Foto Utentespud
3.767 3 10 12
free expert
 
Messaggi: 1601
Iscritto il: 1 feb 2012, 14:26
Località: Udine

0
voti

[24] Re: Fasce anticondensa

Messaggioda Foto UtenteEnChamade » 25 ott 2013, 17:21

ggkids ha scritto:Vorrei però usare un potenziometro come suggerito nell'altro schema in modo da regolare il duty cycle...è possibile?

Nel mio post [21], c'è già il potenziometro. E' quello contrasegnato con il simbolo R... e nella formuletta scritta sotto, il parametro \alpha tiene proprio conto della posizione del potenziometro. Che esperienza hai in lettura di schemi elettronici?

ggkids ha scritto:Mi aiutate e calcolare i valori che il tipo di potenziometro da usare?

I valori nello schema dovrebbero essere corretti, anche se non ho provato il circuito. Il potenziometro è segnato da 100kohm e devi prenderlo a variazione lineare. Vi sono però alcuni punti da sistemare: hai intenzione di utilizzare un connettore tipo accendisigari per connetterti al powertank? In tal caso opterei per alcune modifiche sul circuito del post [21]... Manca anche da inserire il fusibile.

ggkids ha scritto:Inoltre i componenti suppongo verranno assemblati usando una basetta, giusto?

Come Foto Utentespud ti ha consigliato, opterei anche io per una millefori. Però, che esperienza hai in campo elettronico? Se è la tua prima esperienza, leggiti prima questo superbo articolo di Foto Utentemarco438 e Foto UtenteTardoFreak.
Avatar utente
Foto UtenteEnChamade
6.498 2 8 12
G.Master EY
G.Master EY
 
Messaggi: 588
Iscritto il: 18 giu 2009, 12:00
Località: Padova - Feltre

0
voti

[25] Re: Fasce anticondensa

Messaggioda Foto Utenteggkids » 25 ott 2013, 17:45

Come avrete intuito non ho molta esperienza e ormai sono passati troppi anni dai tempi del laboratorio di elettronica...cercherò di informami di più, grazie a tutti!
Avatar utente
Foto Utenteggkids
65 2
 
Messaggi: 34
Iscritto il: 20 set 2013, 11:28

0
voti

[26] Re: Fasce anticondensa

Messaggioda Foto Utenteggkids » 29 ott 2013, 10:18

Ciao a tutti,
dopo varie riflessioni ho deciso di mettere momentaneamente in stand-by la realizzazione del circuito per regolare l'erogazione di energia alle fasce...motivo? La prova sul campo! Ieri sera umidità che sfiorava il 100% (infatti è poi calata la nebbia) tutto zuppo tranne l'obiettivo del telescopio di ripresa e quello di guida, entrambi con le fasce...il cercatore, invece,era come tutto il resto ovvero appannatissimo. Inoltre all'esterno la fascia non era così calda come quando l'ho testata a casa quindi temo che lavorare a potenza inferiore potrebbe portare alla formazione di condensa. Intanto grazie a tutti per il supporto!

Ciao da Giovanni
Avatar utente
Foto Utenteggkids
65 2
 
Messaggi: 34
Iscritto il: 20 set 2013, 11:28

0
voti

[27] Re: Fasce anticondensa

Messaggioda Foto Utenteggkids » 20 gen 2015, 15:28

Ciao a tutti,
ritorno su questo argomento perché sto cercando di far evolvere la mia strumentazione in modo da limitare fili penzolanti, grovigli e dare un tocco di professionalità :D . Devo dire che a un anno circa di utilizzo di queste fasce sono contento perché in condizioni di umidità elevatissima non ho avuto problemi di condensa. Volevo aggiungere ad entrambe due interruttori e due led che mi permettano di stabilire se sono in funzione perché accese o perché il fusibile (uno per fascia) è saltato. Ho un po' ripassato le mie nozioni di elettronica e vorrei che mi confermasse che su ogni fascia devo collegare il led e la relativa resistenza di protezione in parallelo: in questo modo sottrarrei una corrente trascurabile alla fascia che resterebbe quasi inalterata come potenza e quindi come calore prodotto. Essendo le due fasce collegate allo stesso spinotto sdoppierei questo ingresso in modo da poter comandare ognuna col suo interruttore e col suo led "diagnostico".
Approvate?

Grazie a tutti.
G.
Avatar utente
Foto Utenteggkids
65 2
 
Messaggi: 34
Iscritto il: 20 set 2013, 11:28

0
voti

[28] Re: Fasce anticondensa

Messaggioda Foto Utenteggkids » 20 gen 2015, 15:45

Come non detto...ripensandoci bene se per caso una resistenza dovesse saltare o se si spezzasse il collegamento tra la serie o la saldatura la fascia non funzionerebbe però il led continuerebbe a restare acceso...l'unico modo è quello di mettere il led in serie alle resistenze della fascia ma a questo punto non so bene cosa potrebbe succedere al calore sprigionato dalle resistenze in quanto mettendo un'altra resistenza in serie altererei la potenza...aiuto!
Avatar utente
Foto Utenteggkids
65 2
 
Messaggi: 34
Iscritto il: 20 set 2013, 11:28

0
voti

[29] Re: Fasce anticondensa

Messaggioda Foto UtenteFeedTheMario » 20 gen 2015, 17:40

Ciao. Avresti il modo di misurare la resistenza della fascia? Mi spiego meglio: stacca una fascia dal circuito (basta anche solo uno dei poli) e fai una misura della resistenza.
Avatar utente
Foto UtenteFeedTheMario
0 3
 
Messaggi: 18
Iscritto il: 5 ott 2013, 21:13

0
voti

[30] Re: Fasce anticondensa

Messaggioda Foto Utenteggkids » 20 gen 2015, 17:44

Ciao,
Non ricordo se sono 18 o 22 ohm purtroppo sono in viaggio e non posso verificare.
Grazie
Avatar utente
Foto Utenteggkids
65 2
 
Messaggi: 34
Iscritto il: 20 set 2013, 11:28

PrecedenteProssimo

Torna a Elettronica generale

Chi c’è in linea

Visitano il forum: Nessuno e 269 ospiti