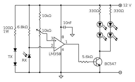
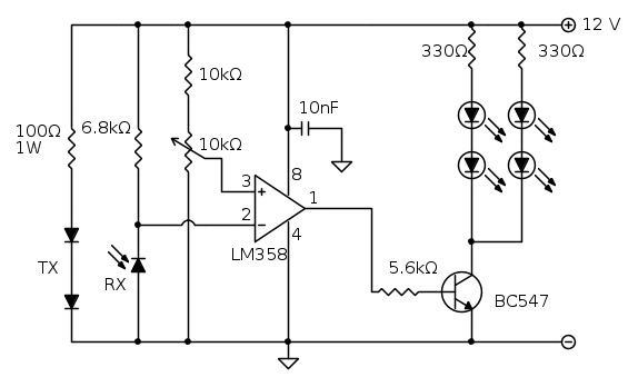
save8 ha scritto:i led sono ad alta luminosità da 3V 20mA.
Allora mettendoli in serie saresti proprio al limite, vai più sul sicuro se li colleghi in parallelo!

Moderatori:
carloc,
g.schgor,
BrunoValente,
IsidoroKZ


marco438 ha scritto:Scusasave8 ma vorrei capire meglio lo scopo di questo circuito; cosi' come lo hai disegnato e ammesso che funzioni, i quattro led dovrebbero accendersi, tutti insieme, una volta data tensione al circuito.
Ora, se si tratta di un esercizio per meglio conoscere i fotodiodi e gli operazionali, ben venga ma lo stesso risultato lo puoi ottenere con qualche resistenza senza scomodare tanti componenti.











Visitano il forum: Nessuno e 144 ospiti