Realizzazione PCB
Moderatori:
carloc,
g.schgor,
BrunoValente,
IsidoroKZ
32 messaggi
• Pagina 1 di 4 • 1, 2, 3, 4
1
voti
buonasera a tutti
dovrei realizzare il primo circuito di questa pagina http://digilander.libero.it/i2viu/infra.html
ho deciso di provare per la prima volta a realizzarlo su PCB, così ho realizzato il master
data la mia poca esperienza avrei 3 domande da farvi.
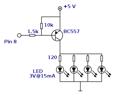
1. come potete notare ho aggiunto un transistor all'Output dell'NE567 che pilota 4 led da 3V 20mA, le cinque resistenze di che valore devono essere ?
2. il circuito (collegamenti e valori) sono giusti ?
3. posso utilizzare LM567 come sostituto dell' NE567 ?
dovrei realizzare il primo circuito di questa pagina http://digilander.libero.it/i2viu/infra.html
ho deciso di provare per la prima volta a realizzarlo su PCB, così ho realizzato il master
data la mia poca esperienza avrei 3 domande da farvi.
1. come potete notare ho aggiunto un transistor all'Output dell'NE567 che pilota 4 led da 3V 20mA, le cinque resistenze di che valore devono essere ?
2. il circuito (collegamenti e valori) sono giusti ?
3. posso utilizzare LM567 come sostituto dell' NE567 ?
0
voti
save8 ha scritto:1. come potete notare ho aggiunto un transistor all'Output dell'NE567 che pilota 4 led da 3V 20mA, le cinque resistenze di che valore devono essere?
Dove è lo schema? Prima di intervenire oltre, studiati a fondo il recente articolo di PB sugli schemi elettrici: Schema elettrico
save8 ha scritto:2. il circuito (collegamenti e valori) sono giusti?
Dov'è lo schema?
save8 ha scritto:3. posso utilizzare LM567 come sostituto dell' NE567?
Il Data sheet li da per equivalenti?
In merito al PCB: stringi pure, ma tanto.
...
-

Candy
32,5k 7 10 13 - CRU - Account cancellato su Richiesta utente
- Messaggi: 10123
- Iscritto il: 14 giu 2010, 22:54
0
voti
Se l'uscita dell'integrato è a +5V io direi come resistore di base 1500 ohm, per far scorrere circa 3 mA in base (20 volte la Ib da' la Ic, cautelativamente).
Dimensionerei quindi per far scorrere sul collettore una corrente totale di 60 mA (15mA per LED) in quando la AMR per quel transistor è 100 mA per la Ic... ci teniamo un po' sotto, tanto i led comunque sono belli accesi anche con 15 mA.
A 15 mA, 3V, 250mV di Vce(sat), direi di usare 4 resistori da 120 ohm, 1/4 di W.
Per sicurezza metti anche un resistore da 10k tra base e massa.
P.S. In questo modo quando l'uscita 8 va alta, si accendono i LED, che pero' è l'esatto contrario di quanto accade nello schema ,ovvero quando l'uscita va alta il LED si spegne... spero ne abbia tenuto conto.
Per essere fedeli al funzionamento logico dello schema originale (uscita alta dell'integrato-> led spento) dovresti usare un PNP, ad esempio:
http://www.nxp.com/documents/data_sheet/BC556_557.pdf
Dimensionerei quindi per far scorrere sul collettore una corrente totale di 60 mA (15mA per LED) in quando la AMR per quel transistor è 100 mA per la Ic... ci teniamo un po' sotto, tanto i led comunque sono belli accesi anche con 15 mA.
A 15 mA, 3V, 250mV di Vce(sat), direi di usare 4 resistori da 120 ohm, 1/4 di W.
Per sicurezza metti anche un resistore da 10k tra base e massa.
P.S. In questo modo quando l'uscita 8 va alta, si accendono i LED, che pero' è l'esatto contrario di quanto accade nello schema ,ovvero quando l'uscita va alta il LED si spegne... spero ne abbia tenuto conto.
Per essere fedeli al funzionamento logico dello schema originale (uscita alta dell'integrato-> led spento) dovresti usare un PNP, ad esempio:
http://www.nxp.com/documents/data_sheet/BC556_557.pdf
-

rusty
4.075 2 9 11 - Utente disattivato per decisione dell'amministrazione proprietaria del sito
- Messaggi: 1578
- Iscritto il: 25 gen 2009, 13:10
0
voti
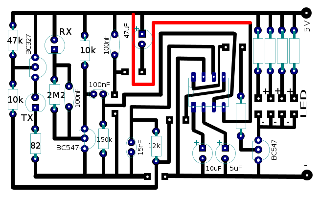
scusate l'ignoranza in materia, lo schema in fidocad l'ho fatto io seguendo la logica del primo schema del link, l'unica modifica che al posto di un solo led all'uscita del pin 8 io ne vorrei far accendere 4
0
voti
Grazie mille! Per il resto è giusto allora?! Come ho detto prima ho seguito la logica delle piste dello schema originale così non potevo sbagliare.
0
voti
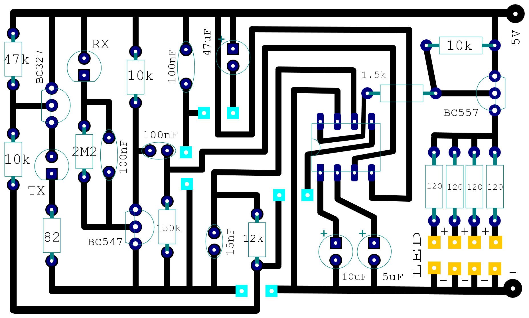
così dovrebbe essere perfetto, correggetemi se sbaglio.
volevo precisare che le piazzole di colore azzurro sono i ponticelli e i gialli dei led,volutamente così per questioni di spazio, il circuito è così sacrificato perché mi sono adeguato alla misura della basetta ramata.
0
voti
Come ti è stato consigliato, resitringi il più possibile le piste.
Quella pista inutilmente lunga che ti era stata marcata in rosso non l'hai accorciata..
Consiglio anche la lettura di questo thread.
Ciao.
Quella pista inutilmente lunga che ti era stata marcata in rosso non l'hai accorciata..
Consiglio anche la lettura di questo thread.
Ciao.
0
voti
si ho letto, mi domandavo se fa alcuna differenza? a parte la linea che mi è stata evidenziata in rosso, tutto il resto mi sembra più ordinato più che altro. ho chiesto a voi apposta per la correzione, dato il mio elementare sapere in materia, come dovrebbe essere in un forum ci si aiuta invece di beccarsi un -2 alla reputazione. dietro a uno schermo è tutto facile,sopratutto in anonimo. pazienza dai, per fortuna alcune persone mi stanno aiutando e le ringrazio, sono qui per imparare.
1
voti
In generale quando si traccia un PCB si cerca di ottimizzare, migliore posizione in relazione alle piste piu' corte possibili. La posizione è fedele allo schema, e per essere il tuo primo schema che realizzi su PCB va piu' che bene, non preoccuparti, pero' quella pista segnata in rosso è talmente evidente che puoi collegarla direttamente alla pista superiore, in ogni punto, perché non scegliere quello piu' corto?
Quando si fa' un layout bisogna anche valutare a che frequenza lavorera' il circuito, perché piu' la frequenza è alta e piu' le piste si comportano come antenne... e piu' son lunghe piu' è probabile che non funzioni come dovrebbe (per dirtela terra terra, ti risparmio i virtuosismi).
By the way, a parte qualche pista che potevi fare piu' corta, il circuito "elettricamente" funziona, ma sarebbe bene ti abituassi a ottimizzare non solo per una questione di spazio e di ordine, ma a seconda del tipo di circuito anche di funzionamento in se'.
Capisco che è il tuo primo circuito, e credimi molto probabilmente tutti noi qui la prima volta abbiamo fatto molto peggio di te (io con la carta carbone non con fidocad... ma erano altri tempi).
Accorcia dove puoi accorciare, and carry on!
Quando si fa' un layout bisogna anche valutare a che frequenza lavorera' il circuito, perché piu' la frequenza è alta e piu' le piste si comportano come antenne... e piu' son lunghe piu' è probabile che non funzioni come dovrebbe (per dirtela terra terra, ti risparmio i virtuosismi).
By the way, a parte qualche pista che potevi fare piu' corta, il circuito "elettricamente" funziona, ma sarebbe bene ti abituassi a ottimizzare non solo per una questione di spazio e di ordine, ma a seconda del tipo di circuito anche di funzionamento in se'.
Capisco che è il tuo primo circuito, e credimi molto probabilmente tutti noi qui la prima volta abbiamo fatto molto peggio di te (io con la carta carbone non con fidocad... ma erano altri tempi).
Accorcia dove puoi accorciare, and carry on!
Ultima modifica di
rusty il 26 nov 2013, 13:15, modificato 1 volta in totale.
-

rusty
4.075 2 9 11 - Utente disattivato per decisione dell'amministrazione proprietaria del sito
- Messaggi: 1578
- Iscritto il: 25 gen 2009, 13:10
0
voti
rusty ha scritto:In generale quando si traccia un PCB si cerca di ottimizzare,[...]
Accorcia dove puoi accorciare, and carry on!
Grazie rusty! mi hai ridato l'entusiasmo, ora ci provo e posto lo schema.
Ultima modifica di
PietroBaima il 26 nov 2013, 13:19, modificato 1 volta in totale.
Motivazione: non quotare tutto il post precedente se non serve. Grazie.
Motivazione: non quotare tutto il post precedente se non serve. Grazie.
32 messaggi
• Pagina 1 di 4 • 1, 2, 3, 4
Chi c’è in linea
Visitano il forum: Google Adsense [Bot] e 75 ospiti

Elettrotecnica e non solo (admin)
Un gatto tra gli elettroni (IsidoroKZ)
Esperienza e simulazioni (g.schgor)
Moleskine di un idraulico (RenzoDF)
Il Blog di ElectroYou (webmaster)
Idee microcontrollate (TardoFreak)
PICcoli grandi PICMicro (Paolino)
Il blog elettrico di carloc (carloc)
DirtEYblooog (dirtydeeds)
Di tutto... un po' (jordan20)
AK47 (lillo)
Esperienze elettroniche (marco438)
Telecomunicazioni musicali (clavicordo)
Automazione ed Elettronica (gustavo)
Direttive per la sicurezza (ErnestoCappelletti)
EYnfo dall'Alaska (mir)
Apriamo il quadro! (attilio)
H7-25 (asdf)
Passione Elettrica (massimob)
Elettroni a spasso (guidob)
Bloguerra (guerra)






