Mini altoparlante con melodie natalizie
Moderatori:
carloc,
g.schgor,
BrunoValente,
IsidoroKZ
1
voti
perdona l'intromissione
maremar9091,potrei anche sbagliare,ma dai topic si evince che non hai molta dimistichezza/conoscenza Elettronica di base necessaria per la realizzazione di un circuito elettronico,o almeno non sufficiente per un circuito complesso; la differenza fra un PCB ed uno schema elettrico è il minimo sindacale come la corretta realizzazione di uno schema elettrico...
pertanto, credo che potresti valutare ai fini della realizzazione di un dispositivo che metta suoni tipici natalizi, e qualora tu voglia sperimentare la realizzazione di un circuito elettronico,valutare la possibilità di assemblare un circuito già pronto, ovvero un kit, che richieda solamente la capacità di saper saldare a stagno e leggere un minimo di schema/componenti, avendo così maggiormente garantito il risultato finale ..
ad esempio (ma è solo un esempio) qui sul forum il Grande
Paolino ha proposto un circuito simile -un sorpresa musicale per Babbo Natale-ma richiede la conoscenza di programmazione PIC anche se minima .....
pertanto, credo che potresti valutare ai fini della realizzazione di un dispositivo che metta suoni tipici natalizi, e qualora tu voglia sperimentare la realizzazione di un circuito elettronico,valutare la possibilità di assemblare un circuito già pronto, ovvero un kit, che richieda solamente la capacità di saper saldare a stagno e leggere un minimo di schema/componenti, avendo così maggiormente garantito il risultato finale ..
ad esempio (ma è solo un esempio) qui sul forum il Grande
1
voti
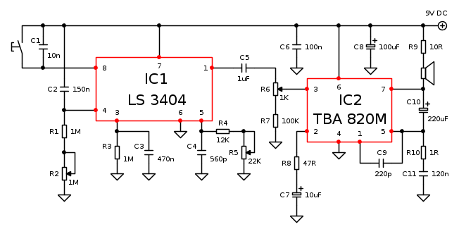
Ciao, per dare un aiuto a
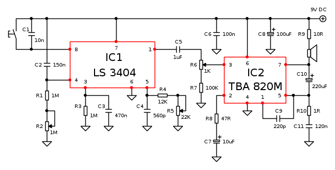
maremar9091 (che mi sembra ci stia comunque mettendo l'impegno), metto uno schema "leggibile" del circuito originale di Nuova Elettronica.
Ora,
maremar9091, puoi seguire il consiglio di
mir (che mi sembra un ottimo compromesso) oppure, se hai capito come funziona Fidocadj all'interno del forum, puoi partire dal mio schema ed aggiungere ciò che ti è stato richiesto da
marco438. 
Ora,

Ultima modifica di
MavKtr il 12 dic 2013, 17:46, modificato 3 volte in totale.
0
voti
allora lo schema elettrico finito dovrebbe essere questo
per il discorso di mir posso dire che preferisco attingere dagli schemi presenti su riviste di elettronica e modificarle a seconda delle esigenze. qualora non fossi in grado di raggiungere il mio obiettivo chiedo aiuto, come in questo caso, a chi ha più conoscenze di me per aiutarmi; non sono un ragazzo che ha fatto un percorso di studi elettro-tecnico ma sto studiando come autodidatta e sto conoscendo da poco questo mondo.
per questo motivo preferisco intanto capire il minimo sindacale in questo campo per poi, in un futuro, cimentami con la programmazione PIC. ora lo schema forse, con le modifiche fatte, è pronto. grazie comunque per il consiglio.
per il discorso di mir posso dire che preferisco attingere dagli schemi presenti su riviste di elettronica e modificarle a seconda delle esigenze. qualora non fossi in grado di raggiungere il mio obiettivo chiedo aiuto, come in questo caso, a chi ha più conoscenze di me per aiutarmi; non sono un ragazzo che ha fatto un percorso di studi elettro-tecnico ma sto studiando come autodidatta e sto conoscendo da poco questo mondo.
per questo motivo preferisco intanto capire il minimo sindacale in questo campo per poi, in un futuro, cimentami con la programmazione PIC. ora lo schema forse, con le modifiche fatte, è pronto. grazie comunque per il consiglio.
-

maremar9091
65 3 - New entry

- Messaggi: 61
- Iscritto il: 1 dic 2013, 12:42
0
voti
ho visto lo schema di MavKtr, in futuro cercherò di farlo il più possibile simile al suo. grazie per la dritta. 

-

maremar9091
65 3 - New entry

- Messaggi: 61
- Iscritto il: 1 dic 2013, 12:42
0
voti
maremar9091 ha scritto:preferisco attingere dagli schemi presenti su riviste di elettronica e modificarle a seconda delle esigenze. qualora non fossi in grado di raggiungere il mio obiettivo chiedo aiuto...
d'accordo, non volevo scoraggiarti,solo sottolineare che la pratica va a braccetto con la teoria o meglio la conoscenza,ed in genere è consigliabile iniziare dalle cose apparentemente semplici ...
buon lavoro
0
voti
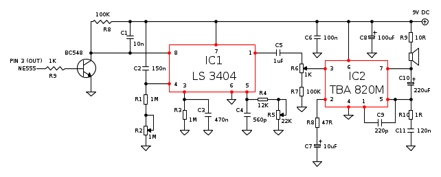
Intanto ti chiedo scusa se ti ho fatto perdere tempo a rappresentare le connessioni fisiche della PCB spiegandomi male, quello che intendevo era lo schema relativo al circuito dell'ultimo file pdf che avevi postato.
Alla fine l'ha fatto, molto gentilmente,
MavKtr, io lo integro con la soluzione che ti proponevo:
Sul datasheet non è specificata la corrente necessaria al pin 8 per andare in Reset, quindi la resistenza R8 potrebbe avere valore troppo elevato...ma sicuramente ha bisogno di una corrente ridottissima quindi per ora proviamo così.
Come vedi la base del transistor è collegata all'uscita del 555 in configurazione astabile, che hai postato sempre nel file pdf. Ora dobbiamo scegliere le resistenze e i condensatori di carica e scarica per il 555. Mi dovresti dire quanto tempo dura la melodia che intendi riprodurre e, una volta finita, dopo quanti secondi vuoi che riprenda da capo
Alla fine l'ha fatto, molto gentilmente,
Sul datasheet non è specificata la corrente necessaria al pin 8 per andare in Reset, quindi la resistenza R8 potrebbe avere valore troppo elevato...ma sicuramente ha bisogno di una corrente ridottissima quindi per ora proviamo così.
Come vedi la base del transistor è collegata all'uscita del 555 in configurazione astabile, che hai postato sempre nel file pdf. Ora dobbiamo scegliere le resistenze e i condensatori di carica e scarica per il 555. Mi dovresti dire quanto tempo dura la melodia che intendi riprodurre e, una volta finita, dopo quanti secondi vuoi che riprenda da capo
0
voti
Tricka90 ha scritto:....... io lo integro con la soluzione che ti proponevo:
Sei sicuro che quel transistor sia idoneo? In base a quale criterio lo hai scelto?
marco
0
voti
Sicurissimo, ne ho usati altri in passato per applicazioni simili. Il BC548 è comune ed economico...è "scarsino" in termini di corrente di collettore ecc ma per quest'applicazione non c'è problema. Stesso discorso per quanto riguarda la polarizzazione. perché mi fai questa domanda?
Dimenticavo
maremar9091, prima di smontare il pulsante fammi sapere, per sicurezza, se la melodia ricomincia appena premi oppure nel momento in cui rilasci dopo aver premuto!
Dimenticavo
4
voti
Di solito si usa un transistor (in questi casi) quando il 555, da solo, non e' in grado di fornire la corrente necessaria all'applicazione; di conseguenza, mettere un transistor da 100mA quando il 555 ne puo' fornire 200, mi sembra un po' fuori luogo.
Se infatti bastano 100mA , il transistor e' inutile.
Se infatti bastano 100mA , il transistor e' inutile.
marco
Chi c’è in linea
Visitano il forum: Nessuno e 53 ospiti

Elettrotecnica e non solo (admin)
Un gatto tra gli elettroni (IsidoroKZ)
Esperienza e simulazioni (g.schgor)
Moleskine di un idraulico (RenzoDF)
Il Blog di ElectroYou (webmaster)
Idee microcontrollate (TardoFreak)
PICcoli grandi PICMicro (Paolino)
Il blog elettrico di carloc (carloc)
DirtEYblooog (dirtydeeds)
Di tutto... un po' (jordan20)
AK47 (lillo)
Esperienze elettroniche (marco438)
Telecomunicazioni musicali (clavicordo)
Automazione ed Elettronica (gustavo)
Direttive per la sicurezza (ErnestoCappelletti)
EYnfo dall'Alaska (mir)
Apriamo il quadro! (attilio)
H7-25 (asdf)
Passione Elettrica (massimob)
Elettroni a spasso (guidob)
Bloguerra (guerra)







