Ciao a tutti, qualcuno mi saprebbe dare delle dritte su dove posso trovare o su come posso progettare un circuito di pilotaggio gate di SCR per ponte trifase controllato?
Grazie
Circuito di controllo gate tiristori
Moderatori:
carloc,
g.schgor,
BrunoValente,
IsidoroKZ
14 messaggi
• Pagina 1 di 2 • 1, 2
1
voti
Dove è il problema? L'isolamento galvanico del circuito di controllo rispetto ai potenziali di riferimento dei tiristori?
Se così fosse solitamente si usano optoisolatori o piccoli trasformatori d'isolamento.
Se così fosse solitamente si usano optoisolatori o piccoli trasformatori d'isolamento.
-

Candy
32,5k 7 10 13 - CRU - Account cancellato su Richiesta utente
- Messaggi: 10123
- Iscritto il: 14 giu 2010, 22:54
0
voti
Candy ha scritto:Una mano la si da. Mostra il progetto, illustra le tue idee e le tue difficoltà, poi chi saprà come affrontare il problema, dirà cosa ne pensa.
troppo generica la mia richiesta?

0
voti
Mi sembra di si. E perché mi sembra sia ignoto il risultato che si vuole ottenere, è perché in quel rettangolo ci può stare di tutto se non si sa cosa si aspetta il problema, il docente, o chiunque altro.
In quel rettangolo non c'è solo il problema isolamento galvanico ed innesco dei tiristori. C'è tutta una storia.
In quel rettangolo non c'è solo il problema isolamento galvanico ed innesco dei tiristori. C'è tutta una storia.
-

Candy
32,5k 7 10 13 - CRU - Account cancellato su Richiesta utente
- Messaggi: 10123
- Iscritto il: 14 giu 2010, 22:54
0
voti
allora provo a cominciare dall'inizio:
mi sapreste indirizzare su un circuito che generi un impulso in fase con un sinusoide? cioè dalla sinusoide io posso generare un impulso che poi potrò sfasare a piacimento per pilotare i miei tiristori?
qualche link utile?
mi sapreste indirizzare su un circuito che generi un impulso in fase con un sinusoide? cioè dalla sinusoide io posso generare un impulso che poi potrò sfasare a piacimento per pilotare i miei tiristori?
qualche link utile?
0
voti
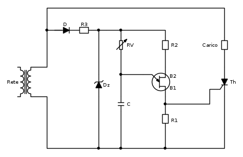
Ti posto un circuito di innesco per i tiristori, con il transistore un’ingiunzione (UJT). Per comandare i tiristori occorre sincronizzare l’oscillatore con la tensione di rete vedi schema:Allora provo a cominciare dall'inizio:
mi sapreste indirizzare su un circuito che generi un impulso in fase con una sinusoide? Cioè dalla sinusoide io posso generare un impulso che poi potrò sfasare a piacimento per pilotare i miei tiristori?
-

StefanoSunda
2.880 3 6 10 - Master

- Messaggi: 1962
- Iscritto il: 16 set 2010, 19:29
14 messaggi
• Pagina 1 di 2 • 1, 2
Chi c’è in linea
Visitano il forum: Google Adsense [Bot] e 52 ospiti

Elettrotecnica e non solo (admin)
Un gatto tra gli elettroni (IsidoroKZ)
Esperienza e simulazioni (g.schgor)
Moleskine di un idraulico (RenzoDF)
Il Blog di ElectroYou (webmaster)
Idee microcontrollate (TardoFreak)
PICcoli grandi PICMicro (Paolino)
Il blog elettrico di carloc (carloc)
DirtEYblooog (dirtydeeds)
Di tutto... un po' (jordan20)
AK47 (lillo)
Esperienze elettroniche (marco438)
Telecomunicazioni musicali (clavicordo)
Automazione ed Elettronica (gustavo)
Direttive per la sicurezza (ErnestoCappelletti)
EYnfo dall'Alaska (mir)
Apriamo il quadro! (attilio)
H7-25 (asdf)
Passione Elettrica (massimob)
Elettroni a spasso (guidob)
Bloguerra (guerra)

