Cos'è ElectroYou | Login Iscriviti

ElectroYou - la comunità dei professionisti del mondo elettrico

Studio fdt ad anello aperto

Elettronica lineare e digitale: didattica ed applicazioni

Moderatori: Foto Utentecarloc, Foto Utenteg.schgor, Foto UtenteBrunoValente, Foto UtenteIsidoroKZ

0
voti

[1] Studio fdt ad anello aperto

Messaggioda Foto Utentekarl246 » 21 dic 2013, 21:02

Salve a tutti,
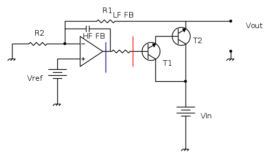
scrivo perché mi è venuto un dubbio (stupido) mentre stavo studiando il circuito in figura.

Mi spiego meglio, quello che vorrei fare è realizzare da zero (senza IC belli e pronti) un alimentatore lineare, per fare ciò quindi mi sono messo a fare qualche conto, giusto per trasformare quintali di teoria in pratica..... Fino a che volendo calcolare la funzione di trasferimento ad anello aperto (tagliando sul tratto in rosso), arriva il blocco e mi chiedo:
La f.d.t. va calcolata con o senza il carico?! In più considerando che questo non ha un valore fisso, sempre se deve essere inserito, dovrò calcolare un best-case e worst-case?

Come potete vedere sono ancora in fase di inizio, poi se tutto va bene, dovrò inserire una protezione per la corrente massima e qualcos'altro....

Grazie per la pazienza O_/
Carlo.

"E' inutile cercarsi i guai visto che ci sono già loro che cercano noi" cit. TardoFreak
Avatar utente
Foto Utentekarl246
985 2 6 10
Frequentatore
Frequentatore
 
Messaggi: 138
Iscritto il: 10 ago 2010, 0:12

1
voti

[2] Re: Studio fdt ad anello aperto

Messaggioda Foto UtenteIsidoroKZ » 22 dic 2013, 2:27

Devi verificarlo per "tutti" i carichi, in particolare quelli che possono essere piu` critici. Tipicamente i carichi capacitivi danno problemi di stabilita` perche' introducono un polo con la resistenza interna. Gli stadi a collettore comune, e ancora di piu` i Darlington con carichi capacitivi possono essere instabili.

Nel tuo circuito ci sono tecniche di compensazione con anelli multipli, uno in bassa frequenza che prende la tensione di uscita, e uno in alta frequenza che parte dall'uscita dell'operazionale.
Per usare proficuamente un simulatore, bisogna sapere molta più elettronica di lui
Plug it in - it works better!
Il 555 sta all'elettronica come Arduino all'informatica! (entrambi loro malgrado)
Se volete risposte rispondete a tutte le mie domande
Avatar utente
Foto UtenteIsidoroKZ
121,2k 1 3 8
G.Master EY
G.Master EY
 
Messaggi: 21059
Iscritto il: 17 ott 2009, 0:00

0
voti

[3] Re: Studio fdt ad anello aperto

Messaggioda Foto Utentekarl246 » 22 dic 2013, 3:04

Grazie per il chiarimento Foto UtenteIsidoroKZ :D :D :D :D
però.....

e uno in alta frequenza che parte dall'uscita dell'operazionale.


Non ho capito qual è.... :( :(
Carlo.

"E' inutile cercarsi i guai visto che ci sono già loro che cercano noi" cit. TardoFreak
Avatar utente
Foto Utentekarl246
985 2 6 10
Frequentatore
Frequentatore
 
Messaggi: 138
Iscritto il: 10 ago 2010, 0:12

3
voti

[4] Re: Studio fdt ad anello aperto

Messaggioda Foto UtenteIsidoroKZ » 22 dic 2013, 8:37

Hai ragione, ma ero stanco morto per uno schema.



Qui sono evidenziati i due percorsi, ad alta frequenza, HF FB, e a bassa frequenza, LF FB. Essendo due anelli annidati puoi misurare due guadagni di anello diversi (*), nelle due sezioni indicate. Le informazioni sulla stabilita` che ottieni nelle due sezioni sono le stesse.

(*) Per le persone molto precise questi dovrebbero essere dei rapporti di ritorno, non dei guadagni di anello, ma non sono cosi` affezionato alla distinzione.
Per usare proficuamente un simulatore, bisogna sapere molta più elettronica di lui
Plug it in - it works better!
Il 555 sta all'elettronica come Arduino all'informatica! (entrambi loro malgrado)
Se volete risposte rispondete a tutte le mie domande
Avatar utente
Foto UtenteIsidoroKZ
121,2k 1 3 8
G.Master EY
G.Master EY
 
Messaggi: 21059
Iscritto il: 17 ott 2009, 0:00

0
voti

[5] Re: Studio fdt ad anello aperto

Messaggioda Foto Utentekarl246 » 22 dic 2013, 11:28

Hai ragione, ma ero stanco morto per uno schema.

....e per questo non posso che ringraziarti ugualmente per la pazienza. :ok:

Piano piano tutto torna ad essere più chiaro, :-)
ma ho un'altra domanda: la capacità dell'anello in HF è quella che dovrò inserire per la compensazione, oppure è una capacità parassita?
Carlo.

"E' inutile cercarsi i guai visto che ci sono già loro che cercano noi" cit. TardoFreak
Avatar utente
Foto Utentekarl246
985 2 6 10
Frequentatore
Frequentatore
 
Messaggi: 138
Iscritto il: 10 ago 2010, 0:12

3
voti

[6] Re: Studio fdt ad anello aperto

Messaggioda Foto UtenteIsidoroKZ » 22 dic 2013, 12:09

Quello e` un condensatore di compensazione. Mi pare di ricordare che l'analisi di un circuito simile a questo (senza Darlington, ma con doppio loop) sia sul Dostal, Operational Amplifiers. Forse si trova qualcosa anche sul Feucht e sul Palumbo-Pennisi.

L'instabilita` del collettore comune la si trova poco analizzata in giro. Mi sembrava ci fosse una piccola trattazione sul Millman, trattazione che dimostrava che poteva nascere una resistenza negativa, ma non riesco piu` a trovarla. Forse Foto Utentebanjoman riesce a localizzarla.

L'analisi piu` completa che conosco dell'instabilita` del Darlington usato come inseguitore e` qui ma devo avvertire che e` tosta e richiede la conoscenza di quanto viene prima.

I libri citati li trovi descritti qui
Per usare proficuamente un simulatore, bisogna sapere molta più elettronica di lui
Plug it in - it works better!
Il 555 sta all'elettronica come Arduino all'informatica! (entrambi loro malgrado)
Se volete risposte rispondete a tutte le mie domande
Avatar utente
Foto UtenteIsidoroKZ
121,2k 1 3 8
G.Master EY
G.Master EY
 
Messaggi: 21059
Iscritto il: 17 ott 2009, 0:00

0
voti

[7] Re: Studio fdt ad anello aperto

Messaggioda Foto Utentekarl246 » 22 dic 2013, 12:42

Foto UtenteIsidoroKZ Non ti immagini quanto mi sei stato d'aiuto!

Credo d'avere un bel po di materiale su cui studiare, anche perché il fatto di volere realizzare l'alimentatore che ti dicevo è solo un mezzo per imparare qualcosa in più, quindi ahimè ben venga la teoria :-)
Riguardo il Millman il problema è che non lo possiedo, comunque posso farmelo prestare da un collega :-)

Grazie ancora :D
Carlo.

"E' inutile cercarsi i guai visto che ci sono già loro che cercano noi" cit. TardoFreak
Avatar utente
Foto Utentekarl246
985 2 6 10
Frequentatore
Frequentatore
 
Messaggi: 138
Iscritto il: 10 ago 2010, 0:12

0
voti

[8] Re: Studio fdt ad anello aperto

Messaggioda Foto UtenteIsidoroKZ » 22 dic 2013, 12:47

In realta` ho dato una occhiata rapida alle due copie del Millman che ho in casa e non ho trovato nulla. Guardero` su una versione che mi pare di avere da qualche altra parte. Per questo avevo invocato l'aiuto di un conoscitore profondo di quel libro :)
Per usare proficuamente un simulatore, bisogna sapere molta più elettronica di lui
Plug it in - it works better!
Il 555 sta all'elettronica come Arduino all'informatica! (entrambi loro malgrado)
Se volete risposte rispondete a tutte le mie domande
Avatar utente
Foto UtenteIsidoroKZ
121,2k 1 3 8
G.Master EY
G.Master EY
 
Messaggi: 21059
Iscritto il: 17 ott 2009, 0:00

0
voti

[9] Re: Studio fdt ad anello aperto

Messaggioda Foto Utentekarl246 » 22 dic 2013, 16:52

Nel frattempo mi verrebbe da dire Foto Utentebanjoman pensaci tu!!!! ahahahahah :D
Carlo.

"E' inutile cercarsi i guai visto che ci sono già loro che cercano noi" cit. TardoFreak
Avatar utente
Foto Utentekarl246
985 2 6 10
Frequentatore
Frequentatore
 
Messaggi: 138
Iscritto il: 10 ago 2010, 0:12

5
voti

[10] Re: Studio fdt ad anello aperto

Messaggioda Foto Utentebanjoman » 23 dic 2013, 1:08

IsidoroKZ ha scritto:L'instabilita` del collettore comune la si trova poco analizzata in giro. Mi sembrava ci fosse una piccola trattazione sul Millman, trattazione che dimostrava che poteva nascere una resistenza negativa, ma non riesco piu` a trovarla. Forse Foto Utentebanjoman riesce a localizzarla.


Si, e' esatto.
Facendo l'analisi semplificata del circuito a collettore comune, e applicando il teorema di Miller al circuito equivalente a pigreco semplificato, si ottiene un'espressione per l'ammettenza di ingresso simile a questa:

Y_i=j2\pi fC_c+jg{_{b'e}{f\over f_H}-2\pi f^2{C_e\over f_H}

ove f_H è (ovviamente)la frequenza di taglio superiore del circuito, che dipende fortemente dalla capacità di carico C_L sull'uscita.

La cosa notevole è infatti la presenza di una resistenza negativa nell'espressione dell'ammettenza, che è funzione della frequenza. In pratica, l'impedenza d'ingresso di quel "coso" consiste in una capacità in parallelo a una resistenza negativa.

Se il generatore di segnale in ingresso contiene una sia pur minima induttanza in serie, il circuito e' molto suscettibile di entrare allegramente in oscillazione (e' la tecnica usata negli oscillatori a diodi tunnel, che sfruttano per l'appunto la porzione a resistenza negativa della caratteristica del diodo stesso).

Per eliminare le autooscillazioni (quando ci sono) e' sufficiente allora porre in serie alla resistenza del generatore, R_s, una resistenza reale, di valore tale da rendere il valore totale di resistenza vista dal generatore positiva anziche' negativa.

Tutto cio' e' spiegato nel libro:
Microelectronics,Millman, McGrawHill 1983, pagine 472-475., oppure
Integrated Electronics, Millman-Halkias, McGraw-Hill 1972, pagg.367-370.
Se funziona quasi bene, è tutto sbagliato. A.Savatteri/M.Mazza
Avatar utente
Foto Utentebanjoman
12,2k 5 11 12
G.Master EY
G.Master EY
 
Messaggi: 1623
Iscritto il: 19 set 2013, 19:27

Prossimo

Torna a Elettronica generale

Chi c’è in linea

Visitano il forum: Nessuno e 42 ospiti