Cos'è ElectroYou | Login Iscriviti

ElectroYou - la comunità dei professionisti del mondo elettrico

Ponte H - Comando modellino treno

Elettronica lineare e digitale: didattica ed applicazioni

Moderatori: Foto Utentecarloc, Foto Utenteg.schgor, Foto UtenteBrunoValente, Foto UtenteIsidoroKZ

0
voti

[11] Re: Ponte H - Comando modellino treno

Messaggioda Foto Utentebau16 » 27 dic 2013, 18:47

Eccomi di nuovo qui,
ho appena rifatto calcoli (prendendo la teoria dal libro come sempre fatto), smontato e rimontato il circuito su basetta. :-x
simo85 ha scritto:Se poi metti la resistenza di pull-down anche per gli NPN male non gli fa..

Ho anche ascoltato il tuo consiglio mettendo una resistenza da 1K di pull-down per gli NPN.

Ora le resistenze di base sono due resistenze da 330 \Omega in parallello ->165 \Omega. :-|

Qualcuno può aiutarmi a trovare la retta via :?: :?: :?: ...continuo a rimanere con lo stesso problema. #-o
Non mi do vinto poiché questa strada sulla teoria funziona, e visto che sicuramente sbaglio voglio capire dove :-x
Avatar utente
Foto Utentebau16
35 2
 
Messaggi: 31
Iscritto il: 28 dic 2012, 0:36

1
voti

[12] Re: Ponte H - Comando modellino treno

Messaggioda Foto UtenteCandy » 27 dic 2013, 19:06

1) Da dove provengono i due segnali avanti/indietro?
2) La misura di 4 V la ottieni con che tipo di comando? Avanti 100%? Indietro 100%? O c'è pure della modulazione PWM di mezzo?
3) Mettere i transistor in parallelo a quel modo, non è bellissimo. Avendo le resistenze di base molto diverse tra loro, se la tensione di comando non è abbastanza alta, potresti avere sgradite sorprese.
4) Della coppia NPN e PNP in conduzione, quale transistor ha la maggiore Vce? E quanto vale?
5) I transistor sono ben collegati? Non sono invertiti i terminali?

Rispondi a tutte le domande, con valori numerici richiesti.
Avatar utente
Foto UtenteCandy
32,5k 7 10 13
CRU - Account cancellato su Richiesta utente
 
Messaggi: 10123
Iscritto il: 14 giu 2010, 22:54

0
voti

[13] Re: Ponte H - Comando modellino treno

Messaggioda Foto Utentebau16 » 27 dic 2013, 19:30

Candy ha scritto:1) Da dove provengono i due segnali avanti/indietro?
2) La misura di 4 V la ottieni con che tipo di comando? Avanti 100%? Indietro 100%? O c'è pure della modulazione PWM di mezzo?
3) Mettere i transistor in parallelo a quel modo, non è bellissimo. Avendo le resistenze di base molto diverse tra loro, se la tensione di comando non è abbastanza alta, potresti avere sgradite sorprese.
4) Della coppia NPN e PNP in conduzione, quale transistor ha la maggiore Vce? E quanto vale?
5) I transistor sono ben collegati? Non sono invertiti i terminali?

Rispondi a tutte le domande, con valori numerici richiesti.


Ho fatto ulteriori prove per aiutare a capire il problema.
E rispondo alle domande:

1) I due segnali di avanti e indietro provengono da due uscite separate di un PIC16, il segnale è di tipo PWM da 0 a 100%, uscita a 1 o 0 per produrre l'onda.
2) La misura di 4V la ottengo con il PWM al 100%, in entrambi i sensi stesso risultato +4Vdc oppure -4Vdc.
3) Questa domanda vorrei capirla meglio, se la tensione non è abbastanza alta potrei avere situazioni del tipo che il PNP si satura e magari rimango con l'NPN non saturo portando problemi ?!? vorrei approfondire...
4) Se ti riferisci alla Vce (sat) riportata sul manuale, entrambi riportano 0,5V.
5) Ho già controllato più volte, i terminali non sono invertiti, la cosa particolare che spero possa aiutare... e che se provo a cambiare il carico... ad esempio a collegare una ventola al posto del motore, con pari caratteristiche ma assorbimento minore, il circuito funziona e sul tester leggo 12Vdc. Eppure se collego il motore diretto ai 12Vdc questo funziona perfettamente, ma se lo collego al circuito rimane sui 4Vdc. Cosa mi sfugge ?

Come scritto nel primo messaggio, il circuito è funzionante se uso transistor PNP e NPN con corrente di collettore massima di 0,5A.
Sto cercando di fare lo stesso circuito utilizzando però transistor con una corrente di collettore massima di 1,5A, e non credevo di avere questi problemi.

Grazie a tutti per la disponibilità.
Avatar utente
Foto Utentebau16
35 2
 
Messaggi: 31
Iscritto il: 28 dic 2012, 0:36

0
voti

[14] Re: Ponte H - Comando modellino treno

Messaggioda Foto Utentesimo85 » 27 dic 2013, 20:38

bau16 ha scritto:la cosa particolare che spero possa aiutare... e che se provo a cambiare il carico... ad esempio a collegare una ventola al posto del motore, con pari caratteristiche ma assorbimento minore, il circuito funziona e sul tester leggo 12Vdc. Eppure se collego il motore diretto ai 12Vdc questo funziona perfettamente, ma se lo collego al circuito rimane sui 4Vdc. Cosa mi sfugge ?


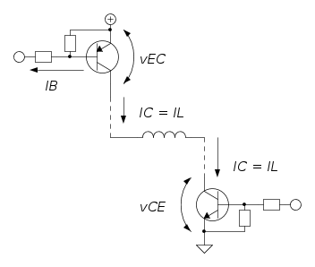
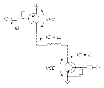
Potresti misurare, per favore, le due tensioni v_\text{EC} e v_\text{CE}, lasciando il duty cicle fisso al 100 %?



Sono uguali ciascuna di \approx 4\,\text{V} ?
Avatar utente
Foto Utentesimo85
30,9k 7 12 13
Disattivato su sua richiesta
 
Messaggi: 9927
Iscritto il: 30 ago 2010, 4:59

0
voti

[15] Re: Ponte H - Comando modellino treno

Messaggioda Foto UtenteCandy » 27 dic 2013, 22:40

2) La misura di 4V la ottengo con il PWM al 100%, in entrambi i sensi stesso risultato +4Vdc oppure -4Vdc.
3) Questa domanda vorrei capirla meglio, se la tensione non è abbastanza alta potrei avere situazioni del tipo che il PNP si satura e magari rimango con l'NPN non saturo portando problemi ?!? vorrei approfondire...
4) Se ti riferisci alla Vce (sat) riportata sul manuale, entrambi riportano 0,5 V.


2.1) Che accertamenti hai fatto per dire che il PWM è al 100%?
2.2) Quanto vale la tensione di uscita dei due terminali avanti ed indietro del PIC, rispetto alla sua tensione di alimentazione?

3) Rispondi alla 2.2.

4) Se i due transistor in conduzione fossero in saturazione, sul motore misureresti poco meno della tensione di alimentazione. Quanto vale la Vce sulla coppia di transistor in conduzione? simo85 ti ha pure fatto lo schema.
Avatar utente
Foto UtenteCandy
32,5k 7 10 13
CRU - Account cancellato su Richiesta utente
 
Messaggi: 10123
Iscritto il: 14 giu 2010, 22:54

0
voti

[16] Re: Ponte H - Comando modellino treno

Messaggioda Foto Utentebau16 » 27 dic 2013, 22:50

NON QUOTARE TUTTO USA IL TASTO " RISPONDI "
OK MESSAGGIO RICEVUTO

Ecco i valori con il comando fisso al 100%.
vEC = 8,70V
vCE = 0,089V

Come vedi non sono uguali.

Il circuito attuale dove sto facendo le prove è praticamente quello che hai disegnato, il comando al 100% ora lo simulo con un collegamento diretto al 5Vdc. Questo in modo da escludere anche il PIC16.
Spero di non errare e migliorare la ricerca del problema.
Ultima modifica di Foto Utentebau16 il 27 dic 2013, 23:09, modificato 1 volta in totale.
Avatar utente
Foto Utentebau16
35 2
 
Messaggi: 31
Iscritto il: 28 dic 2012, 0:36

0
voti

[17] Re: Ponte H - Comando modellino treno

Messaggioda Foto UtenteCandy » 27 dic 2013, 22:54

E non ti eri accorto che i transitor PNP stavano facendo le stufette? Probabilmente, saranno anche da cambiare ora.
Simula con forzatura diretta del 5 V c.c., dovresti andare molto meglio, perché è come pensavo, con quel circuito, il PIC non riesce a tirare su molto la tensione sui terminali di uscita.
Avatar utente
Foto UtenteCandy
32,5k 7 10 13
CRU - Account cancellato su Richiesta utente
 
Messaggi: 10123
Iscritto il: 14 giu 2010, 22:54

0
voti

[18] Re: Ponte H - Comando modellino treno

Messaggioda Foto Utentebau16 » 27 dic 2013, 23:04

Candy ha scritto:2.1) Che accertamenti hai fatto per dire che il PWM è al 100%?
2.2) Quanto vale la tensione di uscita dei due terminali avanti ed indietro del PIC, rispetto alla sua tensione di alimentazione?
3) Rispondi alla 2.2.
4) Se i due transistor in conduzione fossero in saturazione, sul motore misureresti poco meno della tensione di alimentazione. Quanto vale la Vce sulla coppia di transistor in conduzione? simo85 ti ha pure fatto lo schema.


2.1) per dire che il PWM è al 100% (e non un 99) avevo già analizzato l'uscita del PIC16 con oscilloscopio, in modo da essere sicuri che il software o qualche altro interrupt mi rovinassero l'onda.

2.2) Non ho mai eseguito questa misura, vedrò di eseguirla al più presto. Per ora come già detto uso il collegamento diretto verso 5Vdc per eseguire il comando e se sarà necessaria maggiore corrente dal PIC interfaccerò l'uscita su un NPN.

4) Ho riportato le misurazioni e ringrazio simo85 per lo schema. Comunque come giustamente dici tu e da come si comporta sicuramente non sono in saturazione, ma non riesco a capire dove sia il problema o cosa manca nei miei calcoli (che ho riportato qualche messaggio fa).

Ringrazio ancora entrambi per la disponibilità e il tempo che mi dedicate, spero di dimostrarvi che sono qui per imparare e migliorarmi. Intanto cercando di risolvere questo problema. :ok:
Ultima modifica di Foto Utentebau16 il 27 dic 2013, 23:11, modificato 1 volta in totale.
Avatar utente
Foto Utentebau16
35 2
 
Messaggi: 31
Iscritto il: 28 dic 2012, 0:36

0
voti

[19] Re: Ponte H - Comando modellino treno

Messaggioda Foto UtenteCandy » 27 dic 2013, 23:08

Sei un poco duro di zucca. Il PIC non è in grado di alimentare, tramite i suoi pin, le impedenza di quel circuito. Due transistor in parallelo con impedenza di polarizzazione molto diverse tra loro, è pacifico che quello con impedenza minore riesce a saturare, mentre quello con impedenza maggiore no. I terminali del PIC hanno un limitatore di corrente interno e, superando i 15 mA richiesti, per tanto bene che ti voglia, dai suoi pin tirerà fuori si e no 4 V o meno.
Avatar utente
Foto UtenteCandy
32,5k 7 10 13
CRU - Account cancellato su Richiesta utente
 
Messaggi: 10123
Iscritto il: 14 giu 2010, 22:54

0
voti

[20] Re: Ponte H - Comando modellino treno

Messaggioda Foto Utentesimo85 » 27 dic 2013, 23:17

A me sembra che appunto il PNP non saturi.. Sono d' accordo con Foto UtenteCandy.
Infatti come dice giustamente lui stai tirando per il collo il pin del micro. :(

E prima quando ti ho detto di aumentare la corrente di base non ho fatto caso a questo dettaglio. :(

Molto probabilmente non riesce a dare la corrente necessaria all NPN per far scorrere la corrente di Collettore necessaria, dove I_\text{C(NPN)} = I_\text{B(PNP)}. Il PNP non riesce a saturare e questo può spiegare la tensione abbastanza alta di 8.7 V.

Potresti risolvere con un transistore NPN di pilotaggio di guadagno opportuno. Lo stesso discorso vale per tutti gli altri NPN..
Avatar utente
Foto Utentesimo85
30,9k 7 12 13
Disattivato su sua richiesta
 
Messaggi: 9927
Iscritto il: 30 ago 2010, 4:59

PrecedenteProssimo

Torna a Elettronica generale

Chi c’è in linea

Visitano il forum: Nessuno e 53 ospiti