Candy hai visto giusto, posto uno schema di principio. Forse frantic si riferiva a questo schema:Verosimilmente N1 è un avvolgimento di controllo e non è comandato come da schemi postati.
Mancheranno anche dei diodi.
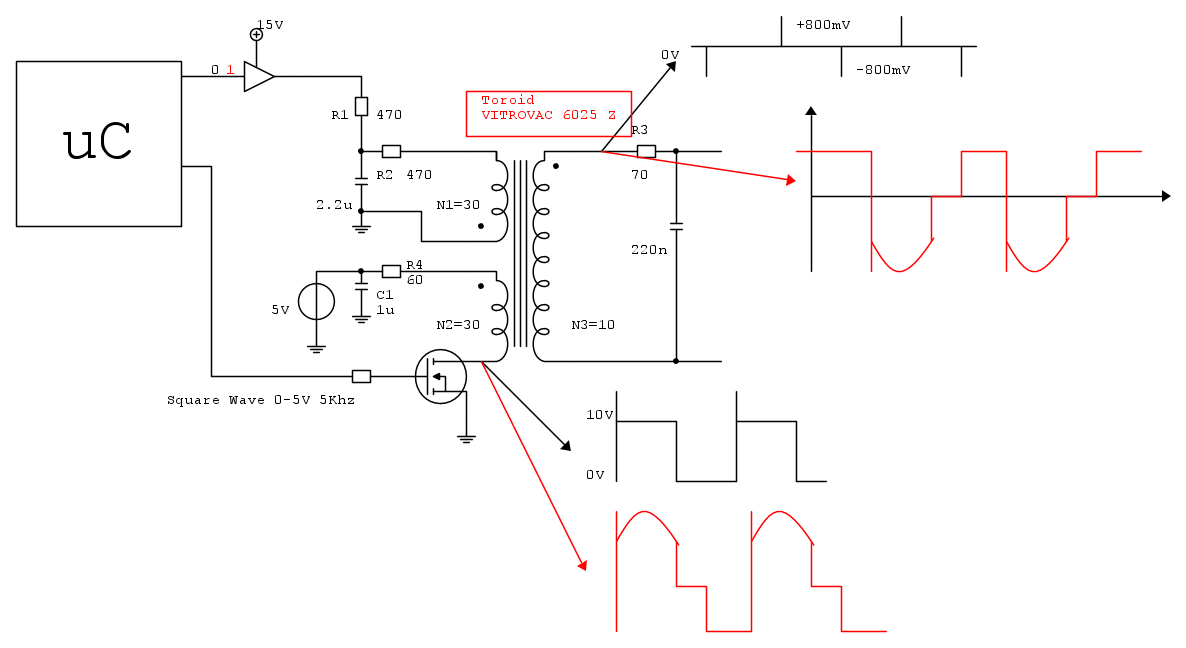
Schema con trasformatore
Moderatori:
carloc,
g.schgor,
BrunoValente,
IsidoroKZ
27 messaggi
• Pagina 3 di 3 • 1, 2, 3
1
voti
-

StefanoSunda
2.880 3 6 10 - Master

- Messaggi: 1962
- Iscritto il: 16 set 2010, 19:29
0
voti
_-^-_-^-_-^-_-^-_-^-_-^-_-^-_-^-_-^-_-^-_-^-_-^-_-^-_-^-_
Pepito Sbazzeguti
"gratta il Pepito e troverai il Pepone"
Pepito Sbazzeguti
"gratta il Pepito e troverai il Pepone"
0
voti
anche io condivido
Pepito
StefanoSunda,
questo schema ha una sua logica di esistere.....
attendo per vedere cosa ne uscirà
franticEY.
saluti.
questo schema ha una sua logica di esistere.....
attendo per vedere cosa ne uscirà
saluti.
-

lelerelele
4.899 3 7 9 - Master

- Messaggi: 5505
- Iscritto il: 8 giu 2011, 8:57
- Località: Reggio Emilia
1
voti
Ma perché non ci spieghi meglio a cosa serve? cosa è il carico? dove è applicato? di che razza di apparecchiatura si tratta? Lo schema lo hai ricavato tu dal cablaggio? Sei certo che non vi siano errori?
Sei pregato di rispondere a tutte le domande, grazie.
Sei pregato di rispondere a tutte le domande, grazie.
-

BrunoValente
39,6k 7 11 13 - G.Master EY

- Messaggi: 7796
- Iscritto il: 8 mag 2007, 14:48
1
voti
Posto le forme d'onda misurate con l'oscilloscopio e successivamente ottenute anche simulando con microcap
in nero sono le forme d'onda quando ho uno zero all'uscita del micro e in rosso quando ho un 1.
A quanto ho capito lavorando a 5 kHz il trafo satura e genera gli spilli in uscita che vengono successivamente filtrati dall'RC.
L'abilitazione del micro fa scorrere una corrente nel senso opposto a quella di L2. In questo modo si esce dalla saturazione e mi ritrovo la forma d'onda del drain cambiata di segno e divisa per 3.
Fatemi sapere se può essere una spiegazione plausibile.
in nero sono le forme d'onda quando ho uno zero all'uscita del micro e in rosso quando ho un 1.
A quanto ho capito lavorando a 5 kHz il trafo satura e genera gli spilli in uscita che vengono successivamente filtrati dall'RC.
L'abilitazione del micro fa scorrere una corrente nel senso opposto a quella di L2. In questo modo si esce dalla saturazione e mi ritrovo la forma d'onda del drain cambiata di segno e divisa per 3.
Fatemi sapere se può essere una spiegazione plausibile.
0
voti
Ciao.
Mah, se le forme d'onda le hai misurate vuol dire che è così.
Rimane il fatto che nella mia somma ignoranza rimane un circuito piuttosto insolito.
In ogni caso la tua spiegazione per me è plausibile, sicuramente il tutto lavora sulla saturazione del nucleo... ma possiamo sapere almeno a cosa serve? Tanto ormai hai postato lo schema, almeno per cultura di ognuno potresti dirci l'applicazione?
Ciao
PSQ
Mah, se le forme d'onda le hai misurate vuol dire che è così.
Rimane il fatto che nella mia somma ignoranza rimane un circuito piuttosto insolito.
In ogni caso la tua spiegazione per me è plausibile, sicuramente il tutto lavora sulla saturazione del nucleo... ma possiamo sapere almeno a cosa serve? Tanto ormai hai postato lo schema, almeno per cultura di ognuno potresti dirci l'applicazione?
Ciao
PSQ
_-^-_-^-_-^-_-^-_-^-_-^-_-^-_-^-_-^-_-^-_-^-_-^-_-^-_-^-_
Pepito Sbazzeguti
"gratta il Pepito e troverai il Pepone"
Pepito Sbazzeguti
"gratta il Pepito e troverai il Pepone"
27 messaggi
• Pagina 3 di 3 • 1, 2, 3
Chi c’è in linea
Visitano il forum: Google [Bot] e 44 ospiti

Elettrotecnica e non solo (admin)
Un gatto tra gli elettroni (IsidoroKZ)
Esperienza e simulazioni (g.schgor)
Moleskine di un idraulico (RenzoDF)
Il Blog di ElectroYou (webmaster)
Idee microcontrollate (TardoFreak)
PICcoli grandi PICMicro (Paolino)
Il blog elettrico di carloc (carloc)
DirtEYblooog (dirtydeeds)
Di tutto... un po' (jordan20)
AK47 (lillo)
Esperienze elettroniche (marco438)
Telecomunicazioni musicali (clavicordo)
Automazione ed Elettronica (gustavo)
Direttive per la sicurezza (ErnestoCappelletti)
EYnfo dall'Alaska (mir)
Apriamo il quadro! (attilio)
H7-25 (asdf)
Passione Elettrica (massimob)
Elettroni a spasso (guidob)
Bloguerra (guerra)




