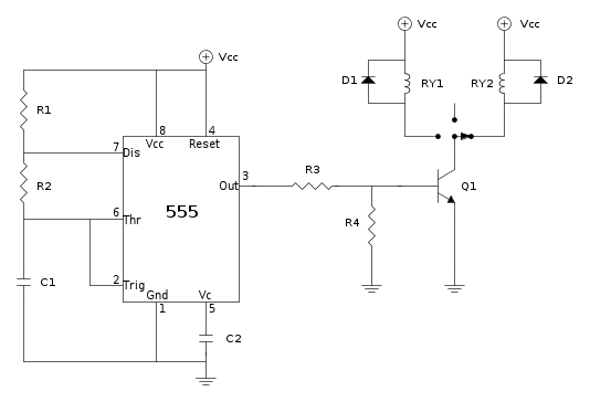
Mi avete spiegato che la tensione con cui deve funzionare il circuito delle frecce è di 12 V, se voglio usare il deviatore della Vespa, bene. Metterò un trasformatore a monte dell'impianto allora, ok. E userò un relè per l'intermittenza come mi avete detto. Il dubbio più grosso me lo avete risolto con il discorso del trasformatore a cui non avevo pensato perché volevo evitare di occupare spazio che non ho, ma se è indispensabile va bene, utilizzerò il trasformatore.
Tornando al segreto militare di cui mi parlavate, si tratta soltanto del fatto che voglio realizzare il funzionamento dell'impianto delle luci della vespa, fuori dalla vespa. Voglio vederlo, capire il funzionamento, possibili varianti, magari effettuare qualche pericolosa modifica alla mia vespa, non lo so. Di certo non volevo nascondere nulla, e non mi sento di non aver dato risposta alle vostre domande, bensì ho dato carta bianca con la frase "Posso farlo come voglio io, non ho niente ancora" (naturalmente riferito alla simulazione) perché, appunto, non sapevo da dove iniziare prima di leggere gli ultimi post che mi hanno direzionato verso un'unica scelta.
Ad ogni modo chiedo scusa se mi sono espresso male. Ma non ho fornito dettagli perché non avevo da esporne.
Come ultimo quesito, se mi merito una risposta e se sarò abbastanza chiaro per poterla ottenere, chiedo:
-dato che il circuito funzionerà a 12V (12V AC suppongo), e siccome ci sarà un carico di 20 o forse 30W (o maggiore), perché vorrei delle luci consistenti, il trasformatore che caratteristiche dovrà avere?
Grazie
p.s. non vi arrabbiate subito però. Sono curioso e frettoloso, magari questo mi penalizza nelle descrizioni, ma ammetto i miei sbagli, quando sbaglio.

Elettrotecnica e non solo (admin)
Un gatto tra gli elettroni (IsidoroKZ)
Esperienza e simulazioni (g.schgor)
Moleskine di un idraulico (RenzoDF)
Il Blog di ElectroYou (webmaster)
Idee microcontrollate (TardoFreak)
PICcoli grandi PICMicro (Paolino)
Il blog elettrico di carloc (carloc)
DirtEYblooog (dirtydeeds)
Di tutto... un po' (jordan20)
AK47 (lillo)
Esperienze elettroniche (marco438)
Telecomunicazioni musicali (clavicordo)
Automazione ed Elettronica (gustavo)
Direttive per la sicurezza (ErnestoCappelletti)
EYnfo dall'Alaska (mir)
Apriamo il quadro! (attilio)
H7-25 (asdf)
Passione Elettrica (massimob)
Elettroni a spasso (guidob)
Bloguerra (guerra)









...