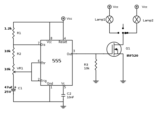
Per i tempi, direi di dimensionare l'oscillatore in modo da avere la possibilita' di avere valori intorno al secondo.
Intermittenza luci
Moderatore:
IsidoroKZ
45 messaggi
• Pagina 5 di 5 • 1, 2, 3, 4, 5
0
voti
vedo che il team
marco438/
spud è molto determinato e produttivo, pertanto io mi astengo (in realtà non saprei far meglio di loro ...
)
però vi lascio un piccolo pensierino, forse potrà tornarvi utile :
qui il manuale completo ed originale in pdf della vespa PK50S
e qui in versione color lo schema elettrico
o magari tornerà utile ad
Elettrico91 per un'eventuale manutenzione della sua old Vespa.
...
buon lavoro
però vi lascio un piccolo pensierino, forse potrà tornarvi utile :
qui il manuale completo ed originale in pdf della vespa PK50S
e qui in versione color lo schema elettrico
o magari tornerà utile ad
...
buon lavoro
1
voti
marco
1
voti
Siete unici!!!! In altre parole non mi resta che andare a prendere tutto l'occorrente. Purtroppo non so dire i tempi di realizzazione della simulazione, ma posso garantirvi che appena concludo qualcosa vi farò avere notizie dei vostri "frutti". Comunque grazie davvero, siete stati disponibilissimi dietro alle richieste di uno strano sconosciuto. Davvero grandi! Grazie
per ringraziarvi, una tribuna di applausi

per ringraziarvi, una tribuna di applausi

-

Elettrico91
68 1 2 8 - Frequentatore

- Messaggi: 242
- Iscritto il: 22 apr 2013, 18:02
45 messaggi
• Pagina 5 di 5 • 1, 2, 3, 4, 5
Torna a Elettronica e spettacolo
Chi c’è in linea
Visitano il forum: Nessuno e 8 ospiti

Elettrotecnica e non solo (admin)
Un gatto tra gli elettroni (IsidoroKZ)
Esperienza e simulazioni (g.schgor)
Moleskine di un idraulico (RenzoDF)
Il Blog di ElectroYou (webmaster)
Idee microcontrollate (TardoFreak)
PICcoli grandi PICMicro (Paolino)
Il blog elettrico di carloc (carloc)
DirtEYblooog (dirtydeeds)
Di tutto... un po' (jordan20)
AK47 (lillo)
Esperienze elettroniche (marco438)
Telecomunicazioni musicali (clavicordo)
Automazione ed Elettronica (gustavo)
Direttive per la sicurezza (ErnestoCappelletti)
EYnfo dall'Alaska (mir)
Apriamo il quadro! (attilio)
H7-25 (asdf)
Passione Elettrica (massimob)
Elettroni a spasso (guidob)
Bloguerra (guerra)



