Ciao a tutti io vorrei costruire un semplice crepuscolare con un fotodiodo ed operazionale per accendere due led quando diventa buio solo che non so da dove cominciare......... io ho già questo fotodiodo:
http://docs-europe.electrocomponents.co ... d00bcc.pdf
Crepuscolare con fotodiodo e operazionale
Moderatori:
carloc,
g.schgor,
BrunoValente,
IsidoroKZ
0
voti
0
voti
Comincia col dare un'occhiata a questo semplicissimo circuito:http://www.electroyou.it/phpBB2/viewtopic.php?f=1&t=24607&p=188201&hilit=crepuscolare#p188201
0
voti
Salve Marco,
ho trovato questa discussione interrotta, vorrei chiedere se i fotodiodi ed i fototransistor possono sostituituire una fotoresistenza in un comune circuito crepuscolare? o se per sostituire con tali bisogna modificare il circuito.
ho trovato questa discussione interrotta, vorrei chiedere se i fotodiodi ed i fototransistor possono sostituituire una fotoresistenza in un comune circuito crepuscolare? o se per sostituire con tali bisogna modificare il circuito.
1
voti
Ogni circuito, quando viene progettato, viene "calcolato" per ospitare determinati componenti.
Se, nel caso proposto, si vuole adoperare una fotoresistenza, si dovra' concepire il circuito in tal senso, altrimenti si agira' diversamente perche' possa essere pilotato da un fototransistor ma - per meglio capirsi- difficilmente lo stesso identico circuito andra' bene per tutti i componenti fotosensibili che hai elencato.
Spero di aver colto il senso della tua domanda; se non ho chiarito bene il concetto, ripetila spiegandoti meglio.
P.S. Cerca di evitare i colori nello scrivere i messaggi; non e' vietato ma per alcuni (che come me vedono poco) a volte risultano difficilmente leggibili.
Se, nel caso proposto, si vuole adoperare una fotoresistenza, si dovra' concepire il circuito in tal senso, altrimenti si agira' diversamente perche' possa essere pilotato da un fototransistor ma - per meglio capirsi- difficilmente lo stesso identico circuito andra' bene per tutti i componenti fotosensibili che hai elencato.
Spero di aver colto il senso della tua domanda; se non ho chiarito bene il concetto, ripetila spiegandoti meglio.
P.S. Cerca di evitare i colori nello scrivere i messaggi; non e' vietato ma per alcuni (che come me vedono poco) a volte risultano difficilmente leggibili.
marco
0
voti
Ok piu o meno t 6 spiegato.
faccio una cosa t posto uno schema fatto in precedenza probabilmente hai contribuito anche tè nell aiutarmi a realizzarlo oltre ad altri .
Questo schema come noti utilizza una Fotoresistenza la vorrei sostituire con un fotodiodo o un fototransistor, dal momento che non li ho mai utilizzati non so che tipo utilizzare e come inserirli nello schema
faccio una cosa t posto uno schema fatto in precedenza probabilmente hai contribuito anche tè nell aiutarmi a realizzarlo oltre ad altri .
Questo schema come noti utilizza una Fotoresistenza la vorrei sostituire con un fotodiodo o un fototransistor, dal momento che non li ho mai utilizzati non so che tipo utilizzare e come inserirli nello schema
0
voti
Ciao,
la mia idea era di fare una cosa di questo tipo solo cheal posto di mettere un led che faccia luce vorrei inserire un rilevatore di luce fotodiodo o fototransistor che comunque mi comandi un led.
Pensate sia possibile realizzarlo
la mia idea era di fare una cosa di questo tipo solo cheal posto di mettere un led che faccia luce vorrei inserire un rilevatore di luce fotodiodo o fototransistor che comunque mi comandi un led.
Pensate sia possibile realizzarlo
0
voti
Forse ti è sfuggito, ma
marco438 ti ha chiesto la cortesia di evitare di scrivere colorato.
La miglior leggibilità si ha con la scrittura nero su bianco.
E se poi, sempre per una buona e rapida comprensione del testo, puoi anche evitare abbreviazioni da chat ed SMS tanto meglio
La miglior leggibilità si ha con la scrittura nero su bianco.
E se poi, sempre per una buona e rapida comprensione del testo, puoi anche evitare abbreviazioni da chat ed SMS tanto meglio
-

FedericoSibona
5.022 3 5 8 - Master

- Messaggi: 3951
- Iscritto il: 19 mar 2013, 11:43
0
voti
Buon giorno,
Ho girirato per la rete alla ricerca di uno schema a campione su come inserire un fotodiodo al posto della fotoresistenza non trovo niente sono quasi tutti con la foteresistrenza
Ho girirato per la rete alla ricerca di uno schema a campione su come inserire un fotodiodo al posto della fotoresistenza non trovo niente sono quasi tutti con la foteresistrenza
0
voti
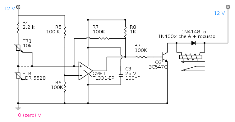
Il valore di R7 è troppo elevato !
Stai su un valore di 4.7K - 10K
Ciao
Giorgio
Stai su un valore di 4.7K - 10K
Ciao
Giorgio
-

giorgio25760
2.310 1 3 5 - G.Master EY

- Messaggi: 1700
- Iscritto il: 6 dic 2009, 17:02
- Località: Brescia
Chi c’è in linea
Visitano il forum: Nessuno e 229 ospiti

Elettrotecnica e non solo (admin)
Un gatto tra gli elettroni (IsidoroKZ)
Esperienza e simulazioni (g.schgor)
Moleskine di un idraulico (RenzoDF)
Il Blog di ElectroYou (webmaster)
Idee microcontrollate (TardoFreak)
PICcoli grandi PICMicro (Paolino)
Il blog elettrico di carloc (carloc)
DirtEYblooog (dirtydeeds)
Di tutto... un po' (jordan20)
AK47 (lillo)
Esperienze elettroniche (marco438)
Telecomunicazioni musicali (clavicordo)
Automazione ed Elettronica (gustavo)
Direttive per la sicurezza (ErnestoCappelletti)
EYnfo dall'Alaska (mir)
Apriamo il quadro! (attilio)
H7-25 (asdf)
Passione Elettrica (massimob)
Elettroni a spasso (guidob)
Bloguerra (guerra)



