
Controllare due relè - Accensione alternata
Moderatori:
carloc,
g.schgor,
BrunoValente,
IsidoroKZ
36 messaggi
• Pagina 2 di 4 • 1, 2, 3, 4
0
voti
buongiorno ragazzi..... siete fantastici grazie... grazie x la collaborazione!
assolutamente no, nn c'è alcun obbligo ad utilizzare un componente piuttosto di un altro, la mia proposta sull'ne555 era perché di più facile reperibilità e oltre, lo ammetto ed chiedo venia, è una delle poche cose che ricordo dalle superiori…
assolutamente no, nn c'è alcun obbligo ad utilizzare un componente piuttosto di un altro, la mia proposta sull'ne555 era perché di più facile reperibilità e oltre, lo ammetto ed chiedo venia, è una delle poche cose che ricordo dalle superiori…
1
voti
dai dai dai........ grazie!
dallo schema di sedetiam tra l'accensione di un relé e un altro non c'è il tempo di riposo, vero?
oppure devo regolare il tempo di T1 molto superiore a T2 cosi che flipflopJK legge il segnale ON di T1 e lo alterna sulle porte Q e Qn......?
è questo il funzionamento vero?
dallo schema di sedetiam tra l'accensione di un relé e un altro non c'è il tempo di riposo, vero?
oppure devo regolare il tempo di T1 molto superiore a T2 cosi che flipflopJK legge il segnale ON di T1 e lo alterna sulle porte Q e Qn......?
è questo il funzionamento vero?

2
voti
Ciao
lugifuso, il tempo di riposo tra un relè e l'atro c'è, e lo imposti col potenziometro RpotOFF. La percentuale di tenpo ON e OFF la decidi tu con i due potenziometri. Questo perché il tuo segnale di uscita ai relè segue lo stesso andamento dell'uscita del 555, grazie alle porte AND. il ruolo del flip flop è solo di attivare alternativamente le due uscite ai relè. Ti ricordi come dimensionare i componenti per ottenere i valori di tempo da te richiesti ?
Ora sono di corsa, ma se hai dubbi chedi pure e cercherò di aiutarti, se poi c'è qualche anima pia che mi anticipa, non posso che essergliene grato
Ora sono di corsa, ma se hai dubbi chedi pure e cercherò di aiutarti, se poi c'è qualche anima pia che mi anticipa, non posso che essergliene grato
"dai diamanti non nasce niente, dal letame nascono i fior" - Fabrizio De Andrè
3
voti
Ciao
lugifuso,
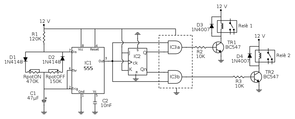
di seguito lo schema dimensionato per i tempi richiesti (con margine di regolazione):
per quanto riguarda il flip-flop (IC2), puoi prendere questo per esempio:
http://it.rs-online.com/web/p/flip-flop/5190209/
mentre per quanto riguarda le porte AND (IC3), puoi prendere questo per esempio:
http://it.rs-online.com/web/p/porte-logiche/5190423/
se hai dubbi, siamo qui.
Ciao e buon divertimento !
di seguito lo schema dimensionato per i tempi richiesti (con margine di regolazione):
per quanto riguarda il flip-flop (IC2), puoi prendere questo per esempio:
http://it.rs-online.com/web/p/flip-flop/5190209/
mentre per quanto riguarda le porte AND (IC3), puoi prendere questo per esempio:
http://it.rs-online.com/web/p/porte-logiche/5190423/
se hai dubbi, siamo qui.
Ciao e buon divertimento !
"dai diamanti non nasce niente, dal letame nascono i fior" - Fabrizio De Andrè
0
voti
nel circuito sopra manca un condensatore elettrolitico da 47uF tra alimentazione e massa.
"dai diamanti non nasce niente, dal letame nascono i fior" - Fabrizio De Andrè
0
voti
sedetiam ha scritto:nel circuito sopra manca un condensatore elettrolitico da 47uF tra alimentazione e massa.
scusa nn c'è già C1 oppure bisogna aggiungerlo?
1
voti
Ciao,
C1 non è collegato tra alimentazione e potenziale di riferimento, e serve per la temporizzazione.
Conviene aggiungere un condensatore tra il potenziale positivo di alimentazione (12V) e il riferimento (0V) che farà da buffer per le richieste impulsive di corrente durante le commutazioni.
47 microFarad può andare bene.
C1 non è collegato tra alimentazione e potenziale di riferimento, e serve per la temporizzazione.
Conviene aggiungere un condensatore tra il potenziale positivo di alimentazione (12V) e il riferimento (0V) che farà da buffer per le richieste impulsive di corrente durante le commutazioni.
47 microFarad può andare bene.
"dai diamanti non nasce niente, dal letame nascono i fior" - Fabrizio De Andrè
36 messaggi
• Pagina 2 di 4 • 1, 2, 3, 4
Chi c’è in linea
Visitano il forum: Google Adsense [Bot] e 50 ospiti

Elettrotecnica e non solo (admin)
Un gatto tra gli elettroni (IsidoroKZ)
Esperienza e simulazioni (g.schgor)
Moleskine di un idraulico (RenzoDF)
Il Blog di ElectroYou (webmaster)
Idee microcontrollate (TardoFreak)
PICcoli grandi PICMicro (Paolino)
Il blog elettrico di carloc (carloc)
DirtEYblooog (dirtydeeds)
Di tutto... un po' (jordan20)
AK47 (lillo)
Esperienze elettroniche (marco438)
Telecomunicazioni musicali (clavicordo)
Automazione ed Elettronica (gustavo)
Direttive per la sicurezza (ErnestoCappelletti)
EYnfo dall'Alaska (mir)
Apriamo il quadro! (attilio)
H7-25 (asdf)
Passione Elettrica (massimob)
Elettroni a spasso (guidob)
Bloguerra (guerra)


pigreco]=π

