Caricabatterie per batterie al piombo
Moderatori:
carloc,
g.schgor,
BrunoValente,
IsidoroKZ
19 messaggi
• Pagina 2 di 2 • 1, 2
0
voti
scusa è che sono nuovo del forum. cercherò di imparare ad usarlo
-

SuperEDO99
-2 2 - Messaggi: 49
- Iscritto il: 7 set 2014, 8:55
0
voti
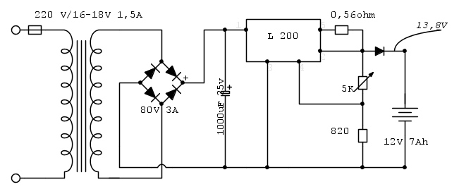
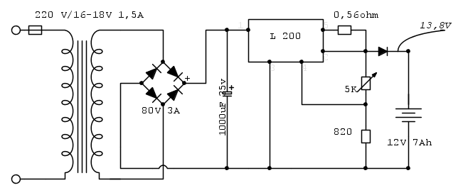
Arrivando a 13,8V di batteria non serve staccare il caricabatteria (se quella è la tensione di uscita del caricabatteria).
Quella tensione è per la carica in tampone e la batteria può, in quelle condizioni, essere lasciata sotto carica indefinitamente.
Quella tensione è per la carica in tampone e la batteria può, in quelle condizioni, essere lasciata sotto carica indefinitamente.
-

FedericoSibona
5.022 3 5 8 - Master

- Messaggi: 3951
- Iscritto il: 19 mar 2013, 11:43
0
voti
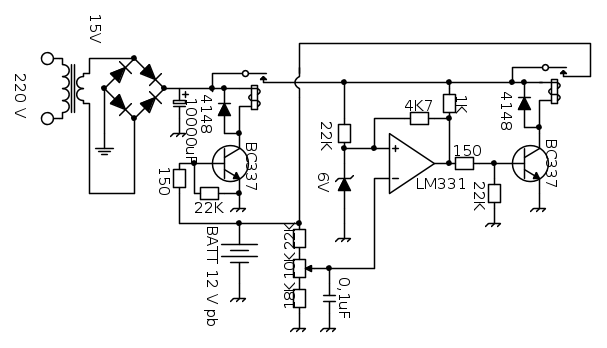
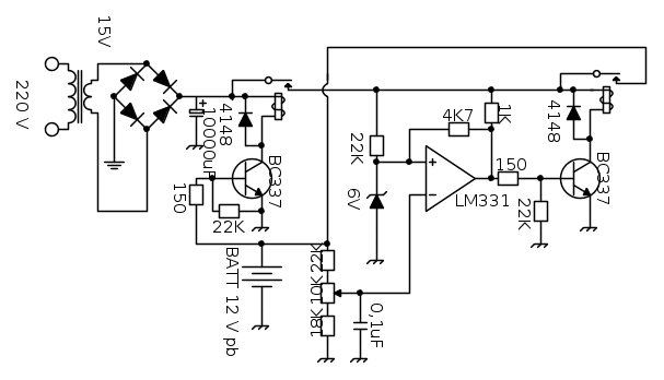
Grazie ai vostri consigli mi sono deciso a rivedere il circuito aggiungendo un relé per attivare il caricabattrie solo in presenza della batteria e non rischiare di scaricarla a carica completata
inoltre mi sono deciso ad imparare ad usare FidoCad ed ho realizzato lo schema. Naturalmente altri consigli sono mooolto ben accetti
Ultima modifica di
marco438 il 8 set 2014, 11:16, modificato 1 volta in totale.
Motivazione: Inserito codice fra i tag e modificato per renderlo visibile per intero
Motivazione: Inserito codice fra i tag e modificato per renderlo visibile per intero
-

SuperEDO99
-2 2 - Messaggi: 49
- Iscritto il: 7 set 2014, 8:55
0
voti
hhaha in effetti si potrebbe ottenere lo stesso risultato

-

SuperEDO99
-2 2 - Messaggi: 49
- Iscritto il: 7 set 2014, 8:55
19 messaggi
• Pagina 2 di 2 • 1, 2
Chi c’è in linea
Visitano il forum: Nessuno e 216 ospiti

Elettrotecnica e non solo (admin)
Un gatto tra gli elettroni (IsidoroKZ)
Esperienza e simulazioni (g.schgor)
Moleskine di un idraulico (RenzoDF)
Il Blog di ElectroYou (webmaster)
Idee microcontrollate (TardoFreak)
PICcoli grandi PICMicro (Paolino)
Il blog elettrico di carloc (carloc)
DirtEYblooog (dirtydeeds)
Di tutto... un po' (jordan20)
AK47 (lillo)
Esperienze elettroniche (marco438)
Telecomunicazioni musicali (clavicordo)
Automazione ed Elettronica (gustavo)
Direttive per la sicurezza (ErnestoCappelletti)
EYnfo dall'Alaska (mir)
Apriamo il quadro! (attilio)
H7-25 (asdf)
Passione Elettrica (massimob)
Elettroni a spasso (guidob)
Bloguerra (guerra)


