Cos'è ElectroYou | Login Iscriviti

ElectroYou - la comunità dei professionisti del mondo elettrico

Dubbio sul ragionamento riguardo un circuito retroazionato

Elettronica lineare e digitale: didattica ed applicazioni

Moderatori: Foto Utentecarloc, Foto Utenteg.schgor, Foto UtenteBrunoValente, Foto UtenteIsidoroKZ

0
voti

[1] Dubbio sul ragionamento riguardo un circuito retroazionato

Messaggioda Foto Utentegotthard » 25 ott 2014, 22:33

Ciao a tutti!! :D

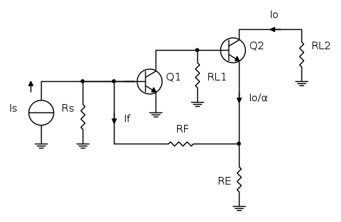
Studiando la retroazione nel "Sedra-Smith", mi sono imbattuto in questo circuito (in cui, come riporta il libro "non sono presenti i dettagli delle polarizzazioni"):


Il mio problema non è lo studio analitico della retroazione, ma nel ragionamento, che il libro propone, per capire in maniera rapida se la retroazione sia positiva o negativa.

Il libro dice che si può riconoscere il "segno" della retroazione, "seguendo il percorso del segnale lungo l' anello".

Poi dice:

"Per esempio, supponiamo di aumentare la corrente I_S. In questo caso, anche la corrente di base di Q1 aumenterà, e con essa anche la corrente di collettore di Q1. Quindi, la tensione sul collettore di Q1 diminuirà, e così farà anche la corrente di collettore di Q2, cioè I_O. Per questo motivo, la corrente di emettitore di Q2, \frac{I_O}{\alpha}, diminuirà. Dalla rete di controreazione, vediamo che se \frac{I_O}{\alpha} diminuisce, allora I_f deve aumentare (nella direzione mostrata). L' aumento della corrente I_f si sottrae alla corrente di ingresso I_S, facendo sì che l' amplificatore veda un incremento più piccolo. Quindi, la controreazione è negativa."

Vorrei sapere se ho capito i motivi per cui sono vere le due frasi in rosso:

1- il fatto che un aumento della corrente di collettore di Q1 implichi una diminuzione di tensione sul collettore di Q1 è dovuto al fatto che, avendo la corrente di collettore verso entrante, fa fluire meno corrente su RL1 (e, di conseguenza, scende il potenziale sul collettore di Q1) ?

2- Per quanto riguarda la seconda parte sottolineata in rosso, il mio ragionamento è che: se \frac{I_o}{\alpha} diminuisce, I_f deve aumentare affinchè si mantenga costante (0.7 V) la tensione della giunzione base-emettitore di Q1.

E' tutto giusto, o ho detto delle cavolate? :roll:

Ah, un' altra cosa:

leggendo questo link, a pagina 10 si può trovare un circuito retroazionato, dove l' autore delle dispense ci fa capire (a partire dalla 4° riga di pagina 11) che è possibile capire che la retroazione sia negativa in maniera, anche qui, rapida.

In particolare, dice che:

"basta notare che l' anello di retroazione comprende una sola inversione di segno del segnale dovuta alla presenza di una sola giunzione base-collettore, in particolare quella di Q2; per cui la retroazione è negativa."

Vi volevo chiedere:

questo pezzo coincide, o comunque deriva, dalla prima implicazione in rosso che ho scritto, cioè che "un aumento della corrente di base, fa aumentare la corrente di collettore, e quindi fa diminuire la tensione di collettore (uscita)"?

Grazie a tutti!! :ok:
...\frac{\mathrm{d} p}{\mathrm{d} t}=JCM... :!:
Avatar utente
Foto Utentegotthard
4.611 2 5 9
Expert EY
Expert EY
 
Messaggi: 1357
Iscritto il: 5 lug 2013, 14:01

1
voti

[2] Re: Dubbio sul ragionamento riguardo un circuito retroaziona

Messaggioda Foto Utentegotthard » 29 ott 2014, 22:55

Ciao a tutti! :D

Scusatemi se vi ripropongo questa discussione ma, avendola scritta sabato sera (effettivamente, non come tutte le persone normali #-o ), è subito stata "sotterrata" dalle altre, tanto che immagino che in pochi l' abbiano poi notata la domenica e i giorni seguenti.

Quindi, mi permetto di farvela notare (se magari non l' abbiate vista precedentemente); poi, se non avete tempo/voglia di rispondere non fa niente :ok:
...\frac{\mathrm{d} p}{\mathrm{d} t}=JCM... :!:
Avatar utente
Foto Utentegotthard
4.611 2 5 9
Expert EY
Expert EY
 
Messaggi: 1357
Iscritto il: 5 lug 2013, 14:01

1
voti

[3] Re: Dubbio sul ragionamento riguardo un circuito retroaziona

Messaggioda Foto UtenteStefDrums » 30 ott 2014, 10:07

gotthard ha scritto:Ciao a tutti!! :D

Studiando la retroazione nel "Sedra-Smith", mi sono imbattuto in questo circuito (in cui, come riporta il libro "non sono presenti i dettagli delle polarizzazioni"):


Il mio problema non è lo studio analitico della retroazione, ma nel ragionamento, che il libro propone, per capire in maniera rapida se la retroazione sia positiva o negativa.

Il libro dice che si può riconoscere il "segno" della retroazione, "seguendo il percorso del segnale lungo l' anello".


esattamente. per capire come si comporta un circuito in retroazione, il metodo corretto è proprio questo.
Premessa: tutto il circuito va analizzato previa verifica delle condizioni di funzionamento in piccolo segnale, cioè bisogna sempre assicurarsi che il "segnalino" che stimola i componenti sia molto inferiore alla polarizzazione, e di fatto non la cambi.
Ho indicato in rosso le correnti, in giallo le tensioni (sempre di piccolo segnale)

Partendo dal generatore di segnale I_S
(1) la corrente di segnale entra nella base di Q1
(2) in questo modo avremo una corrente che scorre dal C all' E,
(3) che causerà un abbassamento della tensione ai capi di RL1
(4) quindi avro una corrente "prelevata" dalla B di Q2
(5) che causerà lo scorrimento di corrente dall' E al C,
(6) ora si avrà un abbassamento della tensione ai capi di RE
(7) quindi un richiamo della corrente, attraverso RF

adesso per capire il "segno" della retroazione, basta guardare il "comportamento" indotto sul circuito: in questo caso, grazie alla resistenza RF la corrente di segnale che entra nella base di Q1 viene fatta diminuire, quindi la retroazione sarà negativa.

gotthard ha scritto:
1- il fatto che un aumento della corrente di collettore di Q1 implichi una diminuzione di tensione sul collettore di Q1 è dovuto al fatto che, avendo la corrente di collettore verso entrante, fa fluire meno corrente su RL1 (e, di conseguenza, scende il potenziale sul collettore di Q1) ?


Esatto, è così che devi procedere (come sopra)
gotthard ha scritto:

2- Per quanto riguarda la seconda parte sottolineata in rosso, il mio ragionamento è che: se \frac{I_o}{\alpha} diminuisce, I_f deve aumentare affinchè si mantenga costante (0.7 V) la tensione della giunzione base-emettitore di Q1.


Attento! stiamo parlando di analisi di piccolo segnale, mentre la tensione V_{BE} è una tensione di polarizzazione.
In questo caso ti consiglio di utilizzare il modello di piccolo segnale del transistor, lo trovi qui.

Sono un po' arrugginito, ma spero di essere stato utile.
un saluto a tutti!
Avatar utente
Foto UtenteStefDrums
240 1 6 9
Stabilizzato
Stabilizzato
 
Messaggi: 367
Iscritto il: 20 feb 2013, 14:15

2
voti

[4] Re: Dubbio sul ragionamento riguardo un circuito retroaziona

Messaggioda Foto UtenteBrunoValente » 30 ott 2014, 11:35

gotthard ha scritto:..E' tutto giusto, o ho detto delle cavolate? ..

Sì è tutto giusto, anche se i ragionamenti sono un po' arzigogolati.
In realtà con l'esperienza si vede subito (in 2-3 secondi al massimo :-) ) che la reazione è negativa, si ragiona solo sulle tensioni di segnale: il primo stadio inverte perché entra in base e esce dal collettore (emettitore comune), il secondo stadio non inverte perché entra in base e esce dall'emettitore (collettore comune), quindi c'è un'inversione nell'anello, quindi c’è reazione negativa.

Questa è l'immagine che l'anello di reazione di quel circuito dovrebbe evocare nella mente

Avatar utente
Foto UtenteBrunoValente
39,6k 7 11 13
G.Master EY
G.Master EY
 
Messaggi: 7796
Iscritto il: 8 mag 2007, 14:48

0
voti

[5] Re: Dubbio sul ragionamento riguardo un circuito retroaziona

Messaggioda Foto UtenteStefDrums » 30 ott 2014, 13:24

BrunoValente ha scritto:
gotthard ha scritto:..E' tutto giusto, o ho detto delle cavolate? ..

Sì è tutto giusto, anche se i ragionamenti sono un po' arzigogolati.
In realtà con l'esperienza si vede subito (in 2-3 secondi al massimo :-) ) che la reazione è negativa, si ragiona solo sulle tensioni di segnale.

Certo, sicuramente il mio ragionamento è più "arzigogolato", ma è il corretto modo per procedere in vista del passo sicuramente successivo che sarà: "Come calcolo il G_l " ?
Solo per questo ho cercato di dare una spiegazione più completa.

Comunque il tuo metodo è sicuramente più veloce!
Avatar utente
Foto UtenteStefDrums
240 1 6 9
Stabilizzato
Stabilizzato
 
Messaggi: 367
Iscritto il: 20 feb 2013, 14:15

0
voti

[6] Re: Dubbio sul ragionamento riguardo un circuito retroaziona

Messaggioda Foto UtenteBrunoValente » 30 ott 2014, 16:30

Mi riferivo soprattutto a quanto riportato sul Sedra-Smith che dichiara esplicitamente essere un ragionamento utile solo a capire rapidamente quale sia il segno della retroazione.
gotthard ha scritto:..Studiando la retroazione nel "Sedra-Smith", mi sono imbattuto in questo circuito ..
..Il mio problema non è lo studio analitico della retroazione, ma nel ragionamento, che il libro propone, per capire in maniera rapida se la retroazione sia positiva o negativa...
Avatar utente
Foto UtenteBrunoValente
39,6k 7 11 13
G.Master EY
G.Master EY
 
Messaggi: 7796
Iscritto il: 8 mag 2007, 14:48

0
voti

[7] Re: Dubbio sul ragionamento riguardo un circuito retroaziona

Messaggioda Foto Utentegotthard » 30 ott 2014, 17:06

Innanzitutto grazie mille a entrambi per le risposte! :ok:

Per quanto riguarda Foto UtenteStefDrums:

StefDrums ha scritto:Attento! stiamo parlando di analisi di piccolo segnale, mentre la tensione V_{BE} è una tensione di polarizzazione.

In realtà, non credo che si parli di piccolo segnale, e lo puoi notare dalla notazione utilizzata dal libro (e, quindi, anche nel circuito sopra postato in FidoCadJ).

Infatti, è utilizzata una notazione con simbolo maiuscolo (e pedice maiuscolo) che sta ad indicare le grandezze in dc...

A questo punto, direi che la mia frase:

gotthard ha scritto:2- Per quanto riguarda la seconda parte sottolineata in rosso, il mio ragionamento è che: se \frac{I_o}{\alpha} diminuisce, I_f deve aumentare affinchè si mantenga costante (0.7 V) la tensione della giunzione base-emettitore di Q1.

possa essere giusta...no?

Mentre per Foto UtenteBrunoValente:

grazie per il disegno esplicativo, è molto utile e mi ha aiutato a ragionare! :ok:

Però ora ho un dubbio; in particolare per il secondo stadio, ho un po' di difficoltà a capire se l' uscita sia sul collettore o sull' emettitore :?

Non saprei dire, se sia uno stadio a "collettore comune" o a "emettitore comune", perché la retroazione la prende sull' emettitore, però il carico è posto sul collettore.


--------------------------------------------------------------------------------------------------------------------------------------------

EDIT:

in realtà, ora, ridisegnando il circuito, mi sono reso conto che si tratta effettivamente di uno stadio a "collettore comune" :ok:
...\frac{\mathrm{d} p}{\mathrm{d} t}=JCM... :!:
Avatar utente
Foto Utentegotthard
4.611 2 5 9
Expert EY
Expert EY
 
Messaggi: 1357
Iscritto il: 5 lug 2013, 14:01

0
voti

[8] Re: Dubbio sul ragionamento riguardo un circuito retroaziona

Messaggioda Foto UtenteBrunoValente » 31 ott 2014, 12:40

Il secondo stadio ha due uscite: quella verso il carico è sul collettore e se lo guardi da lì è uno stadio ad emettitore comune, quindi verso il carico vi sono due inversioni. Poi c'è quella da cui è preso il segnale di reazione che invece è sull'emettitore e quindi se lo guardi da lì è uno stadio a collettore comune.

Il mio schema mentale si riferisce solo alla seconda uscita, quella che accede all'anello di reazione.
Avatar utente
Foto UtenteBrunoValente
39,6k 7 11 13
G.Master EY
G.Master EY
 
Messaggi: 7796
Iscritto il: 8 mag 2007, 14:48

0
voti

[9] Re: Dubbio sul ragionamento riguardo un circuito retroaziona

Messaggioda Foto Utentegotthard » 31 ott 2014, 12:47

BrunoValente ha scritto:[...]

Il mio schema mentale si riferisce solo alla seconda uscita, quella che accede all'anello di reazione.

Perfetto..grazie mille! :ok:
...\frac{\mathrm{d} p}{\mathrm{d} t}=JCM... :!:
Avatar utente
Foto Utentegotthard
4.611 2 5 9
Expert EY
Expert EY
 
Messaggi: 1357
Iscritto il: 5 lug 2013, 14:01


Torna a Elettronica generale

Chi c’è in linea

Visitano il forum: Nessuno e 48 ospiti