Cos'è ElectroYou | Login Iscriviti

ElectroYou - la comunità dei professionisti del mondo elettrico

Circuito bike flasher

Elettronica lineare e digitale: didattica ed applicazioni

Moderatori: Foto Utentecarloc, Foto Utenteg.schgor, Foto UtenteBrunoValente, Foto UtenteIsidoroKZ

0
voti

[1] Circuito bike flasher

Messaggioda Foto Utentewdog » 4 dic 2014, 23:10

Salve a tutti

qualcuno potrebbe gentilmente aiutarmi a capire :idea: come funziona questo circuito?

Immagine cancellata.

mi sfugge #-o il funzionamente delle capacita', come si carica e come si scarica in questo caso?

grazie mille

Gli schemi si disegnano e postano usando FidoCadJ e le immagini con gli appositi mezzi messi a disposizione.
Leggi le regole del forum.
Avatar utente
Foto Utentewdog
0 2
 
Messaggi: 7
Iscritto il: 10 ott 2014, 19:30

0
voti

[2] Re: Circuito bike flasher

Messaggioda Foto Utentewdog » 5 dic 2014, 14:25

porca paletta. ho sbagliato. provo a disegnarlo con il tool e ripostarlo. mi dispiace tanto. :oops: :oops:
Avatar utente
Foto Utentewdog
0 2
 
Messaggi: 7
Iscritto il: 10 ott 2014, 19:30

0
voti

[3] Re: Circuito bike flasher

Messaggioda Foto Utentesimo85 » 5 dic 2014, 16:38

wdog ha scritto:mi sfugge il funzionamente delle capacita', come si carica e come si scarica in questo caso?




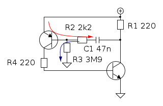
Durante il funzionamento, trascurando R_1 (su quel morsetto la tensione su C_1 raggiunge la tensione di alimentazione in un tempo molto breve), il condensatore C_1 si carica attraverso R_2 e la base del PNP (freccetta rossa), finche si carica completamente e non circola corrente.

R_3 che è di un valore veramente alto, non permette una I_{B\text{(PNP)}} sufficiente da accendere il transitore, ma permette C_1 di scaricarsi (freccetta blu).

Una volta che C_1 si è scaricato a sufficienza, il PNP può di nuovo caricare il condensatore, nel frattempo accende l'NPN e cosi via.

Comunque, esistono oscillatori astabili decisamente migliori (secondo me).
Avatar utente
Foto Utentesimo85
30,9k 7 12 13
Disattivato su sua richiesta
 
Messaggi: 9927
Iscritto il: 30 ago 2010, 4:59

0
voti

[4] Re: Circuito bike flasher

Messaggioda Foto Utentewdog » 5 dic 2014, 20:56

grazie mille per la spiegazione ( e per lo schema mi scuso ancora per non averlo fatto e ti ringrazio )

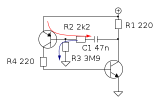
mi pare di aver capito che C1 si carica atrraverso R2 anche se in presenza di R3 che ha valore alto.

Quando C1 ha raggiunto un valore sufficiantemente alto per cui Vbe > 0,6V ( supponiamo )
il transistor PNP e' aperto e C1 si scarica attraverso R3 e si ricomincia.

quando NPN aperto ( e anche PNP ) il lato dx ha V=Vcc e l'altro lato si scarica tramite R3
quando NPN chiuso ( e anche PNP) il lato dx ha V=0 e l'altro lato si carica

giusto o sono ancora troppo confuso?
Avatar utente
Foto Utentewdog
0 2
 
Messaggi: 7
Iscritto il: 10 ott 2014, 19:30

0
voti

[5] Re: Circuito bike flasher

Messaggioda Foto Utentesimo85 » 5 dic 2014, 21:37

Mi sembra OK.
Avatar utente
Foto Utentesimo85
30,9k 7 12 13
Disattivato su sua richiesta
 
Messaggi: 9927
Iscritto il: 30 ago 2010, 4:59

0
voti

[6] Re: Circuito bike flasher

Messaggioda Foto Utentewdog » 5 dic 2014, 21:45

adesso che l'ho capito ( :ok: ) e realizzato ( =D> ) capisco che non e' il massimo...

Cosa mi consiglieresti come flasher simile a questo? solo cap e transistor ( senza 555 )
Avatar utente
Foto Utentewdog
0 2
 
Messaggi: 7
Iscritto il: 10 ott 2014, 19:30

0
voti

[7] Re: Circuito bike flasher

Messaggioda Foto Utentesimo85 » 5 dic 2014, 21:51

Non ho però ben capito che effetto vuoi ottenere..
Avatar utente
Foto Utentesimo85
30,9k 7 12 13
Disattivato su sua richiesta
 
Messaggi: 9927
Iscritto il: 30 ago 2010, 4:59

0
voti

[8] Re: Circuito bike flasher

Messaggioda Foto Utentewdog » 5 dic 2014, 23:59

Il vero effetto lo voglio nel mio cervello.

Visto che sto partendo da una base pressoche nulla vorrei qualche piccolo schema su cui imparare.

Al momento mi sono reso conto che i condensatori mi stanno creando molti problemi e poiche' i transistor e i led mi piacciono uno schema per un semplice led che lampeggia mi sembrava una buona idea.

googlando "led flash transistor" ho trovato quello schema.

la strada e' la meta
Avatar utente
Foto Utentewdog
0 2
 
Messaggi: 7
Iscritto il: 10 ott 2014, 19:30

1
voti

[9] Re: Circuito bike flasher

Messaggioda Foto UtentePixy » 6 dic 2014, 14:31

Per imparare sui circuiti a scatto come è questo, wdog,forse e meglio partire da circuiti realizzati con porte logiche e studiare bene tutti i processi che avvengono nei vari punti del circuito, visto che le tensioni sui componenti raggiungono valori sotto massa e sopra Vcc.
solo se si comprendono questi fenomeni allora, si ha un' idea un po' più chiara degli oscillatori a scatto

Con i BJT, a volte risulta più difficile comprendere il funzionamento e poi ti servirebbe un osciloscopio per poter "toccare" con mano quello che fai

Per esempio, l' ocillatore che hai postato è uno di questi chiamati anche a scatto

Per quanto possa sembrare semplice, in verità offre le sue difficoltà per capirne il funzionamento

Non è che voglia dire che quello che penso sia proprio il funzionamento preciso, ma credo che funzioni così:

Penso che Il circuito cominci ad oscillare perché all' accensione anche se la resistenza di base del PNP è alta, in quest' ultimo scorre corrente e polarizza il NPN, che porterà la tensione sull' armatura destra ( quella collegata al collettore del NPN ) verso massa.
Più questa armatura va verso massa, più scorre corrente nella base del PNP anche attraverso la resistenza da 2,2k che a sua volta polarizza maggiormente l' NPN che a sua volta porta ancora di più l' armatura a potenziale verso massa etc. etc..

Questo processo si chiama reazione positiva.

Siccome questo processo di reazione del transistor è molto più veloce del cambiamento di stato delle tensioni sulle due armature del condensatore ( a causa dell' inerzia che gli sono imposte dalle resistenze che vede in serie ) in pratica è come se la parte destra dell' armatura si trovasse a zero V ( a massa , in quanto l' NPN è andato in saturazione ) quando ancora l' armatura sinistra si trova a + 3, 9 V ( se la tensione di alimentazione è 4,5 v come nel tuo caso ), cioè 0,6 V minore del suo emettitore da dove è cominciato il processo.

Allora, siccome l' armatura sinistra, alla accensione era a 3,9 V e quella destra a circa 4,5 V o vicino,e come si è visto, istantaneamente quella destra va a zero V ( visto che il processo di reazione positiva è velocissimo ), allora quella sinistra si ritroverà ancora quei -0.6 V rispetto alla destra, in pratica l' armatura sinistra si troverà a -0.6 V rispetto massa

Questo si tramuta in fronte impulsivo che alimenta i led . e quanto dura ?

Questa tensione di -0,6 V sulla parte sinistra dell' armatura e una manna per il PNP che ovviamente farà scorrere tanta corrente nella sua base attraverso la resistenza da 2,2k, ma piano piano il condensatore si scarica ( nel senso che quell' armatura sinistra si porterà a potenziale sempre più positivo ) e la corrente diminuirà, ma se diminuisce questa corrente, anche la corrente che faceva passare nella base del NPN, diminuirà e quest' ultimo tenderà a portarsi leggermente in zona lineare, ma appena succede questo, anche per soli pochi millivolt, la tensione sulla parte destra del condensatore aumenterà ( non sarà più a massa ), a questo punto si scatena di nuovo una reazione positiva,in quanto se prima, quando inizia di nuovo il processo, la tensione sull' armatura sinistra, si era già riportata, per esempio, a + 3,9 V rispetto massa e l' armatura destra si porta a + 0,1 V ( esempio ),rispetto massa, allora l' armatura sinistra si trova a + 4 V che farà diminuire ancora la corrente di polarizzazione, perché scorrerà una corrente dall' armatura sinistra nella resistenza da 2,2 k e in quella da 3.9 M,in senso contrario a prima, facendo aumentare il potenziale ai capi della base del PNP, che allora diminuirà ancora la sua corrente di polarizzazione del NPN, che a sua volta...

Questo nuovo processo di reazione positiva, porta all' interdizione dei due BJT, in modo quasi istantaneo.
A questo punto il led si spegne,

Questi due processi sono il periodo in cui il led è acceso, ed è un periodo molto piccolo rispetto alla frequenza di oscillazione

Appena i due BJT arrivano all' interdizione (contemporaneamente in teoria, ma anche in pratica facendo una valutazione rispetto a queste basse frequenze ), l' armatura sinistra, non ha potuto cambiare il suo stato così velocemente e pertanto si trovava a circa +4 V rispetto all' armatura destra che si ritrova a zero V ( a massa )
Ma appena l NPN si è interdetto, l' armatura destra si trova a circa 4,5 V, allora l' armatura sinistra ( visto che era a +4 rispetto a quella destra ) va immediatamente a +8,5 V rispetto massa ( si trascura la resistenza da 220 ohm, perché molto più bassa rispetto alle altre e per i segnali il positivo e il negativo della batteria ,sono allo stesso potenziale )

Il PNP allora è fortemente interdetto, perché il potenziale della sua base è a + 4 V rispetto all' emettitore

Il condensatore allora comincia a scaricarsi attraverso la resistenza da 3,9 M( l' unica via rimasta ) partendo da una tensione di 8,5 V con tendenza a zero V ,ma la scarica si fermerà quando la tensione sarà circa 3,9 V, perché allora la base del PNP comincerà a condurre e siamo come nello stato di accensione del circuito e da lì ricominciano i processi visti prima.

Questo è il periodo in cui i led sono spenti. E questo periodo è molto, molto più lungo del periodo in cui i led sono accesi

Penso funzioni così, ma come vedi si creano processi di reazioni positiva senza i quali non è possibile farlo oscillare e i vari punti del circuito assumono valori che superano e vanno a potenziale minore della stessa alimentazione
Avatar utente
Foto UtentePixy
559 2 7
Expert EY
Expert EY
 
Messaggi: 478
Iscritto il: 20 nov 2012, 20:14

0
voti

[10] Re: Circuito bike flasher

Messaggioda Foto Utentewdog » 7 dic 2014, 14:02

Per imparare sui circuiti a scatto come è questo, wdog,forse e meglio partire da circuiti realizzati con porte logiche e studiare bene tutti i processi che avvengono nei vari punti del circuito, visto che le tensioni sui componenti raggiungono valori sotto massa e sopra Vcc.


grazie per la lunga spiegazione Pixy, ma credo mi manchino un bel po di basi per capire tutto quello che hai scritto, provero' a leggerlo e rileggerlo fino allo sfinimento, non e' che hai qulache lettura (link) che mi faciliti l'apprendimento o qualche esempio banale.

grazie comunque

sto provando a capire questo che credo di basi sullo stesso principio ( ne ho approofittato per imparare FidoCadJ )

Avatar utente
Foto Utentewdog
0 2
 
Messaggi: 7
Iscritto il: 10 ott 2014, 19:30

Prossimo

Torna a Elettronica generale

Chi c’è in linea

Visitano il forum: Google Adsense [Bot] e 185 ospiti