Cos'è ElectroYou | Login Iscriviti

ElectroYou - la comunità dei professionisti del mondo elettrico

Sbroglio degli schemi

Elettronica lineare e digitale: didattica ed applicazioni

Moderatori: Foto Utentecarloc, Foto Utenteg.schgor, Foto UtenteBrunoValente, Foto UtenteIsidoroKZ

0
voti

[1] Sbroglio degli schemi

Messaggioda Foto Utentevalterhome » 27 mar 2015, 10:06

Rieccomi con una richiesta di chiarimento entry-level :D
Dopo aver assemblato diversi circuiti(ni) su breadboard vorrei cablarne uno su millefori.
Ho trovato naturalmente diversi software che offrono un'aiuto in tale senso ma vorrei sapere se, per chi non li utilizza e fa tutto da sè, esistono linee guida di base da seguire (esempio collocare i componenti con più connessioni al centro) oppure se è solo questione di esperienza / preparazione.
Qualcuno ha scritto qualche articolo al riguardo?
O_/
Avatar utente
Foto Utentevalterhome
178 1 7
Frequentatore
Frequentatore
 
Messaggi: 181
Iscritto il: 13 mar 2015, 9:33

1
voti

[2] Re: Sbroglio degli schemi

Messaggioda Foto UtenteDarwinNE » 27 mar 2015, 10:35

valterhome ha scritto:Qualcuno ha scritto qualche articolo al riguardo?



Certo! I nostri grandi Foto UtenteTardoFreak e Foto Utentemarco438!

http://www.electroyou.it/marco438/wiki/ ... -prototipo

:ok:
Follow me on Mastodon: @davbucci@mastodon.sdf.org
Avatar utente
Foto UtenteDarwinNE
31,0k 7 11 13
G.Master EY
G.Master EY
 
Messaggi: 4420
Iscritto il: 18 apr 2010, 9:32
Località: Grenoble - France

0
voti

[3] Re: Sbroglio degli schemi

Messaggioda Foto Utentevalterhome » 27 mar 2015, 11:01

OTTIMO! :ok:
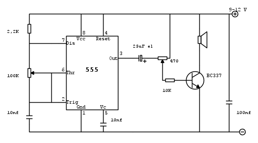
sai qual è la cosa buffa? è proprio l'oscillatore con NE555 che vorrei assemblare e ci tenevo a partire proprio evitando gli errori indicati in foto :-)
Avatar utente
Foto Utentevalterhome
178 1 7
Frequentatore
Frequentatore
 
Messaggi: 181
Iscritto il: 13 mar 2015, 9:33

1
voti

[4] Re: Sbroglio degli schemi

Messaggioda Foto Utentemarco438 » 27 mar 2015, 11:40

Se ti serve qualche altro chiarimento, chiedi.
marco
Avatar utente
Foto Utentemarco438
37,1k 7 11 13
-EY Legend-
-EY Legend-
 
Messaggi: 16323
Iscritto il: 24 mar 2010, 15:09
Località: Versilia

0
voti

[5] Re: Sbroglio degli schemi

Messaggioda Foto Utentevalterhome » 27 mar 2015, 12:14

Grazie Marco, ho letto l'articolo attentamente e osservato le immagini, mi sono reso conto che cercavo di andare troppo oltre. In sostanza ho disegnato e ridisegnato molte volte il circuito per come dovrebbe essere assemblato e non mi riusciva di terminarlo senza almeno qualche sovrapposizione. Da quanto vedo però, tenendo fermo l'ordine ed un elaborato che almeno "cerchi" di evitare il più possibile i ponticelli, sulla millefori non è essenziale disegnare piste che assolutamente non si incontrino perché è possibile passarci sopra con i fili.
La grande difficoltà è passare dal prototipo alla scheda monofaccia, li almeno per me la vedrei dura.
Grazie per il momento, proseguo con gli esperimenti O_/
Avatar utente
Foto Utentevalterhome
178 1 7
Frequentatore
Frequentatore
 
Messaggi: 181
Iscritto il: 13 mar 2015, 9:33

0
voti

[6] Re: Sbroglio degli schemi

Messaggioda Foto Utentemarco438 » 27 mar 2015, 14:43

valterhome ha scritto:La grande difficoltà è passare dal prototipo alla scheda monofaccia, li almeno per me la vedrei dura.

Per questo ti ho scritto di chiedere in caso di necessita'; se hai qualche progetto in mente, posta lo schema elettrico e da li vediamo di buttare giu' il layout insieme.
marco
Avatar utente
Foto Utentemarco438
37,1k 7 11 13
-EY Legend-
-EY Legend-
 
Messaggi: 16323
Iscritto il: 24 mar 2010, 15:09
Località: Versilia

0
voti

[7] Re: Sbroglio degli schemi

Messaggioda Foto Utentevalterhome » 27 mar 2015, 16:39

Approfitto :-) chiedendo la vostra pazienza, so che basterebbe assemblarlo e provarlo ma vorrei fare le cose con calma.
Quando avete tempo, a voi basta un'occhiata per una cosa così semplice, potreste dirmi se e dove potrei aver cannato? Se non ci fossero errori questo disegno potrebbe essere riportato su una scheda monofaccia senza sovrapposizioni di piste? Nel senso, è corretto far passare le piste tra i due poli di un componente (o ev sotto una R e sotto il 555?)
Grazie

ach, avevo postato lo schema sbagliato, questo è quello corretto:

Allegati
pcb555.png
Avatar utente
Foto Utentevalterhome
178 1 7
Frequentatore
Frequentatore
 
Messaggi: 181
Iscritto il: 13 mar 2015, 9:33

0
voti

[8] Re: Sbroglio degli schemi

Messaggioda Foto Utentemarco438 » 27 mar 2015, 17:47

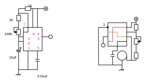
Se hai letto l'articolo che ti avevo suggerito, avresti dovuto vedere questo schema:

A destra c'e' lo sbroglio; manca solo il condensatore d'uscita sul pin 3 due resistenze, un BJT ed un connettore per la connessione all'altoparlante.
Ora, prendi questo schema e cerca di finirlo.
Se poi non riesci proprio, ti aiuto io.
Nessuna legge impedisce di far passare una pista sotto un IC o condensatori o resistenze. :D
marco
Avatar utente
Foto Utentemarco438
37,1k 7 11 13
-EY Legend-
-EY Legend-
 
Messaggi: 16323
Iscritto il: 24 mar 2010, 15:09
Località: Versilia

0
voti

[9] Re: Sbroglio degli schemi

Messaggioda Foto Utentevalterhome » 27 mar 2015, 17:58

l'ho visto e mi sono anche salvato l'immagine :-)
ma come letto in diversi articoli la disposizione dei componenti può naturalmente variare, senz'altro completare lo schema è un ottimo esercizio e lo faccio ma...il mio non è corretto?
Avatar utente
Foto Utentevalterhome
178 1 7
Frequentatore
Frequentatore
 
Messaggi: 181
Iscritto il: 13 mar 2015, 9:33

0
voti

[10] Re: Sbroglio degli schemi

Messaggioda Foto Utentevalterhome » 27 mar 2015, 18:47

obrobrio?
Non so se la seconda può essere corretta (pista sotto resistenza sul pin 4 come positivo dell'altoparlante)

Avatar utente
Foto Utentevalterhome
178 1 7
Frequentatore
Frequentatore
 
Messaggi: 181
Iscritto il: 13 mar 2015, 9:33

Prossimo

Torna a Elettronica generale

Chi c’è in linea

Visitano il forum: Google Adsense [Bot] e 207 ospiti