Regolatore di corrente
Moderatori:
carloc,
g.schgor,
BrunoValente,
IsidoroKZ
44 messaggi
• Pagina 3 di 5 • 1, 2, 3, 4, 5
0
voti
Quindi il mio trasformatore ha una potenza di circa 150-180 W, giusto? beh, in effetti l'idea in origine era proprio quella. Visto che devo rifare tutto il circuito (anche per sfruttare meglio il fattore raffreddamento datomi dalla ventola) lo faccio insieme al limitatore di corrente. Stavo pensando di stampare una bella PCB e di stagnare le piste così da facilitare il transito della corrente o di fare lo stesso su una millefori nuova. Anche se probabilmente non mi darà molto in termini di corrente in futuro potrei trovare un trasformatore migliore ed applicarvelo. Il tutto mi servirebbe per caricare batterie, testare il funzionamento di piccoli apparecchi e realizzare esperimenti per soddisfare la mia curiosità. 
1
voti
Non perdere tempo con PCB e stagnature varie; fallo su millefori e uno schema di massima di costruzione, posso fartelo io, ad evitare grovigli di fili.
Posta il circuito che ti ha suggerito
g.schgor e vediamo di discuterne.
Posta il circuito che ti ha suggerito
marco
0
voti
Ma son solo io che non vedo la figura #54 sul datasheet National e nemmeno su quello Texas, ST, SGS, Semelab, Linear? Ho cercato anche sui datasheet, indipendentemente dal numero della figura, applicazioni con due potenziometri per regolare anche la corrente oltre alla tensione, ma non ne ho trovati.
Sono rimbambito?
Sono rimbambito?
-

FedericoSibona
5.022 3 5 8 - Master

- Messaggi: 3951
- Iscritto il: 19 mar 2013, 11:43
1
voti
Il link di riferimento è il datasheet della National Semiconductor
e la figura è 5A Current Regulator nelle Typical Applications
(purtroppo con la mia scarsa vista ho scambiato %A con 54.Me ne scuso)
e la figura è 5A Current Regulator nelle Typical Applications
(purtroppo con la mia scarsa vista ho scambiato %A con 54.Me ne scuso)
0
voti
FedericoSibona ha scritto:Ma son solo io che non vedo la figura #54 sul datasheet National .....
Io non avevo nemmeno guardato il datasheet ( e lo ho anche specificato) ma non mi pare che quello schema sia quanto richiesto dall'OP che, in pratica, voleva aggiungere una "regolazione" della corrente ad un preesistente regolatore di tensione.
Aspettiamo comunque sue notizie in merito.
marco
0
voti
Si, mi pare che l'OP richieda di mantenere la regolazione in tensione aggiungendo una limitazione regolabile in corrente 
-

FedericoSibona
5.022 3 5 8 - Master

- Messaggi: 3951
- Iscritto il: 19 mar 2013, 11:43
0
voti
Salve. Dunque, in effetti si. Vorrei poter regolare la corrente e la tensione in pratica, utilizzando come regolatore di tensione la configurazione di cui abbiamo discusso. Per quanto riguarda il limitatore di corrente, lo schema nel datasheet (vedi figura) potrebbe andarmi anche bene, ma come faccio a farlo funzionare con tutto il resto?
1
voti
Con lo schema del datasheet ( che non e' quello che hai postato ma uno simile) si ottiene una corrente costante fissa e/o variabile ma non la regolazione della tensione.
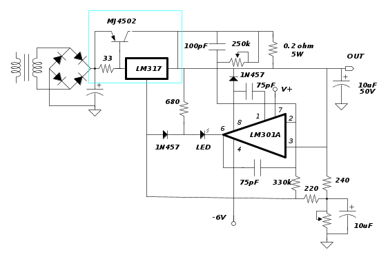
Per fare quello che tu vorresti, ci sono due strade; la prima e' quella di usare due LM338 configurando il primo come regolatore di corrente ed il secondo come regolatore di tensione e la seconda, quella di usare in aggiunta un amplificatore operazionale, calcando lo schema proposto dai datasheet per quanto attiene il fratello minore LM317, che sarebbe questo:
Usando LM338, si sostituirebbe il LM317 e relativo transistor di potenza. (parte in azzurro)
Per fare quello che tu vorresti, ci sono due strade; la prima e' quella di usare due LM338 configurando il primo come regolatore di corrente ed il secondo come regolatore di tensione e la seconda, quella di usare in aggiunta un amplificatore operazionale, calcando lo schema proposto dai datasheet per quanto attiene il fratello minore LM317, che sarebbe questo:
Usando LM338, si sostituirebbe il LM317 e relativo transistor di potenza. (parte in azzurro)
marco
0
voti
Perfetto, grazie mille. Avrei ancora un po' di dubbi però:
- quella resistenza da 33 ohm in entrata all'integrato si può omettere con LM338?
- la potenza dissipabile dalle altre resistenze può essere di 1/2 W (escludendo quella da 5 W)?
- il potenziometro subito in basso all'amplificatore operazionale va bene se da 5K?
Per quanto riguarda l'alimentazione dello stesso amplificatore operazionale stavo pensando di utilizzare lo stesso alimentatore che alimenta il voltmetro e la ventola di raffreddamento, usando un LM317 per dimezzare la tensione (dato che ho disponibili 12 V).
- quella resistenza da 33 ohm in entrata all'integrato si può omettere con LM338?
- la potenza dissipabile dalle altre resistenze può essere di 1/2 W (escludendo quella da 5 W)?
- il potenziometro subito in basso all'amplificatore operazionale va bene se da 5K?
Per quanto riguarda l'alimentazione dello stesso amplificatore operazionale stavo pensando di utilizzare lo stesso alimentatore che alimenta il voltmetro e la ventola di raffreddamento, usando un LM317 per dimezzare la tensione (dato che ho disponibili 12 V).
0
voti
1. Si devi omettere tutto quello che si trova all'interno del rettangolo celeste.
2. Tutte le resistenze (a parte la 5W) sono da 1/4W
3. Il potenziometro va valutato (e per questo non e' indicato) sulla base della tensione da ottenersi in uscita; se vuoi 30V va bene da 5k.
4. Nessun problema ma i riferimenti devono essere comuni.
2. Tutte le resistenze (a parte la 5W) sono da 1/4W
3. Il potenziometro va valutato (e per questo non e' indicato) sulla base della tensione da ottenersi in uscita; se vuoi 30V va bene da 5k.
4. Nessun problema ma i riferimenti devono essere comuni.
marco
44 messaggi
• Pagina 3 di 5 • 1, 2, 3, 4, 5
Chi c’è in linea
Visitano il forum: Google Adsense [Bot] e 36 ospiti

Elettrotecnica e non solo (admin)
Un gatto tra gli elettroni (IsidoroKZ)
Esperienza e simulazioni (g.schgor)
Moleskine di un idraulico (RenzoDF)
Il Blog di ElectroYou (webmaster)
Idee microcontrollate (TardoFreak)
PICcoli grandi PICMicro (Paolino)
Il blog elettrico di carloc (carloc)
DirtEYblooog (dirtydeeds)
Di tutto... un po' (jordan20)
AK47 (lillo)
Esperienze elettroniche (marco438)
Telecomunicazioni musicali (clavicordo)
Automazione ed Elettronica (gustavo)
Direttive per la sicurezza (ErnestoCappelletti)
EYnfo dall'Alaska (mir)
Apriamo il quadro! (attilio)
H7-25 (asdf)
Passione Elettrica (massimob)
Elettroni a spasso (guidob)
Bloguerra (guerra)



