Mi associo, comunque... niente inseguitori di tensione, mi spiace 
Moderatori:
carloc,
g.schgor,
BrunoValente,
IsidoroKZ
Mi associo, comunque... niente inseguitori di tensione, mi spiace 


alev ha scritto:Su EY, se tutti gli utenti neo-iscritti (ma anche qualcuno "navigato") fossero così disponibili ad usare FidoCADJ, spesso si eviterebbe di fare dei thread kilometrici
; gli altri esempi che hai visto suppongono una alimentazione duale e non necessitano quindi della tensione di riferimento mentre nel tuo schema l'alimentazione è singola (anche se è omesso il disegno dei terminali di alimentazioe). 



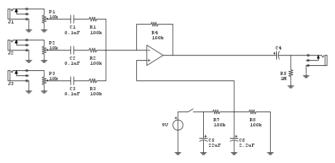
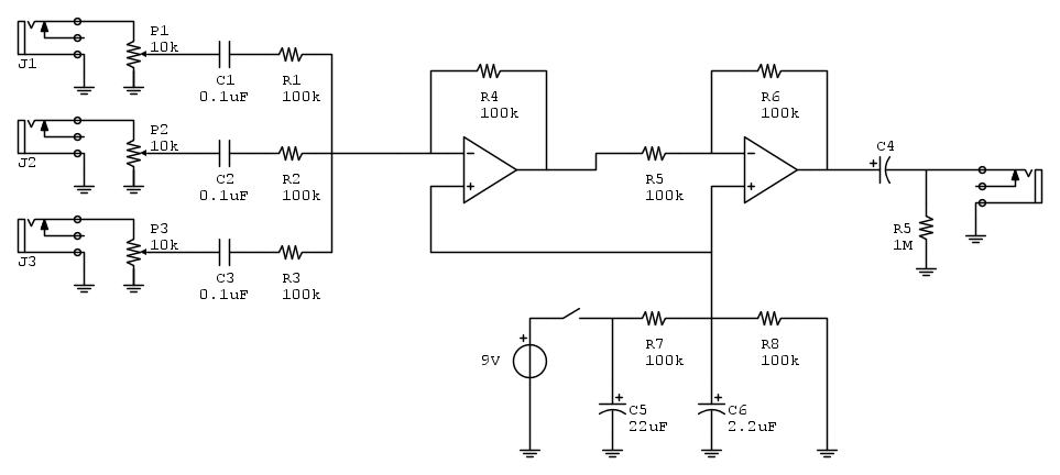
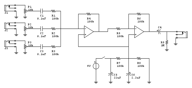
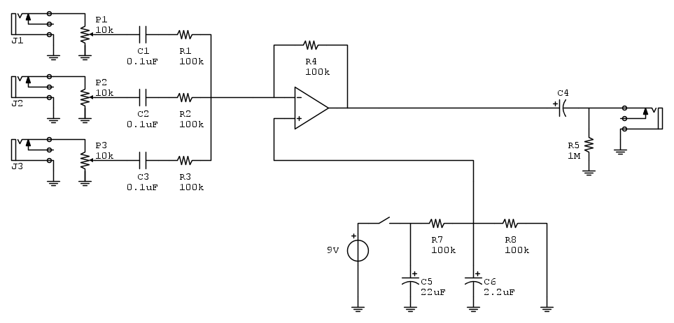
EdiJ ha scritto:Ok, provo a postare lo schema. Premetto che è la prima volta che apro FidoCadJ, soprattutto se sbaglio dei simboli, siate clementi![]()
La cosa che straniva il mio professore era quel collegamento a 4,5 V sull'op amp..





BrunoValente ha scritto:Direi che il secondo operazionale sia del tutto inutile.
Così funzionerebbe ugualmente
Visitano il forum: Nessuno e 47 ospiti