Cos'è ElectroYou | Login Iscriviti

ElectroYou - la comunità dei professionisti del mondo elettrico

Generatore corrente costante

Elettronica lineare e digitale: didattica ed applicazioni

Moderatori: Foto Utentecarloc, Foto Utenteg.schgor, Foto UtenteBrunoValente, Foto UtenteIsidoroKZ

0
voti

[1] Generatore corrente costante

Messaggioda Foto UtenteGGIANNI » 22 gen 2017, 10:26

Buongiorno,
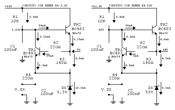
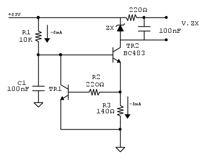
in attesa della primavera mi stavo trastullando con un generatore di corrente costante (copiato da N.Elettr. n° 72) per costruire un circuito utile a provare e determinare la tensione di zener di recupero.
Allego il circuito (spero di riuscire dato che è la prima volta che inserisco disegni Fidocadj).
Ho sostituito i transistor originali BF257 che non avevo con i BF483.
Problema: come rilevabile dallo schema la corrente nello zener non è costante sui 5-6mA ma varia in funzione della tensione dello zener. Ho provato anche a modificare la polarizzazione dei transistor ma senza risultato.
Per riepilogare: io vorrei fare in modo che nello zener passi sempre una corrente di 5-6mA a prescindere dalla tensione dello stesso: chiedo troppo?
Come posso fare (anche cambiando circuito) per ottenere lo scopo?
Gli zener potrebbero andare da circa 2,4 a circa 51V.
Grazie a che potrà darmi una dritta.

O_/
Avatar utente
Foto UtenteGGIANNI
78 1 2 5
Frequentatore
Frequentatore
 
Messaggi: 200
Iscritto il: 23 dic 2005, 11:09
Località: San Giuliano Milanese

0
voti

[2] Re: Generatore corrente costante

Messaggioda Foto UtenteGGIANNI » 22 gen 2017, 10:29

A quanto vedo lo schema Fidocad non appare!
Provo a reinserirlo.
Avatar utente
Foto UtenteGGIANNI
78 1 2 5
Frequentatore
Frequentatore
 
Messaggi: 200
Iscritto il: 23 dic 2005, 11:09
Località: San Giuliano Milanese

0
voti

[3] Re: Generatore corrente costante

Messaggioda Foto UtenteGGIANNI » 22 gen 2017, 10:32

Nello schema non appaiono le resistenze, mentre nell'originale ci sono. Perché?
Chiedo scusa per essere così imbranato!
O_/
Avatar utente
Foto UtenteGGIANNI
78 1 2 5
Frequentatore
Frequentatore
 
Messaggi: 200
Iscritto il: 23 dic 2005, 11:09
Località: San Giuliano Milanese

1
voti

[4] Re: Generatore corrente costante

Messaggioda Foto Utentesetteali » 22 gen 2017, 10:47

forse avevi usato componenti poco buoni :D
Ti ci ho messo dei miei :D
Alex
https://www.facebook.com/Elettronicaeelettrotecnica

<< vedi di pigliare arditamente in mano, il dizionario che ti suona in bocca,
se non altro è schietto e paesano.
(Giuseppe Giusti) <<
Avatar utente
Foto Utentesetteali
11,9k 5 5 9
Master
Master
 
Messaggi: 5921
Iscritto il: 15 dic 2013, 21:09

0
voti

[5] Re: Generatore corrente costante

Messaggioda Foto Utenteadmin » 22 gen 2017, 10:52

Perché hai usato una libreria di simboli che non c'è sul server.
O usi una libreria esistente sul server, ad esempio EY_Libraries o quella standard, oppure usa "Copia e separa macro non standard" prima di incollare il codice nel messaggio
Avatar utente
Foto Utenteadmin
196,6k 9 12 17
Manager
Manager
 
Messaggi: 11950
Iscritto il: 6 ago 2004, 13:14

0
voti

[6] Re: Generatore corrente costante

Messaggioda Foto UtenteGGIANNI » 22 gen 2017, 11:37

Grazie setteali e admin.
In effetti lo schema l'ho fatto sul portatile dove ho installato Fidocaj 0.24.6, l'ho salvato su chiavetta USB e poi ho aperto il file sul fisso dove ho installato Fidocad 0.24.4, e controllando,
già all'apertura file i componenti mancavano.
Ora per evitare futuri problemi cosa posso fare?
Aggiornare Fidocad 0.24.4 del fisso alla versione 0.24.6 (si può sovrascrivere oppure è meglio disinstallare la 0.24.4 e rifare l'installazione della versione 0.24.6?), oppure c'è un modo per disinstallare dal fisso le librerie attuali e installare al loro posto le librerie del 0.24.6?
Grazie per l'aiuto e buona domenica.
O_/
Avatar utente
Foto UtenteGGIANNI
78 1 2 5
Frequentatore
Frequentatore
 
Messaggi: 200
Iscritto il: 23 dic 2005, 11:09
Località: San Giuliano Milanese

3
voti

[7] Re: Generatore corrente costante

Messaggioda Foto UtenteIsidoroKZ » 22 gen 2017, 11:46

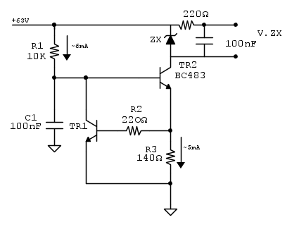
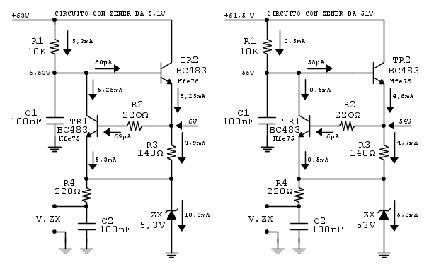
No, non chiedi troppo. Puoi ad esempio mettere lo zener in prova sul collettore di TR2, la corrente rimane abbastanza costante.



Nota che il circuito e` stabile ma non e` preciso. La corrente di prova probabilmente e` dalle parti di 5mA con una tolleranza, se va bene, del 10%, dipende dai componenti del circuito, dalle loro tolleranze. Ma per ogni circuito la corrente e` stabile, sempre la stessa.

Le principali cause che possono fare variare la corrente di prova sono le variazioni di temperatura del transistore TR1, che puo` essere un qualunque transistore a bassa tensione, non serve un BC483, e le variazioni della tensione di alimentazione.

La l'aumento di 1 grado Celsius di temperatura di TR1 provoca una diminuzione della corrente di prova dalle parti d 15uA. 1V di aumento della tensione di alimentazione provoca un aumento della corrente di alimentazione di circa tre o quattro microampere.

La variazione della tensione dello zener il prova provoca un cambiamento della corrente di test che non e` facilmente calcolabile a mente, ma stimo che sia abbastanza meno di 1uA/V

A differenza del circuito originale, la tensione di uscita e` riferita al positivo dell'alimentazione. Dato che la misura viene fatta con un multimetro, che e` flottante, questo non da` nessun effetto.
Per usare proficuamente un simulatore, bisogna sapere molta più elettronica di lui
Plug it in - it works better!
Il 555 sta all'elettronica come Arduino all'informatica! (entrambi loro malgrado)
Se volete risposte rispondete a tutte le mie domande
Avatar utente
Foto UtenteIsidoroKZ
121,2k 1 3 8
G.Master EY
G.Master EY
 
Messaggi: 21059
Iscritto il: 17 ott 2009, 0:00

0
voti

[8] Re: Generatore corrente costante

Messaggioda Foto UtenteGGIANNI » 22 gen 2017, 14:10

Grazie IsidoroKz, sempre molto gentile.
Provo a modificare il circuito e appena possibile comunico l'esito.
A risentirci. O_/
Avatar utente
Foto UtenteGGIANNI
78 1 2 5
Frequentatore
Frequentatore
 
Messaggi: 200
Iscritto il: 23 dic 2005, 11:09
Località: San Giuliano Milanese

1
voti

[9] Re: Generatore corrente costante

Messaggioda Foto UtenteGGIANNI » 22 gen 2017, 15:33

Per IsidoroKZ.

Perfetto! Ho modificato il circuito come suggerito e funziona benissimo.
Per T1 al posto del BC483 ho provato a montare un BC337 con esito positivo.
Su diodi con tensione di zener alta (circa dai 35 volt in su) durante la misura la tensione di zener tende pian piano a salire, forse per le cause da te menzionate, ma non ha importanza.
Per il resto va benissimo.
Grazie per l'aiuto.
O_/
Avatar utente
Foto UtenteGGIANNI
78 1 2 5
Frequentatore
Frequentatore
 
Messaggi: 200
Iscritto il: 23 dic 2005, 11:09
Località: San Giuliano Milanese

1
voti

[10] Re: Generatore corrente costante

Messaggioda Foto UtenteIsidoroKZ » 22 gen 2017, 16:48

La tensione di zener sale perché lo zener scalda e la sua tensione di zener deriva. Prova a misurare la corrente durante la misura degli zener a alta tensione, dovrebbe rimanere praticamente costante.
Per usare proficuamente un simulatore, bisogna sapere molta più elettronica di lui
Plug it in - it works better!
Il 555 sta all'elettronica come Arduino all'informatica! (entrambi loro malgrado)
Se volete risposte rispondete a tutte le mie domande
Avatar utente
Foto UtenteIsidoroKZ
121,2k 1 3 8
G.Master EY
G.Master EY
 
Messaggi: 21059
Iscritto il: 17 ott 2009, 0:00

Prossimo

Torna a Elettronica generale

Chi c’è in linea

Visitano il forum: Nessuno e 204 ospiti