Cos'è ElectroYou | Login Iscriviti

ElectroYou - la comunità dei professionisti del mondo elettrico

Polarizzazione circuito amplificatore multi-stadio

Elettronica lineare e digitale: didattica ed applicazioni

Moderatori: Foto Utentecarloc, Foto Utenteg.schgor, Foto UtenteBrunoValente, Foto UtenteIsidoroKZ

1
voti

[1] Polarizzazione circuito amplificatore multi-stadio

Messaggioda Foto UtenteCarlo1 » 9 feb 2017, 11:07

Buongiorno ragazzi, volevo porvi un esempio di esercizio di circuito amplificatore, purtroppo non ho i risultati e nemmeno lo svolgimento quindi, volevo sapere se il mio procedimento andasse bene.
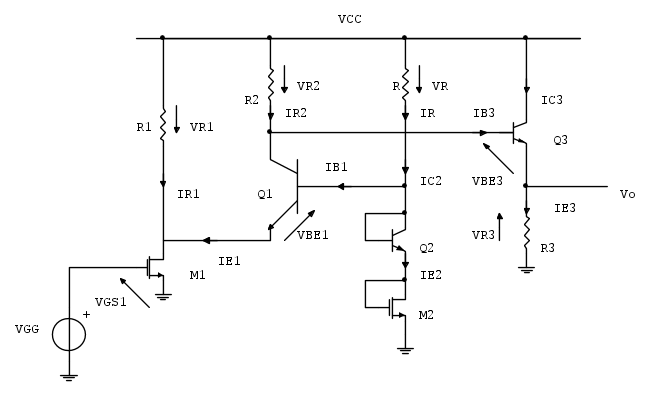
Il testo dice:
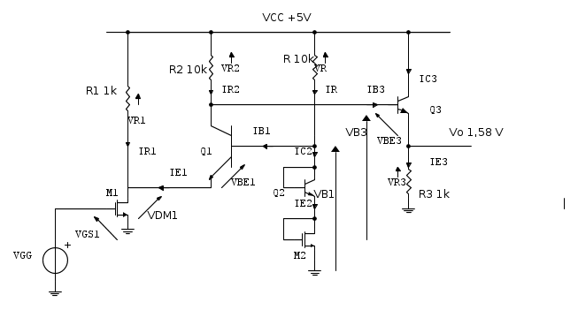
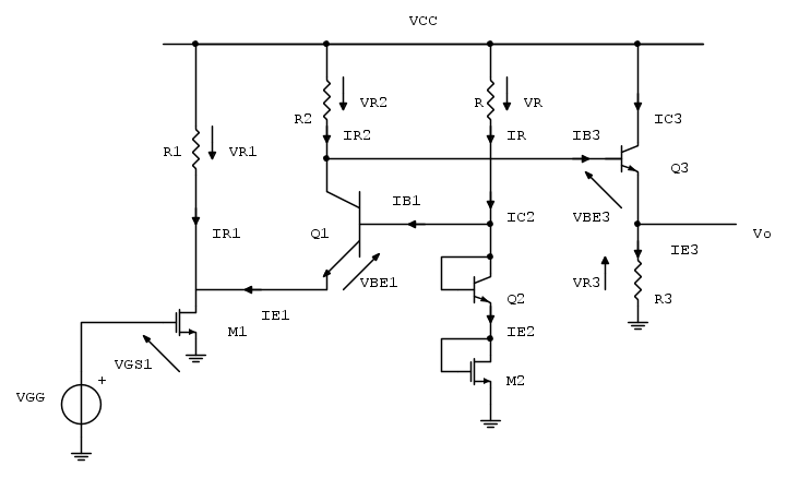
Si consideri il circuito in figura con i seguenti parametri:
BJT: Beta=100,Va=tende a infinito (quindi trascuriamo modulazione della lunghezza di canale), Vt=26 mV(tensione termica), VBE=0,8 V
MOS: kn=40 microAmpere/(V)^2 , VTN=0,8 V , lambda =0 (trascuriamo modulazione della lunghezza di canale)
1)Calcolare la polarizzazione determinando la tensione VGG per cui Vo=1,58 V

Questo è il circuito (di polarizzazione) dell'amplificatore , dove ho indicato i versi delle correnti e delle tensioni:


Sono partito dalla porzione di circuito di destra:


Ho fatto queste considerazioni per ricavarmi la corrente di emettitore di Q3, conoscendo la Vo ponendola uguale alla tensione sulla resistenza R3 ed è anche uguale al potenziale di emettitore VE3:
IB3=0 -> IC3=IE3=\frac{Vo}{R3}

Una volta calcolata la corrente di emettitore IE3, prendo in considerazione questa porzione di circuito :

Considerazioni fatte:
1)Trascuro la corrente di base IB1, quindi IB1=0 e questo vuol dire che IR=IC2
2) Trascuro anche IB2,IB2=0 quindi abbiamo che: IC2=IE2
3)Visto che sia Q2 che M2 sono connessi a diodo (VBE2=VCE2=0,8V e VGS=VDS rispettivamente), abbiamo che:
Circolerà un'unica corrente di drain quindi:
IR=IC2=IE2=ID2
4)Applico LKT alla maglia individuata per ricavare VGS per poter determinare ID2 corrente di drain di M2:
VGS=VCC-RID2-VBE2
5)Sostituisco ID2=Kn(VGS-VTN)^2 all'intero della VGS e ricavo VGS1>VTN (rispetta condizione di saturazione NMOS2) , sostituisco la VGS1 trovata all'interno di ID2=Kn(VGS-VTN)^2 ricavando la corrente di drain che è la corrente che passa per R,Q2,M2 (considerazioni di prima).
6)Devo determinare la corrente di collettore e di emettitore di Q1 , trascuro IB1 allora IE1=IC1.
7)IC1=IR2 perché ho trascurato IB3, IB3=0.
8)Devo determinare la corrente che passa attraverso la resistenza R2 , per determinarla faccio LKT a tale maglia:

Non sono a conoscenza della VC1, però posso ricavarla come:
VC1=VB3
VB3=VB3-VBE3 quindi VB3=VE3+VBE3=V0+VBE3=1,58 V + 0,8 V = 2,38 V
Ricavata VC1 ricavo IR2 come:
IR2=\frac{VCC-VC1}{R2}=IC1=IE1, essendo IB1=0 , IB3=0
PASSIAMO A M1:
1)LKC al nodo: ID=IR1+IE1 , manca IR1
CALCOLO IR1 come LKC alla maglia seguente:

Quindi IR1 è pari a:
IR1=\frac{VCC-VE1}{R1}
Non abbiamo il valore del potenziale di emettitore VE1, considero che:
1)VBE1=VB1-VE1 --> VE1=VB1-VBE1
2)Come deterimo VB1?
Considero VB1=VC2 e VC2 lo ricavo da tale maglia:

VC2=VCC-R ID2 ,trovata VC2, calcolo IR1.
Determino ID1=IE1+IR1 e determino VGS come VGS=VTN+\frac{radq(ID1)}{Kn}
Determino VGG=VGS.


Volevo sapere se questo procedimento è giusto e nel caso negativo, cosa posso aver sbagliato.
Ringrazio anticipatamente.
Avatar utente
Foto UtenteCarlo1
55 2 6
Frequentatore
Frequentatore
 
Messaggi: 118
Iscritto il: 19 ott 2015, 16:41

1
voti

[2] Re: Polarizzazione circuito amplificatore multi-stadio

Messaggioda Foto UtenteMarkyMark » 9 feb 2017, 12:11

Secondo me non puoi trascurare in quel modo tutte le correnti di base: una corrente non può essere trascurabile e basta, deve esserlo rispetto ad un'altra corrente :-) . Una corrente di base si può trascurare, ad esempio, rispetto alla corrente di collettore dello stesso transistor, dato che \beta è elevato. Ad esempio non puoi dire che la corrente che scorre in R2 è circa uguale alla corrente di collettore di Q1, trascurando I_{B3}; magari è vero ma non puoi saperlo a priori.
Ti consiglio di tenere conto delle correnti di base. O_/

P.S. Come mai usi la convenzione dei generatori per alcune resistenze? Ti serve un segno meno nella legge di Ohm :D
mark
Avatar utente
Foto UtenteMarkyMark
3.422 2 5 6
Master EY
Master EY
 
Messaggi: 518
Iscritto il: 11 giu 2016, 12:01

1
voti

[3] Re: Polarizzazione circuito amplificatore multi-stadio

Messaggioda Foto UtenteCarlo1 » 9 feb 2017, 12:31

Vabbe magari si, tengo conto delle varie correnti di base, in questo modo:
1)Calcolo IE3 trascurando IB3 --> IE3=IC3, magari poi dopo aver calcolato IE3, determino IB3 dalle relazioni costitutive dei BJT.
2)Applico tale metodo ad ogni transistor.

Utilizzo quella convenzione più che altro per comodità, però dopo essendo la corrente uguale di segno rispetto alla tensione ai capi della resistenza in questione, metto un meno. E' la stessa cosa alla fine.

Ti ringrazio per la risposta. O_/
Avatar utente
Foto UtenteCarlo1
55 2 6
Frequentatore
Frequentatore
 
Messaggi: 118
Iscritto il: 19 ott 2015, 16:41

0
voti

[4] Re: Polarizzazione circuito amplificatore multi-stadio

Messaggioda Foto UtentePiercarlo » 9 feb 2017, 12:42

Lo scopo del circuito qual è? E' solo un esercizio o è un progetto reale?

Ciao
Piercrarlo
Avatar utente
Foto UtentePiercarlo
24,0k 6 11 13
G.Master EY
G.Master EY
 
Messaggi: 6719
Iscritto il: 30 mar 2010, 19:23
Località: Milano

0
voti

[5] Re: Polarizzazione circuito amplificatore multi-stadio

Messaggioda Foto UtenteCarlo1 » 9 feb 2017, 12:48

Solo un esercizio. Nessun progetto.
Avatar utente
Foto UtenteCarlo1
55 2 6
Frequentatore
Frequentatore
 
Messaggi: 118
Iscritto il: 19 ott 2015, 16:41

0
voti

[6] Re: Polarizzazione circuito amplificatore multi-stadio

Messaggioda Foto UtentePiercarlo » 9 feb 2017, 12:55

Ok, allora posso solo associarmi a quanto già detto da MarkyMark: non avvalerti troppo dell'aggettivo "trascurabile" perché dietro vi possono essere bucce di banana niente affatto trascurabili! ;-)

Ciao
Piercarlo
Avatar utente
Foto UtentePiercarlo
24,0k 6 11 13
G.Master EY
G.Master EY
 
Messaggi: 6719
Iscritto il: 30 mar 2010, 19:23
Località: Milano

0
voti

[7] Re: Polarizzazione circuito amplificatore multi-stadio

Messaggioda Foto UtenteMarcoD » 9 feb 2017, 13:23

Per capire se le Ib sono trascurabili, quale è il valore di R1,R2, R3,R e Vcc ?
Il procedimento è ben descritto, ma faccio fatica a seguirlo con cura sullo schermo, devo riguardarlo con cura per capirlo e per fare eventuali osserazioni.
O_/
Avatar utente
Foto UtenteMarcoD
12,2k 5 9 13
Master EY
Master EY
 
Messaggi: 6696
Iscritto il: 9 lug 2015, 16:58
Località: Torino

1
voti

[8] Re: Polarizzazione circuito amplificatore multi-stadio

Messaggioda Foto UtenteCarlo1 » 9 feb 2017, 16:39

Allora:
VCC=5 V
R1= 1 k (ohm ovviamente)
R2= 10 k
R= 10 k
R3= 1 k
Avatar utente
Foto UtenteCarlo1
55 2 6
Frequentatore
Frequentatore
 
Messaggi: 118
Iscritto il: 19 ott 2015, 16:41

0
voti

[9] Re: Polarizzazione circuito amplificatore multi-stadio

Messaggioda Foto UtenteMarcoD » 9 feb 2017, 17:55



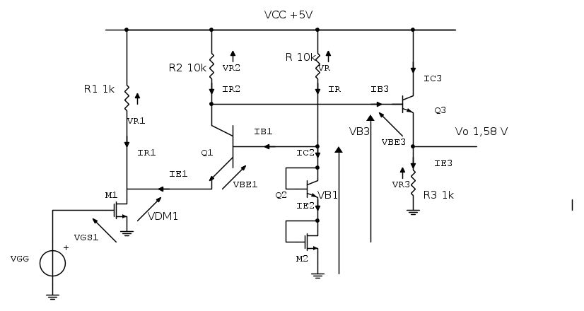
Non l'ho risolto, ho fatto poco:
Ho spostato la freccia di IC2, invertito le freccia di qualche tensione, aggiunto altre tensioni, aggiunto i valori per migliorare la comprensione.
Volevo risolverlo in modo approssimato, ma per il momento ho desistito per la fatica....
Non conosco la equazione relazione fra VDS di M2 e ID.. quando è connesso a diodo. :oops:
In ogni modo Foto UtenteCarlo1, non so se hai fatto tutto corretto, ma mi pare che sai impostare le equazioni correttamente. :ok:
O_/
Avatar utente
Foto UtenteMarcoD
12,2k 5 9 13
Master EY
Master EY
 
Messaggi: 6696
Iscritto il: 9 lug 2015, 16:58
Località: Torino

2
voti

[10] Re: Polarizzazione circuito amplificatore multi-stadio

Messaggioda Foto UtenteIsidoroKZ » 12 feb 2017, 1:45

Certo che doverti estrarre a forza i dati non e` una bella cosa!

Comunque questo e il mio procedimento per risolvere il circuito.



Ho scritto (circa) con l'ordine del codice colori delle resistenze da quali grandezze sono partito (Vo e IE3) e poi quali ho calcolato strada facendo, senza trascurare nessuna corrente di base.

Forse il passaggio piu` "difficile" e` calcolare ID2, perche' devi fare una maglia in cui entra anche IB1.

Credo che il valore di R1 sia sbagliato, verfica il testo.
Per usare proficuamente un simulatore, bisogna sapere molta più elettronica di lui
Plug it in - it works better!
Il 555 sta all'elettronica come Arduino all'informatica! (entrambi loro malgrado)
Se volete risposte rispondete a tutte le mie domande
Avatar utente
Foto UtenteIsidoroKZ
121,2k 1 3 8
G.Master EY
G.Master EY
 
Messaggi: 21059
Iscritto il: 17 ott 2009, 0:00


Torna a Elettronica generale

Chi c’è in linea

Visitano il forum: Foto Utentegill90, Google Adsense [Bot] e 54 ospiti