è un po' di tempo che ho questo giradischi che ha il circuito che controlla il motore che non è funzionante, perché manomesso, cioè gli sono stati sostituiti i transistor e forse scambiati,ma non lo so!
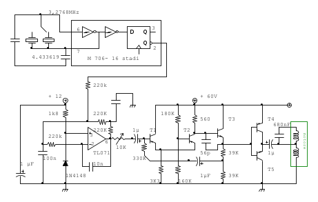
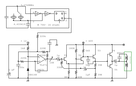
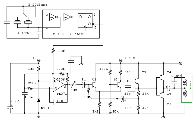
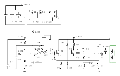
Ho rilevato lo schema che è questo che espongo, sono sicuro che il circuito sia esatto, cioè che i collegamenti tra componenti sia giusto ed è giusta anche la disposizione dei transistor, cioè T1,T2,T3,T4 e T5 sono PNP/NPN come nello schema(ma possono essere rovesciati?).
Il mio dubbio è che guardando lo schema, si vede che il T5 ha il C al negativo e questo non mi torna, e poi ce ne sono anche altri che non mi tornano, ma siccome io non sono in grado da leggere lo schema nel suo funzionamento se c'è un errore o più errori e correggerlo.
Descrivo un po' lo schema e cioè, non ho riportato la parte dell'alimentazione, perché è abbastanza semplice (anche se l'hanno resa ridicola
Inoltre Ho disegnato un po' alla meglio il CI M706 in base a quello che ho trovato in rete , cioè è un divisore a 16 stadi che gli viene impostato un quarzo od un altro in base al n° di giri del piatto.
Io sarei anche interessato a saper come funziona tutto il circuito, dal quarzo al motore
E' vero che in linea di massima riesco a seguire il circuito, ma vorrei la certezza del funzionamento da persone valide in materia.
Il PCB l'ho anche già fatto mi basta avere i vostri consigli

Elettrotecnica e non solo (admin)
Un gatto tra gli elettroni (IsidoroKZ)
Esperienza e simulazioni (g.schgor)
Moleskine di un idraulico (RenzoDF)
Il Blog di ElectroYou (webmaster)
Idee microcontrollate (TardoFreak)
PICcoli grandi PICMicro (Paolino)
Il blog elettrico di carloc (carloc)
DirtEYblooog (dirtydeeds)
Di tutto... un po' (jordan20)
AK47 (lillo)
Esperienze elettroniche (marco438)
Telecomunicazioni musicali (clavicordo)
Automazione ed Elettronica (gustavo)
Direttive per la sicurezza (ErnestoCappelletti)
EYnfo dall'Alaska (mir)
Apriamo il quadro! (attilio)
H7-25 (asdf)
Passione Elettrica (massimob)
Elettroni a spasso (guidob)
Bloguerra (guerra)











