Ma dalla tua risposta, allora non ho capito quello che l'OP vuole fare
Da 6Vac a 12Vdc
Moderatori:
carloc,
g.schgor,
BrunoValente,
IsidoroKZ
0
voti
[41] Re: Da 6Vac a 12Vdc
figurati, nessun problema
claudiocedrone.
Ma dalla tua risposta, allora non ho capito quello che l'OP vuole fare

Ma dalla tua risposta, allora non ho capito quello che l'OP vuole fare
Alex
https://www.facebook.com/Elettronicaeelettrotecnica
<< vedi di pigliare arditamente in mano, il dizionario che ti suona in bocca,
se non altro è schietto e paesano.
(Giuseppe Giusti) <<
https://www.facebook.com/Elettronicaeelettrotecnica
<< vedi di pigliare arditamente in mano, il dizionario che ti suona in bocca,
se non altro è schietto e paesano.
(Giuseppe Giusti) <<
0
voti
[42] Re: Da 6Vac a 12Vdc
"Non farei mai parte di un club che accettasse la mia iscrizione" (G. Marx)
-

claudiocedrone
21,3k 4 7 9 - Master EY

- Messaggi: 15302
- Iscritto il: 18 gen 2012, 13:36
0
voti
[43] Re: Da 6Vac a 12Vdc
si, l'idea è codesta, tutto starebbe di metterla in atto, se è valida, è quella che mi è venuta di getto ...


Alex
https://www.facebook.com/Elettronicaeelettrotecnica
<< vedi di pigliare arditamente in mano, il dizionario che ti suona in bocca,
se non altro è schietto e paesano.
(Giuseppe Giusti) <<
https://www.facebook.com/Elettronicaeelettrotecnica
<< vedi di pigliare arditamente in mano, il dizionario che ti suona in bocca,
se non altro è schietto e paesano.
(Giuseppe Giusti) <<
0
voti
[44] Re: Da 6Vac a 12Vdc
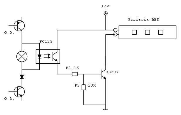
Allora, sono riusito a realizzare la prima versione che avevo provato e che era funzionante, ma ho sostituito il transistor con un BD237 che supporta meglio il carico. La tensione che alimenta le lampadine, misurata, è di 3,2 volt CC ai capi del portalampada.
Fatto test preliminari il progetto funzionava, quindi sono passato al montaggio sul flipper e purtroppo li non funziona, e credo di aver catipo anche il perché.
Nel mio schema si ipotizza che il negativo sia in comune tra la 12V e il segnale dei 3V, mentre invece il negativo dei 3V proviene dal LAMP RET della scheda CPU che non è direttamente a massa.
Se cerco di far funzionare il circuito le luci della row restano sempre accese e l'audio emette un suono fastidioso.
Quindi, o trovo un altro sistema di attivare la striscia led oppure rimetto tutto com'era con la schedina 6-12V fatta 2 anni fa...
Fatto test preliminari il progetto funzionava, quindi sono passato al montaggio sul flipper e purtroppo li non funziona, e credo di aver catipo anche il perché.
Nel mio schema si ipotizza che il negativo sia in comune tra la 12V e il segnale dei 3V, mentre invece il negativo dei 3V proviene dal LAMP RET della scheda CPU che non è direttamente a massa.
Se cerco di far funzionare il circuito le luci della row restano sempre accese e l'audio emette un suono fastidioso.
Quindi, o trovo un altro sistema di attivare la striscia led oppure rimetto tutto com'era con la schedina 6-12V fatta 2 anni fa...
0
voti
[45] Re: Da 6Vac a 12Vdc
sidro007 ha scritto: Quindi, o trovo un altro sistema

"Non farei mai parte di un club che accettasse la mia iscrizione" (G. Marx)
-

claudiocedrone
21,3k 4 7 9 - Master EY

- Messaggi: 15302
- Iscritto il: 18 gen 2012, 13:36
0
voti
[46] Re: Da 6Vac a 12Vdc
(60 V e 500 mA max; a 12 V e 150 mA mi paiono ampiamente in specifica... ) o simili.

"Non farei mai parte di un club che accettasse la mia iscrizione" (G. Marx)
-

claudiocedrone
21,3k 4 7 9 - Master EY

- Messaggi: 15302
- Iscritto il: 18 gen 2012, 13:36
0
voti
[47] Re: Da 6Vac a 12Vdc
Difatti, è solo questione di avere la disponibilità del materiale.
Stamane ho cercato in giro per le scatole ma ho trovato solo un 3SH21, che mi pare sia un fototriac...
Stamane ho cercato in giro per le scatole ma ho trovato solo un 3SH21, che mi pare sia un fototriac...
0
voti
[48] Re: Da 6Vac a 12Vdc
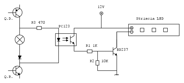
Ho trovato questo Optoisolatore PC123 che potrebbe andare. Ho provato a rifare lo schema con inserito l'opto. In questo modo il carico della striscia dovrebbe essere sul transistor e salvare l'opto, almeno spero...
Male che vada convergo verso l'opto di media potenza..
Ditemi se così va bene oppure devo modificare qualcosa...
1
voti
[49] Re: Da 6Vac a 12Vdc
ciao,
meterei una resistenza in serie al diodo del fotoaccoppiatore, per limitargli la corrente , dovrai calcolarla in base alla tensione che hai sulla lampada.
Per il resto mi sembra ottimo.

meterei una resistenza in serie al diodo del fotoaccoppiatore, per limitargli la corrente , dovrai calcolarla in base alla tensione che hai sulla lampada.
Per il resto mi sembra ottimo.

Alex
https://www.facebook.com/Elettronicaeelettrotecnica
<< vedi di pigliare arditamente in mano, il dizionario che ti suona in bocca,
se non altro è schietto e paesano.
(Giuseppe Giusti) <<
https://www.facebook.com/Elettronicaeelettrotecnica
<< vedi di pigliare arditamente in mano, il dizionario che ti suona in bocca,
se non altro è schietto e paesano.
(Giuseppe Giusti) <<
0
voti
[50] Re: Da 6Vac a 12Vdc
Ho messo una resistenza da 470 ohm, e mi sono preso per comodità sui terminali della lampadina, quindi prima del diodo.
Montato, collaudato e funzionante.
Grazie del prezioso aiuto.
Chi c’è in linea
Visitano il forum: Nessuno e 138 ospiti

Elettrotecnica e non solo (admin)
Un gatto tra gli elettroni (IsidoroKZ)
Esperienza e simulazioni (g.schgor)
Moleskine di un idraulico (RenzoDF)
Il Blog di ElectroYou (webmaster)
Idee microcontrollate (TardoFreak)
PICcoli grandi PICMicro (Paolino)
Il blog elettrico di carloc (carloc)
DirtEYblooog (dirtydeeds)
Di tutto... un po' (jordan20)
AK47 (lillo)
Esperienze elettroniche (marco438)
Telecomunicazioni musicali (clavicordo)
Automazione ed Elettronica (gustavo)
Direttive per la sicurezza (ErnestoCappelletti)
EYnfo dall'Alaska (mir)
Apriamo il quadro! (attilio)
H7-25 (asdf)
Passione Elettrica (massimob)
Elettroni a spasso (guidob)
Bloguerra (guerra)




