Cos'è ElectroYou | Login Iscriviti

ElectroYou - la comunità dei professionisti del mondo elettrico

Piastra induzione e Viper 22A

Elettronica lineare e digitale: didattica ed applicazioni

Moderatori: Foto Utentecarloc, Foto Utenteg.schgor, Foto UtenteBrunoValente, Foto UtenteIsidoroKZ

0
voti

[1] Piastra induzione e Viper 22A

Messaggioda Foto UtentePixy » 2 lug 2017, 1:01

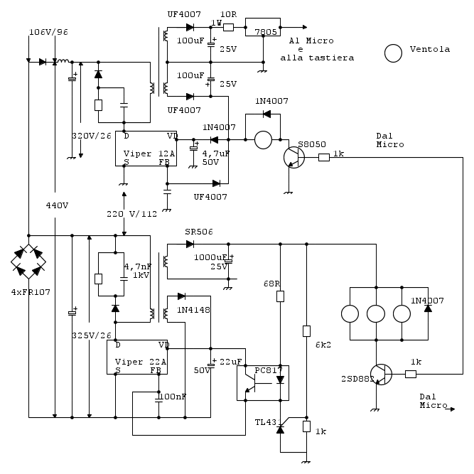
Se possibile, mi servirebbe un aiuto per risolvere un dubbio che mi è venuto riguardo allo schema di una piastra a induzione, che poi ne ho diverse che non funzionano più e si somigliano un po' tutte

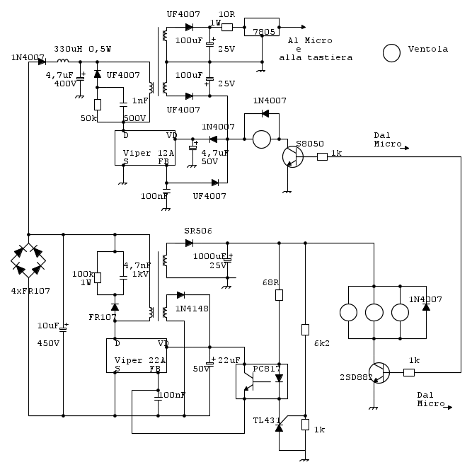
Immagine

Ho fattolo schema con fidocad. Sono le due sezioni all' angolo destro in basso dove ci sono i due trasformatorini.



Ci sono 2 sezioni , una gestita dal Viper 22A che serve per ottenere la tensione ( circa 12 V, ma forse di piu anche se le ventole sono da 12 V . forse sono gestite in PWM dal micro) per alimentare 3 ventole di raffreddamento
e l' altra gestita dal Viper 12A che serve sempre per ottenere 12 V ( ma anche qui mi sembra che la tensione sia più alta, ) che alimentano un' altra ventola ( e se stesso) e poi una tensione un po' inferiore (mi sembra ) per alimentare un 7805 che alimenta il microcontrollore e la tastiera di comando.
La domanda è questa:
Secondo voi, il Viper12A, può partire e autoalimentarsi se prima non parte il viper 22A ?
o per meglio dire : Qualunque difetto a quella sezione che non produca la tensione secondaria, non permette nemmeno di ottenere la tensione secondaria alla sezione del gestita dal Viper 12A ?

Mi è venuto questo dubbio amletico :cry: perché il viper 22A ha il source collegato al negativo dell' alta tensione ( chiamiamola così la tensione raddrizzata) e può autoinnescarsi all'alimentazione e creare la tensione secondaria per autoalimentarsi,

Mentre il Viper12A ha il source collegato alla massa della bassa tensione e non sono in comune con quella del ponte raddrizzatore

Non lo so :-k , forse mi sbaglio ...e mi sto perdendo nel bicchier d' acqua ...

Datemi una dritta ra :mrgreen: gazzi

Grazie
Avatar utente
Foto UtentePixy
559 2 7
Expert EY
Expert EY
 
Messaggi: 478
Iscritto il: 20 nov 2012, 20:14

0
voti

[2] Re: Piastra induzione e Viper 22A

Messaggioda Foto UtenteBrunoValente » 2 lug 2017, 9:05

Non si può rispondere alla tua domanda perché manca un pezzo dello schema, oppure c'è un errore, provo a spiegare:

il Viper 22A è alimentato dal ponte, in particolare ha il piedino dove deve arrivare il meno dell'alimentazione collegato al meno del ponte, quindi si accende se arriva tensione alternata al ponte.

Il Viper 12A invece riceve il positivo dal ponte ma ha il piedino del meno collegato al riferimento comune, quello che hai rappresentato con il simbolo di massa, che in realtà non si sa cosa sia, quindi dal tuo schema non si capisce quale potrebbe essere il percorso della corrente di alimentazione del Viper 12A.

Probabilmente la corrente di alimentazione del Viper 12A si richiude attraverso il secondario del trasformatore di alimentazione che non hai disegnato e che forse avrà una presa centrale collegata al riferimento (massa) oppure, se non c'è il trasformatore, bisogna capire in che modo il riferimento, cioè quel collegamento che hai rappresentato con il simbolo di massa, comunica con l'alimentazione.
Avatar utente
Foto UtenteBrunoValente
39,6k 7 11 13
G.Master EY
G.Master EY
 
Messaggi: 7796
Iscritto il: 8 mag 2007, 14:48

0
voti

[3] Re: Piastra induzione e Viper 22A

Messaggioda Foto UtenteBrunoValente » 2 lug 2017, 9:20

Controlla se il primario che si collega al piedino D del Viper 12A sia effettivamente alimentato in quel modo, credo che il positivo gli debba arrivare da qualche altra parte che non sia il ponte, altrimenti non vi sarebbe isolamento tra l'ingresso e l'uscita degli alimentatori e non si giustificherebbe la presenza dell'optoisolatore sul Viper 22A

Con i valori che hai riportato il circuito del viper 22A dovrebbe erogare 18V, invece non si capisce come possa funzionare il circuito del viper 12A con il piedino FB collegato a quel diodo UF4007, credo ci sia un errore, forse il diodo potrebbe essere uno zener.
Avatar utente
Foto UtenteBrunoValente
39,6k 7 11 13
G.Master EY
G.Master EY
 
Messaggi: 7796
Iscritto il: 8 mag 2007, 14:48

0
voti

[4] Re: Piastra induzione e Viper 22A

Messaggioda Foto UtentePixy » 2 lug 2017, 10:18

Ti ringrazio dell' interventoFoto UtenteBrunoValente e sono contento che tu abbia perplessità, perché pensavo di perdermi nel classico bicchier d'acqua.

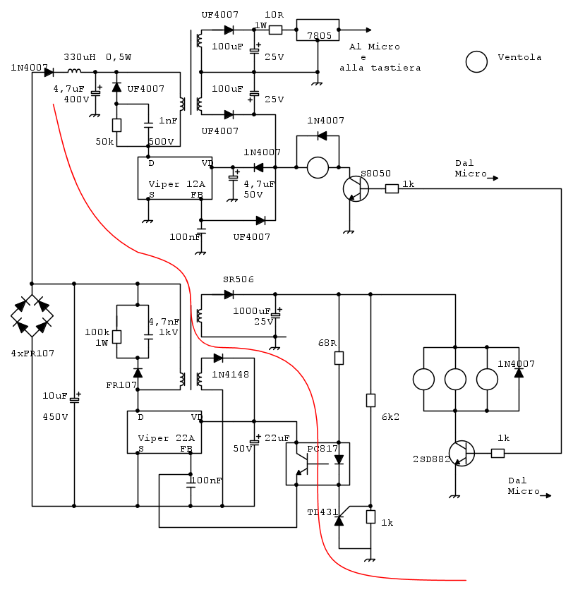
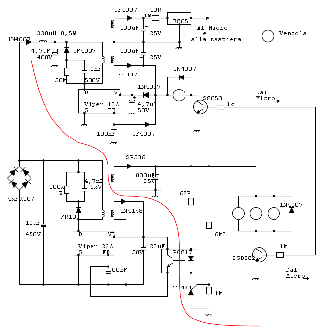
I collegamenti sono come nello schema, il viper 12a ha il source collegato con la massa dei secondari cioè insieme alla massa del 7805 o del TL 431 etc, insomma, dove vedi il simbolo di massa è tutto in comune, ma questa massa non è comune al negativo del ponte di diodi.
A volte con i puntali non si riesce a perforare l' ossido dello stagno se non premi, ma poi per sicurezza ho saldato due fili , uno alla massa e uno al negativo del ponte e non c'è collegamento e anche visivamente è così.

E il drain del viper 12a è sicuramente collegato al positivo del ponte di diodi come da schema, anche se visivamente avessi sbagliato, in verità fra il positivo del ponte e il drain c'è la caduta del diodo 1N4007 mentre se il puntale lo colleghi dopo il diodo ( al suo catodo) fra quel punto e il drain ci sono circa 7 ohm ( 4 ohm sono la resistenza dell' induttanza da 330 uH e l' altro del primario del trasformatore ).

La scheda adesso dovrebbe funzionare, la devo rimontare per vedere se va tutto.
Questa non si accendeva per niente perché erano interrotti totalmente il condensatore di livellamento da 100 uF davanti al 7805 e era totalmente interrotto ( nel senso capacità zero) anche il condensatore da 4.7 uF in parallelo all' alimentazione del Viper e poi aveva perso di capacità anche l' altro condensatore da 25uF su l' altro secondario.
In pratica una strage che non ho capito come sia stato possibile tutto insieme.

I condensatori sono tutti da 105 gradi ( quelli che ho sostituito io al momento per funzionare sono da 85 gradi ( nella foto sono quei tre di colore blu invece che nero)

Così, seguendo lo schema, ho visto questo sistema di funzionamento e sinceramente, anche a me sembrava strano.
Dallo schema a blocchi dei datasheet non si capisce bene se il viper può funzionare anche con questo tipo collegamento. :?:

Mahhh..dopo con calma ci posso riguardare, ma mi sembra che lo schema di collegamento sia proprio come postato
Avatar utente
Foto UtentePixy
559 2 7
Expert EY
Expert EY
 
Messaggi: 478
Iscritto il: 20 nov 2012, 20:14

0
voti

[5] Re: Piastra induzione e Viper 22A

Messaggioda Foto UtenteBrunoValente » 2 lug 2017, 10:26

Pixy ha scritto:...Dallo schema a blocchi dei datasheet non si capisce bene se il viper può funzionare anche con questo tipo collegamento. :?: ...

Non è questione di datasheet: un carico non può accendersi se il circuito di alimentazione è aperto!



Verifica se c'è conduzione tra i due piedini S dei due Viper
Avatar utente
Foto UtenteBrunoValente
39,6k 7 11 13
G.Master EY
G.Master EY
 
Messaggi: 7796
Iscritto il: 8 mag 2007, 14:48

0
voti

[6] Re: Piastra induzione e Viper 22A

Messaggioda Foto UtentePixy » 2 lug 2017, 22:50

Capisco le tue perplessità, Bruno ( che sono anche le mie ), ma il collegamento è come da schema e non c'è continuità fra i due s dei viper
D' altronde se l' alimentazione VD del Viper 12A fa riferimento alla massa ( quella che ho segnato) anche il source deve essere collegato alla massa, come d' altronde nell' altro viper22A l'alimentazione VD fa riferimento al negativo del ponte, il source deve essere collegato al negativo del ponte
L' unica soluzione era che la massa fosse in comune anche con il negativo del ponte di diodi,però non è così.
Però l' alimentazione viene senza dubbio dal positivo del ponte di diodi ?%



Quelle riportate nello schema, sono le tensioni in vari punti. Il primo valore è la componente continua e l' altro è il valore del ripple ( che immagino a 100 Hz . Ho fatto le misure solo con il tester )

Fra la massa ( quelle indicate con il simbolo, e cioè anche dal source del viper 12A e il negativo del ponte di diodi e perciò il source del Viper 22A, ci sono circa 120 V ( si può anche fare la differenza fra quelli riportati) con un ripple di circa 100 V

Fra il catodo del diodo 1N4007 che alimenta il trasformatore del Viper 12A e il negativo del ponte di diodi , ci sono circa 400 V continui con un ripple di commutazione che con il tester non riesco a quantificare ( ovviamente ).

Come si nota, ai capi del diodo 1N4007 citato ci cadono circa 106 V continui ( il catodo è positivo), ma il ripple di circa 96 V ci dice che la corrente che carica il condensatore passa da lì visto che 96 x 1,41 supera i 106 V continui ( d' altronde da dove doveva passare :-) )

Le tensioni continue ai capi dei due sistemi sono la tensione di rete rettificata ( circa 320 V ) con un ripple accettabile visto che i condensatori, secondo me sono tutti in "crisi", ma la tensione del viper12a è traslata di circa 120 V in alto rispetto all' altro

Comunque, ripeto, ho usato solo il tester...e la piastra è collegata senza ventole, perciò i valori delle varie tensioni e ripple possono essere anche diversi in fase di funzionamento

Mahh...ci penserò, perché ovviamente un motivo c'è perché funziona, c'è solo da capire il tragitto della corrente #-o
Avatar utente
Foto UtentePixy
559 2 7
Expert EY
Expert EY
 
Messaggi: 478
Iscritto il: 20 nov 2012, 20:14

0
voti

[7] Re: Piastra induzione e Viper 22A

Messaggioda Foto Utentelelerelele » 4 lug 2017, 12:13

Pixy ha scritto:Comunque, ripeto, ho usato solo il tester..

magari la misura è falsata appunto da questo, solo che hai un diodo tra i due S il tester non li legge, ma la tensione di rete c'è tutta.

però la penso come Foto UtenteBrunoValente, non si capisce dove ci sia connessione tra la massa ed il meno dell'alimentazione di rete. C'è qualcosa che scappa.

saluti.
Avatar utente
Foto Utentelelerelele
4.899 3 7 9
Master
Master
 
Messaggi: 5505
Iscritto il: 8 giu 2011, 8:57
Località: Reggio Emilia

0
voti

[8] Re: Piastra induzione e Viper 22A

Messaggioda Foto UtenteMariX » 5 lug 2017, 8:25

Buongiorno Foto UtentePixy,

ma le tensioni sul Viper 12A le hai misurate a vuoto oppure con la ventola in funzione?

Visto che ai capi del condensatore elettrolitico di ingresso del Viper 12A ci sono 320Vdc (se non ho capito male), significa che da qualche parte la corrente si deve richiudere.
Non è che forse da qualche parte del circuito, collegato tra quella che hai definito come "massa" (leggi Viper 12A - Source) e il negativo del ponte raddrizzatore c'è un condensatore (reattanza capacitiva)?

Ciao
MariX
Avatar utente
Foto UtenteMariX
658 4
Frequentatore
Frequentatore
 
Messaggi: 171
Iscritto il: 14 dic 2016, 23:37

0
voti

[9] Re: Piastra induzione e Viper 22A

Messaggioda Foto UtenteBrunoValente » 5 lug 2017, 17:56

MariX ha scritto:...Non è che forse da qualche parte del circuito, collegato tra quella che hai definito come "massa" (leggi Viper 12A - Source) e il negativo del ponte raddrizzatore c'è un condensatore (reattanza capacitiva)?

Per accendersi occorre che vi sia un percorso per la continua di alimentazione, un condensatore tra quei due punti non sarebbe utile.
Avatar utente
Foto UtenteBrunoValente
39,6k 7 11 13
G.Master EY
G.Master EY
 
Messaggi: 7796
Iscritto il: 8 mag 2007, 14:48

0
voti

[10] Re: Piastra induzione e Viper 22A

Messaggioda Foto UtenteMariX » 5 lug 2017, 19:13

Verissimo :!:
Sarà stato che nel tentativo di trovare il percorso della corrente il cervello mi è andato in overload ed è scattato il magnetotermico....
Chiedo venia. :oops:
MariX
Avatar utente
Foto UtenteMariX
658 4
Frequentatore
Frequentatore
 
Messaggi: 171
Iscritto il: 14 dic 2016, 23:37

Prossimo

Torna a Elettronica generale

Chi c’è in linea

Visitano il forum: Nessuno e 253 ospiti