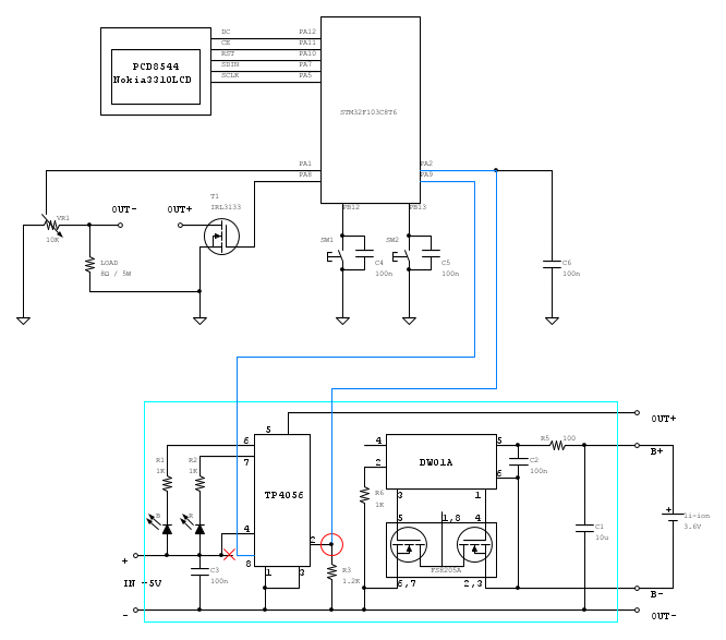
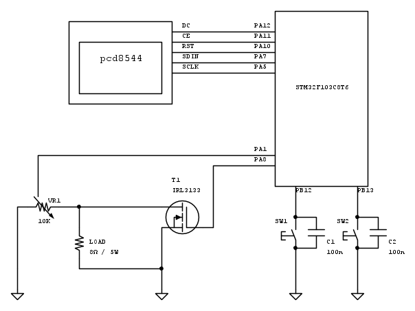
Trovandomi fra le mani diverse pile al li-ion recuperate da vecchi pacchi batteria, ho deciso di realizzare un tester di capacità.
A dirla tutta ero partito anche con l'intenzione di inserire nel progetto un TP4056 per poter anche caricare la batteria.
Inoltre volevo poter collegare il micro al PC per visualizzare la curva di scarica. Per questi motivi sono presenti anche dei bottoni con un menu di selezione.
Al momento è pronta solo la parte di scarica.
Ho usato RTX, anche se non era poi necessario un SO per un progetto così semplice. Ma in questo modo sarà piu facile aggiungere funzionalità.
Modificando alcuni parametri nel firmware è possibile utilizzarlo con altri tipi di batterie.
Condivido magari a qualcuno interessa.
https://drive.google.com/open?id=1ZdRrn ... 6yGimCO0bH
Semplice Battery Tester con STM32 (modulino cinese).
Moderatore:
Paolino
21 messaggi
• Pagina 1 di 3 • 1, 2, 3
0
voti
Mi trovavo disponibile solo una resistenza 8 ohm 50w... si scalda appena.
Nello schema manca la batteria... appena posso lo correggo.
Nello schema manca la batteria... appena posso lo correggo.
1
voti
5W o 50?
Comunque scalda poco, ma con 8 Ohm dreni correnti basse, mentre un battery tester dovrebbe scaricarle a correnti consistenti, es C/2 o C o addirittura 2C...
Comunque scalda poco, ma con 8 Ohm dreni correnti basse, mentre un battery tester dovrebbe scaricarle a correnti consistenti, es C/2 o C o addirittura 2C...
1
voti
Hai ragione. Dovrei avere qualche altra resistenza da qualche parte. Vedo che posso fare.
2
voti
qui avevo descritto i miei "scariccatori" analogici
viewtopic.php?t=55009
poi tra i miei articoli trovi 2 test sulle LiFeYPO4 da trazione e due sulle NiMH
http://www.electroyou.it/richiurci/wiki ... i-articoli
viewtopic.php?t=55009
poi tra i miei articoli trovi 2 test sulle LiFeYPO4 da trazione e due sulle NiMH
http://www.electroyou.it/richiurci/wiki ... i-articoli
1
voti
Sì avevo già letto i tuoi articoli. Poi mi leggo con calma anche i post 
0
voti
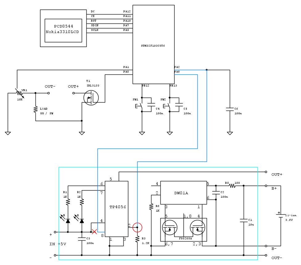
sistemato lo schema:
1
voti
Purtroppo non riesco a trovare le resistenze per il carico. E' che sono molto disordinato. Prima o poi escono fuori...
Nel frattempo mi sono dedicato alla parte di ricarica della li-ion modificando un modulo TP4056.
Ho modificato anche il Firmware e sembra tutto funzioni, anche se dovrei ancora testarlo bene.
Condivido l'aggiornamento:
Firmware :
https://drive.google.com/open?id=1ZdRrn ... 6yGimCO0bH
Nel frattempo mi sono dedicato alla parte di ricarica della li-ion modificando un modulo TP4056.
Ho modificato anche il Firmware e sembra tutto funzioni, anche se dovrei ancora testarlo bene.
Condivido l'aggiornamento:
Firmware :
https://drive.google.com/open?id=1ZdRrn ... 6yGimCO0bH
21 messaggi
• Pagina 1 di 3 • 1, 2, 3
Torna a Realizzazioni, interfacciamento e nozioni generali.
Chi c’è in linea
Visitano il forum: Nessuno e 9 ospiti

Elettrotecnica e non solo (admin)
Un gatto tra gli elettroni (IsidoroKZ)
Esperienza e simulazioni (g.schgor)
Moleskine di un idraulico (RenzoDF)
Il Blog di ElectroYou (webmaster)
Idee microcontrollate (TardoFreak)
PICcoli grandi PICMicro (Paolino)
Il blog elettrico di carloc (carloc)
DirtEYblooog (dirtydeeds)
Di tutto... un po' (jordan20)
AK47 (lillo)
Esperienze elettroniche (marco438)
Telecomunicazioni musicali (clavicordo)
Automazione ed Elettronica (gustavo)
Direttive per la sicurezza (ErnestoCappelletti)
EYnfo dall'Alaska (mir)
Apriamo il quadro! (attilio)
H7-25 (asdf)
Passione Elettrica (massimob)
Elettroni a spasso (guidob)
Bloguerra (guerra)







