Buonasera a tutti! Sono un semplice hobbista che ha giocherellato per anni con le valvole termoioniche. Recentemente ho iniziato ad approfondire lo studio della materia e inevitabilmente sono finito a trafficare con i primi circuiti integrati. In questi giorni sono incappato in un problema (forse banale, forse inesistente) con questo RC4136N (un integrato contenente 4 OA nello stesso involucro) che vorrei utilizzare per creare un preamplificatore phono. Seguendo alcuni tutorial mi ono preso la briga di capire come funziona un OA, quindi mi sono montato su breadbord un generatore di segnale di prova utilizzando un NE555 in configurazione astabile. Sto quindi utilizzando un onda quadra di ampiezza pari a 800mVpp per fare i primi esperimenti, ma non sono riuscito a realizzare nemmeno uno dei tre classici circuiti che si trovano un po' dappertutto (amplificatore invertente; non invertente; unitario). La cosa più strana che ho notato è che, lasciando l'ingrasso (-; pin 1) completamente scollegato, se riferisco a massa l'ingresso (+; pin2) dell'operazionale con una resistenza da 220 Ohm e applico il segnale di prova allo stesso ingresso, allora ottengo sull'uscita un segnale amplificato ma invertito rispetto all'intesso (se ho capito bene dovrebbe invece comparire un segnale di identica fase). Cosa mi sfugge?
Potrebbe trattarsi di un difetto dell'integrato?
Grazie in anticipo a chi vorrà aiutarmi :)
Problema con integrato RC4136N
Moderatori:
carloc,
g.schgor,
BrunoValente,
IsidoroKZ
0
voti
Damn87 ha scritto: ...non sono riuscito a realizzare nemmeno uno dei tre classici circuiti che si trovano un po' dappertutto (amplificatore invertente; non invertente; unitario)...
In che senso non ci sei riuscito ? Quali problemi hai riscontrato ? Dovresti almeno postare (correttamente con FidoCadJ, secondo le regole del forum o al limite (ma solo inizialmente) linkando gli schemi che hai provato a assemblare) gli schemi coi valori dei componenti usati, indicando se hai usato alimentazione singola o duale, i valori etc.; un consiglio che ti posso dare è di provare prima ad amplificare tensioni continue che non segnali alternati...
Beh, sicuramente non puoi usare l'operazionale senza retroazionarlo... lasciando l'ingresso invertente appeso (flottante) l'operazionale ha un guadagno di tensione idealmente infinito e in tale modo violi un po' di cosette che te lo mandano a "funzionare" completamente fuori specifiche;Damn87 ha scritto: ...La cosa più strana che ho notato è che, lasciando l'ingrasso (-; pin 1) completamente scollegato, se riferisco a massa l'ingresso (+; pin2) dell'operazionale con una resistenza da 220 Ohm e applico il segnale di prova allo stesso ingresso, allora ottengo sull'uscita un segnale amplificato ma invertito rispetto all'intesso (se ho capito bene dovrebbe invece comparire un segnale di identica fase). Cosa mi sfugge?...
a naso direi che quello che hai osservato sia proprio una inversione di fase (phase reversal) dovuta a ciò.
P.s. Ohm è il cognome del fisico, l'unità di misura si scrive con l'iniziale minuscola...
"Non farei mai parte di un club che accettasse la mia iscrizione" (G. Marx)
-

claudiocedrone
21,3k 4 7 9 - Master EY

- Messaggi: 15302
- Iscritto il: 18 gen 2012, 13:36
0
voti
"Non farei mai parte di un club che accettasse la mia iscrizione" (G. Marx)
-

claudiocedrone
21,3k 4 7 9 - Master EY

- Messaggi: 15302
- Iscritto il: 18 gen 2012, 13:36
0
voti
Innanzi tutto grazie per la risposta. Mi scuso se ho scritto di getto e non sono stato abbastanza chiaro, provo ad allegare uno schema secondo regolamento di un circuito che non sta funzionando come dovrebbe. Come vedete sto riportando il segnale in uscita (pin 3) sull'ingresso invertente (pin 1) dell opamp, tuttavia ottengo un amplificazione maggiore di uno e un segnale con fase ribaltata rispetto all'ingresso. Gli altri pin dell opamp sono tutti flottanti, tranne ovviamente quelli di alimentazione.
PS, sto alimentando tutto a 12V con lo steso alimentatore, sia NE555 che mi genera il segnale di prova che RC4136N.
PS, sto alimentando tutto a 12V con lo steso alimentatore, sia NE555 che mi genera il segnale di prova che RC4136N.
0
voti
Allora: lo schema disegnato con FidoCadJ non devi postarlo comme immagine ma devi copiarne il sorgente e incollarlo tra i tag che compaiono cliccando sul pulsante virtuale "fcd" che trovi tra gli altri subito sopra lo spazio per scrivere il post; da tastiera: ctrl+A e ctrl+C in FidoCadJ e poi ctrl+V dopo posizionato il cursore tra i tag (è il modo più immediato) e ciò al fine di permettere all'occorrenza a chiunque di prelevare il sorgente, apportare modifiche e postarlo nuovamente senza doverlo ridisegnare da capo, il che è il motivo principale per cui il regolamento del forum ne impone l'uso (ti valga per la prossima
);
tornando al problema è davvero curioso che la classica configurazione a inseguitore di tensione in realtà ti inverta la fase e introduca un guadagno di 15 volte... se stai usando una breadboard controlla che il collegamento tra uscita e ingresso invertente sia realmente efficiente (con le breadboard i falsi contatti possono essere all'ordine del giorno); come lo stai alimentando, tensione singola o duale ? Valore della alimentazione ? Ti avevo chiesto di specificarlo negli schemi, se cerchi nelle librerie di FidoCadJ c'è anche il simbolo dell'opamp con i terminali di alimentazione...
Hai messo un condensatorino (due se con alimentazione duale) da p. es. 100 nF vicinissimo all'integrato tra terminale(/i) di alimentazione e riferimento ? Tale condensatore, il cui valore non è critico (generalmente tra i 10 nF e i 100 nF bene o male tutto fa brodo e anche puoi metterlo sia plastico che ceramico) di bypass sulla alimentazione spesso non è indicato sugli schemi perché si considera implicito che venga messo (ma per chi non è pratico di opamp... ) tuttavia è essenziale poiché dato l'elevatissimo guadagno del dispositivo con la sua assenza o un posizionamento lontano dai terminali l'opamp può facilmente autooscillare; altra cosa foriera di malfunzionamenti è il lasciare flottanti i terminali degli operazionali inutilizzati negli integrati operazionali multipli e a tal proposito leggi questo;
parzialmente off topic, visto che stai "lavorando in alternata" potresti per curiosità provare a disaccoppiare in continua ingresso e uscita dell'opamp (condensatore in serie) per vedere di nascosto l'effetto che fa
Altro per il momento non mi viene in mente (considera che tu sei un hobbista e io nemmeno più quello
)

tornando al problema è davvero curioso che la classica configurazione a inseguitore di tensione in realtà ti inverta la fase e introduca un guadagno di 15 volte... se stai usando una breadboard controlla che il collegamento tra uscita e ingresso invertente sia realmente efficiente (con le breadboard i falsi contatti possono essere all'ordine del giorno); come lo stai alimentando, tensione singola o duale ? Valore della alimentazione ? Ti avevo chiesto di specificarlo negli schemi, se cerchi nelle librerie di FidoCadJ c'è anche il simbolo dell'opamp con i terminali di alimentazione...
Hai messo un condensatorino (due se con alimentazione duale) da p. es. 100 nF vicinissimo all'integrato tra terminale(/i) di alimentazione e riferimento ? Tale condensatore, il cui valore non è critico (generalmente tra i 10 nF e i 100 nF bene o male tutto fa brodo e anche puoi metterlo sia plastico che ceramico) di bypass sulla alimentazione spesso non è indicato sugli schemi perché si considera implicito che venga messo (ma per chi non è pratico di opamp... ) tuttavia è essenziale poiché dato l'elevatissimo guadagno del dispositivo con la sua assenza o un posizionamento lontano dai terminali l'opamp può facilmente autooscillare; altra cosa foriera di malfunzionamenti è il lasciare flottanti i terminali degli operazionali inutilizzati negli integrati operazionali multipli e a tal proposito leggi questo;
parzialmente off topic, visto che stai "lavorando in alternata" potresti per curiosità provare a disaccoppiare in continua ingresso e uscita dell'opamp (condensatore in serie) per vedere di nascosto l'effetto che fa
Altro per il momento non mi viene in mente (considera che tu sei un hobbista e io nemmeno più quello

"Non farei mai parte di un club che accettasse la mia iscrizione" (G. Marx)
-

claudiocedrone
21,3k 4 7 9 - Master EY

- Messaggi: 15302
- Iscritto il: 18 gen 2012, 13:36
0
voti
Damn87 ha scritto: ...tuttavia ottengo un amplificazione maggiore di uno e un segnale con fase ribaltata rispetto all'ingresso.
PS, sto alimentando tutto a 12V con lo steso alimentatore,
Ammesso che il circuito sia correttamente montato, potresti stare violando le limitazioni di tensione di modo comune sull'ingresso. Posta il sorgente FidoCadJ dello schema e ti mostro una semplice modifica per verificare se è quella la ragione. Poi bisognerà anche prendersi cura degli ingressi lasciati aperti, come dice
Stai usando un oscilloscopio?
Per usare proficuamente un simulatore, bisogna sapere molta più elettronica di lui
Plug it in - it works better!
Il 555 sta all'elettronica come Arduino all'informatica! (entrambi loro malgrado)
Se volete risposte rispondete a tutte le mie domande
Plug it in - it works better!
Il 555 sta all'elettronica come Arduino all'informatica! (entrambi loro malgrado)
Se volete risposte rispondete a tutte le mie domande
0
voti
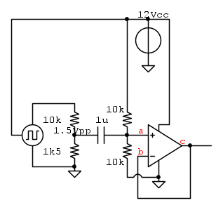
Buongiorno a tutti! Dunque, la situazione attuale è quella indicata nello schema seguente:
Posso escludere problemi dovuti a errori di montaggio o falsi contatti, l'alimentazione è singola a 12V. Se sostituisco il collegamento di feedback con un condensatore non cambia praticamente niente (in realtà non cambia quasi nulla anche semplicemente disconnettendo la rete di feedback, osservo solo un incremento del segnale di uscita di circa 100mV).
PS grazie per l'interessamento, siete gentilissimi
Posso escludere problemi dovuti a errori di montaggio o falsi contatti, l'alimentazione è singola a 12V. Se sostituisco il collegamento di feedback con un condensatore non cambia praticamente niente (in realtà non cambia quasi nulla anche semplicemente disconnettendo la rete di feedback, osservo solo un incremento del segnale di uscita di circa 100mV).
PS grazie per l'interessamento, siete gentilissimi
0
voti
Misura con un voltmetro le tensioni nei punti a, b , c (senza segnale in ingresso - condensatore da 1 u scollegato)
Ricollega il condensatore e posta una foto del segnale sull'ingresso + (punto a) e all'uscita (punto c) visti all'oscilloscopio
Con 12 V di alimentazione le tensioni in ingresso (+ e -) all'Op-Amp devono stare tra +3 e +9 V affiche' l'Op-Amp funzioni "correttamente"
Ricollega il condensatore e posta una foto del segnale sull'ingresso + (punto a) e all'uscita (punto c) visti all'oscilloscopio
Con 12 V di alimentazione le tensioni in ingresso (+ e -) all'Op-Amp devono stare tra +3 e +9 V affiche' l'Op-Amp funzioni "correttamente"
1
voti
Aggiungi una resistenza come indicato in questo schema
e vedi che cosa capita.
(e ricorda che in elettronica l'oscilloscopio va sempre usato in accoppiamento DC, a meno che non ci siano delle ragioni particolari per accoppiarlo in AC!)
e vedi che cosa capita.
(e ricorda che in elettronica l'oscilloscopio va sempre usato in accoppiamento DC, a meno che non ci siano delle ragioni particolari per accoppiarlo in AC!)
Per usare proficuamente un simulatore, bisogna sapere molta più elettronica di lui
Plug it in - it works better!
Il 555 sta all'elettronica come Arduino all'informatica! (entrambi loro malgrado)
Se volete risposte rispondete a tutte le mie domande
Plug it in - it works better!
Il 555 sta all'elettronica come Arduino all'informatica! (entrambi loro malgrado)
Se volete risposte rispondete a tutte le mie domande
Chi c’è in linea
Visitano il forum: Nessuno e 57 ospiti

Elettrotecnica e non solo (admin)
Un gatto tra gli elettroni (IsidoroKZ)
Esperienza e simulazioni (g.schgor)
Moleskine di un idraulico (RenzoDF)
Il Blog di ElectroYou (webmaster)
Idee microcontrollate (TardoFreak)
PICcoli grandi PICMicro (Paolino)
Il blog elettrico di carloc (carloc)
DirtEYblooog (dirtydeeds)
Di tutto... un po' (jordan20)
AK47 (lillo)
Esperienze elettroniche (marco438)
Telecomunicazioni musicali (clavicordo)
Automazione ed Elettronica (gustavo)
Direttive per la sicurezza (ErnestoCappelletti)
EYnfo dall'Alaska (mir)
Apriamo il quadro! (attilio)
H7-25 (asdf)
Passione Elettrica (massimob)
Elettroni a spasso (guidob)
Bloguerra (guerra)






