Cos'è ElectroYou | Login Iscriviti

ElectroYou - la comunità dei professionisti del mondo elettrico

Problema con integrato RC4136N

Elettronica lineare e digitale: didattica ed applicazioni

Moderatori: Foto Utentecarloc, Foto Utenteg.schgor, Foto UtenteBrunoValente, Foto UtenteIsidoroKZ

0
voti

[31] Re: Problema con integrato RC4136N

Messaggioda Foto UtenteIsidoroKZ » 16 giu 2019, 1:15

Damn87 ha scritto:@IsidoroKZ: Scollegando la R da 10 k Vp (pin 2) è uguale a 3.88V, Vm (pin 1) è uguale a 3.88V, Vu (pin 3) è uguale a 3.88V.


Bene, l'operazionale funziona.

Adesso collega di nuovo la resistenza da 10kohm al 555 e guarda le tensioni su Vm, Vp e Vu.
Per usare proficuamente un simulatore, bisogna sapere molta più elettronica di lui
Plug it in - it works better!
Il 555 sta all'elettronica come Arduino all'informatica! (entrambi loro malgrado)
Se volete risposte rispondete a tutte le mie domande
Avatar utente
Foto UtenteIsidoroKZ
121,2k 1 3 8
G.Master EY
G.Master EY
 
Messaggi: 21059
Iscritto il: 17 ott 2009, 0:00

1
voti

[32] Re: Problema con integrato RC4136N

Messaggioda Foto Utenteclaudiocedrone » 16 giu 2019, 2:26

Damn87 ha scritto: ...per realizzare un amplificatore non invertente, mi sembra di aver capito che basti sostituire il collegamento di feedback con una resistenza. Con una R da 10k dovrei già ottenere un amplificazione pari a 2, giusto?...

Rispetto a quale schema ?
Se intendi quello che penso no, non è giusto... l'operazionale chiuso in retroazione, in condizioni di linearità (che sono quelle che peraltro servono per l'amplificazione di segnali audio p. es.) lavora facendo in modo che la tensione di uscita vari per mantenere allo stesso potenziale entrambi gli ingressi (invertente e non invertente); ora guarda i seguenti tre schemi:lo schema A è il classico inseguitore di tensione, lo schema B è esattamente identico allo schema A (solo che il collegamento di feedback è un pochino a zigzag :mrgreen: ), nello schema C il pezzettino di feedback a zigzag introduce una resistenza di 10 kiloohm; ora ragionando in termini di tensioni ti pare che cambi qualcosa ? Trovi qualche motivo nello schema C per cui il suo guadagno di tensione sia diverso da quello degli schemi A e B che è unitario ?
"Non farei mai parte di un club che accettasse la mia iscrizione" (G. Marx)
Avatar utente
Foto Utenteclaudiocedrone
21,3k 4 7 9
Master EY
Master EY
 
Messaggi: 15302
Iscritto il: 18 gen 2012, 13:36

0
voti

[33] Re: Problema con integrato RC4136N

Messaggioda Foto UtenteDamn87 » 16 giu 2019, 12:31

@IsidoroKZ: ok, domani farò anche questa prova e ti dirò cosa succede.

@Claudiocedrone: sto già leggendo il materiale che mi hai linkato, ma credo mi ci vorranno settimane per internalizzare tutto. Comunque ho capito dove vuoi arrivare. Nel terzo esempio che hai postato non si avrà comunque amplificazione perché l'impedenza di ingresso dell'opamp è nell'ordine dei megaohm, quindi, di fatto, si continuerebbe a retroazionare il sistema con un segnale identico a quello di uscita. Il discorso sarebbe diverso introducendo un'altra resistenza da 10k tra ingresso invertente e massa però, giusto?
Avatar utente
Foto UtenteDamn87
73 2 7
Frequentatore
Frequentatore
 
Messaggi: 207
Iscritto il: 12 giu 2019, 1:57

0
voti

[34] Re: Problema con integrato RC4136N

Messaggioda Foto Utenteted » 16 giu 2019, 18:20

Non credo sia chiaro il collegamento che fai tra Impedenza dell'operazionale e retroazione. Riesci a fare un controesempio per esplicitare meglio cosa vuoi dire?

Quello che chiami "massa" in realtà si chiama la tensione di riferimento (quello che assumi 0V), o ground (GND)
Avatar utente
Foto Utenteted
10 1
 
Messaggi: 8
Iscritto il: 30 mag 2019, 16:07

0
voti

[35] Re: Problema con integrato RC4136N

Messaggioda Foto Utenteclaudiocedrone » 17 giu 2019, 2:59

:-) Bene, corretto quello che dice Foto Utenteted riguardo chiamare correttamente riferimento (o ground) ciò che Foto UtenteDamn87 ha nominato "massa" (e a proposito ecco un altro bell'articolo al riguardo per chiarirsi le idee);
però anche Foto UtenteDamn87 pare aver più o meno capito l'antifona...
idealmente si dice che la resistenza di ingresso dell'opamp è infinita e quindi i suoi ingressi non assorbono corrente, ora grazie a tale fatto si ha come conseguenza che per fissare il guadagno di tensione dell'opamp è sufficiente applicare una partizione resistiva* alla retroazione negativa; relativamente alla configurazione
non invertente
avremo che il guadagno di tensione risulterà pari a \frac{R_f}{R}+1 in quanto applicando una tensione al morsetto non invertente e dovendo l'uscita variare il proprio potenziale per portare al medesimo potenziale il morsetto invertente, l'opamp guadagnerà in tensione di una quantità pari al rapporto di partizione del partitore più una ulteriore volta... (sperando essermi espresso in modo comprensibile e soprattutto che gli elettronici non mi bastonino per la trattazione ben poco rigorosa #-o ...).

* Questa è una delle rare volte in cui un partitore resistivo si comporta in modo praticamente ideale in quanto si preleva una tensione dal nodo di partizione senza assorbire corrente...
"Non farei mai parte di un club che accettasse la mia iscrizione" (G. Marx)
Avatar utente
Foto Utenteclaudiocedrone
21,3k 4 7 9
Master EY
Master EY
 
Messaggi: 15302
Iscritto il: 18 gen 2012, 13:36

2
voti

[36] Re: Problema con integrato RC4136N

Messaggioda Foto Utenteted » 17 giu 2019, 6:58

claudiocedrone ha scritto:idealmente si dice che la resistenza di ingresso dell'opamp è infinita e quindi i suoi ingressi non assorbono corrente


Mi sembra di averla già letta da qualche parte, purtroppo è un'implicazione sbagliata.

L'impedenza di ingresso di un operazionale ideale deve essere grande (e la sua impedenza di uscita piccola), perché questo permette di poter distinguere comodamente i classici due blocchi A e \beta, in cui A è con ottima approssimazione il guadagno dell'operazionale, e \beta il partitore resistivo che riporta al morsetto "-" una parte dell'uscita. Senza quell'assunzione i due blocchi comincerebbero a "mescolarsi" e il guadagno d'anello non sarebbe massimizzato il più possibile.

La corrente assorbita è trascurabile per un altro motivo: quando il guadagno d'anello \beta A è grande, questo tiene la tensione differenziale in ingresso all'operazionale praticamente nulla. Se un'impedenza (quella di ingresso dell'operazionale) ha tensione quasi nulla ai suoi capi, va da sè che anche la sua corrente è quasi nulla.
In altri termini, finché il guadagno d'anello è grande, la tensione differenziale è quasi nulla e la corrente assorbita lo è di conseguenza.

Per fare le cose semplici, quando l'operazionale è retroazionato prenderei per vero che v+ = v- (che in bassa frequenza e con sole resistenze, è una condizione sempre verificata) e che i+ = i- = 0, e farei l'analisi circuitale di conseguenza.

Spero di essere riuscito a fare abbastanza confusione :lol:
Avatar utente
Foto Utenteted
10 1
 
Messaggi: 8
Iscritto il: 30 mag 2019, 16:07

0
voti

[37] Re: Problema con integrato RC4136N

Messaggioda Foto UtenteDamn87 » 17 giu 2019, 18:42

@IsidoroKZ: La tensione continua sui 3 terminali è di 4.05V. Comunque il circuito funziona perfettamente, come aveva previsto elfo :D

@Claudiocedrone: Direi che ci siamo perfettamente capiti. Adesso, per fissare le idee, proverò a ottenere un amplificazione maggiore di 1 prelevando il feedback da un partitore resistivo.

@ted: Ti confesso che faccio un po' di fatica a seguirti. Dammi il tempo di rileggere un po' di volte quello che hai scritto, come dicevo mi trovo ai primi approcci con l'elettronica.

Ringrazio tutti infinitamente per la disponibilità a insegnami qualcosa :D
Avatar utente
Foto UtenteDamn87
73 2 7
Frequentatore
Frequentatore
 
Messaggi: 207
Iscritto il: 12 giu 2019, 1:57

0
voti

[38] Re: Problema con integrato RC4136N

Messaggioda Foto UtenteIsidoroKZ » 17 giu 2019, 22:28

Damn87 ha scritto:@IsidoroKZ: La tensione continua sui 3 terminali è di 4.05V. Comunque il circuito funziona perfettamente, come aveva previsto elfo


Sembra che abbia misurato una tensione in continua quando è presente anche un segnale alternato, e la cosa non ha molto senso. Nel tuo messaggio [13] dicevi che il circuito non funzionava, rimaneva con l'uscita alta. Adesso invece funziona?

Comunque stavi violando i limiti di tensione di ingresso di modo comune.
Per usare proficuamente un simulatore, bisogna sapere molta più elettronica di lui
Plug it in - it works better!
Il 555 sta all'elettronica come Arduino all'informatica! (entrambi loro malgrado)
Se volete risposte rispondete a tutte le mie domande
Avatar utente
Foto UtenteIsidoroKZ
121,2k 1 3 8
G.Master EY
G.Master EY
 
Messaggi: 21059
Iscritto il: 17 ott 2009, 0:00

0
voti

[39] Re: Problema con integrato RC4136N

Messaggioda Foto UtenteDamn87 » 17 giu 2019, 23:06

Sembra che abbia misurato una tensione in continua quando è presente anche un segnale alternato, e la cosa non ha molto senso.


In effetti è quello che ho fatto. Per misurare le tensioni senza la componente alternata dovrei ancora una volta scollegare qualcosa.

Nel tuo messaggio [13] dicevi che il circuito non funzionava, rimaneva con l'uscita alta. Adesso invece funziona?


Esattamente, l'unica spiegazione che mi viene in mente è che ci fosse un falso contatto con la resistenza da 3k3.

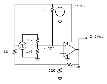
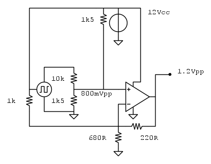
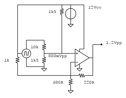
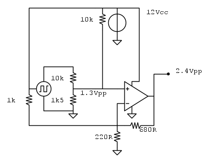
Comunque sto continuando a mettere in pratica i vostri insegnamenti e ho realizzato altri circuiti di test: innanzi tutto ho provato ad ottenere un amplificazione maggiore di uno modificando così lo schema:


In effetti il circuito funziona, tuttavia se provo ad aumentare il feedback in questo modo, ottengo un guadagno circa dimezzato rispetto a quello che mi aspetterei utilizzando la formula postata da Claudiocedrone (spannometricamente 2 invece di 4)
Avatar utente
Foto UtenteDamn87
73 2 7
Frequentatore
Frequentatore
 
Messaggi: 207
Iscritto il: 12 giu 2019, 1:57

0
voti

[40] Re: Problema con integrato RC4136N

Messaggioda Foto UtenteDamn87 » 19 giu 2019, 19:46

Buonasera a tutti!! Dopo aver studiato un po' del materiale che mi avete indicato sono riuscito a far funzionare l'opamp sia come buffer che come amplificatore (invertente e non). In sostanza, se ho capito bene, quando ci troviamo "in linearità" l'operazionale lavora con una differenza di potenziale tra i due ingressi di appena qualche microvolt. Questa ddp viene mantenuta bassissima dal feedback, mentre il segnale in uscita è misurabile grazie all'altissimo fattore di amplificazione dell'opamp. Tenendo conto di queste considerazioni e dei vostri suggerimenti ho iniziato a fare qualche altro esperimento in modo da avvicinarmi più possibile a quello che vorrei relaizzare (il pre phono, ricordate?). Ho quindi buttato giù un circuito buffer (A=1) che fosse in grado di lavorare con una sinusoide prelevata dall'uscita audio del PC. Ecco lo schema:


Incredibilmente le cose sembrano funzionare perfettamente (0.2mS/div; CH1=CH2=0.5V/div; il segnale di prova è la traccia in alto). A breve proverò a realizzare qualcosa che abbia un fattore di amplificazione almeno uguale a 2. Stay tuned.
Damiano
Allegati
WhatsApp Image 2019-06-19 at 19.30.21.jpeg
Avatar utente
Foto UtenteDamn87
73 2 7
Frequentatore
Frequentatore
 
Messaggi: 207
Iscritto il: 12 giu 2019, 1:57

PrecedenteProssimo

Torna a Elettronica generale

Chi c’è in linea

Visitano il forum: Google Adsense [Bot] e 81 ospiti