Buonasera a tutti,
avrei bisogno di una mano per realizzare un circuito che, qualche secondo dopo essere alimentato, generi un impulso inferiore a 0.5 secondi mediante un contatto pulito di un relè.
Potrei farlo con Arduino, ma sinceramente mi sembra sprecato per una cosa del genere.
Utilizzo
Ho in casa una strip led pilotata da un driver che fa sia da alimentatore che da dimmer: ha due morsetti dove sono collegati in parallelo tutti i pulsanti di comando, con una pressione breve (inferiore al mezzo secondo) la strip si accende e si spegne alternativamente, con una pressione prolungata si regola la luminosità.
Questo driver funziona bene, ma ha un difetto: in caso di interruzione della tensione di rete, al ripristino si accende la strip led alla massima luminosità, penso sia così per poter utilizzare il driver anche come alimentatore puro comandato a monte..
Nella mia zona le interruzioni dell'energia elettrica non sono infrequenti, così se non sono in casa mi rimane accesa la luce fino al rientro. Con questo circuito vorrei inviare, poco dopo il ripristino della tensione di rete, un impulso al driver per spegnere la strip. Il ritardo di qualche secondo consente l'inizializzazione del driver e quindi che l'impulso non vada a vuoto.
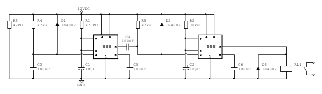
Schema
Non sono pratico nella progettazione elettronica, pensavo di utilizzare due 555, il primo che si attivi appena viene alimentato il circuito ed effettui il primo ritardo (di circa 5s) pilotando il secondo 555 deputato a generare l'impulso breve (di circa 300ms) da inviare al driver.
Ho cercato un po' nel sito ed in rete, ho provato a buttare giù questa soluzione, ma ho bisogno di voi esperti per darmi delle dritte e capire se può funzionare:
Grazie a tutti
Generazione di un impulso ritardato
Moderatori:
carloc,
g.schgor,
BrunoValente,
IsidoroKZ
15 messaggi
• Pagina 1 di 2 • 1, 2
0
voti
Grazie per la risposta.
Purtroppo non ho esperienza nell'uso dei micro, se non di Arduino e questa volta volevo evitare di scrivere software (anche se poche righe come in questo caso) ed usare componenti "stupidi", che tra l'altro dovrei avere già nel cassetto
Purtroppo non ho esperienza nell'uso dei micro, se non di Arduino e questa volta volevo evitare di scrivere software (anche se poche righe come in questo caso) ed usare componenti "stupidi", che tra l'altro dovrei avere già nel cassetto
2
voti
Ciao
nicsergio, benvenuto.
Il tuo circuito prende spunto da quello di Fig.14 a pag.11 di questo datasheet, che serve a generare impulsi in sequenza di varie durate a partire da un segnale di trigger sul piedino 2 del primo integrato.
Il circuito del datasheet funziona, il tuo credo possa presentare qualche problema: in quello del datasheet la sequenza ha inizio quando il segnale di trigger porta a 0V la tensione del piedino 2 del primo integrato e questo deve avvenire con la tensione di alimentazione già presente, nel tuo invece il segnale di trigger arriva in concomitanza con l'accensione del circuito e per questo credo possa presentarsi qualche problema.
In pratica credo che all'accensione del circuito il relè possa eccitarsi subito, senza ritardo, questo potrebbe accadere per colpa di C5 che all'accensione, essendo scarico, terrebbe resettato per un tempuscolo il flip-flop del primo integrato e quindi, durante quel tempuscolo, l'uscita del primo integrato sarebbe bassa e attraverso C4 si genererebbe un impulso basso sul piedino 2 del secondo integrato che farebbe ecciterebbe il relè.
Se questo problema dovesse presentarsi si potrebbe provare a togliere C5 ma temo comunque che il funzionamento possa non essere affidabile.
Il tuo circuito prende spunto da quello di Fig.14 a pag.11 di questo datasheet, che serve a generare impulsi in sequenza di varie durate a partire da un segnale di trigger sul piedino 2 del primo integrato.
Il circuito del datasheet funziona, il tuo credo possa presentare qualche problema: in quello del datasheet la sequenza ha inizio quando il segnale di trigger porta a 0V la tensione del piedino 2 del primo integrato e questo deve avvenire con la tensione di alimentazione già presente, nel tuo invece il segnale di trigger arriva in concomitanza con l'accensione del circuito e per questo credo possa presentarsi qualche problema.
In pratica credo che all'accensione del circuito il relè possa eccitarsi subito, senza ritardo, questo potrebbe accadere per colpa di C5 che all'accensione, essendo scarico, terrebbe resettato per un tempuscolo il flip-flop del primo integrato e quindi, durante quel tempuscolo, l'uscita del primo integrato sarebbe bassa e attraverso C4 si genererebbe un impulso basso sul piedino 2 del secondo integrato che farebbe ecciterebbe il relè.
Se questo problema dovesse presentarsi si potrebbe provare a togliere C5 ma temo comunque che il funzionamento possa non essere affidabile.
-

BrunoValente
39,6k 7 11 13 - G.Master EY

- Messaggi: 7796
- Iscritto il: 8 mag 2007, 14:48
0
voti
0
voti
Temo non sia semplice trovare una soluzione che garantisca sempre il medesimo stato ad ogni alimentazione "da zero"... forse occorre piuttosto qualcosa che resti continuamente alimentato con una batteria in tampone p. es. 
"Non farei mai parte di un club che accettasse la mia iscrizione" (G. Marx)
-

claudiocedrone
21,3k 4 7 9 - Master EY

- Messaggi: 15302
- Iscritto il: 18 gen 2012, 13:36
0
voti
..se è così problematico, allora mi conviene davvero seguire il consiglio di
edgar, usando però un Arduino con hardware minimale, che conosco già..
in rete avrei trovato anche questo esempio:
https://electronics.stackexchange.com/questions/245753/generating-a-delayed-pulse-with-one-555-timer-upon-powering-up-the-circuit
dove però penso di avere comunque problemi di affidabilità nell'incrociare correttamente le due coppie RC.
Grazie a tutti per l'aiuto
in rete avrei trovato anche questo esempio:
https://electronics.stackexchange.com/questions/245753/generating-a-delayed-pulse-with-one-555-timer-upon-powering-up-the-circuit
dove però penso di avere comunque problemi di affidabilità nell'incrociare correttamente le due coppie RC.
Grazie a tutti per l'aiuto
3
voti
Potresti provare con questo
Che utilizza due porte logiche NOT dell'integrato CD40106.
Il CD40106 all'interno ha sei NOT, non dimenticare di collegare i piedini di ingresso delle quattro porte non utilizzate al meno e di alimentare l'integrato tra i piedini 14 (+) e 7 (-) vedi datasheet
I valori di R1 e R2 determinano i due tempi ed, essendo l'impedenza di ingresso delle porte molto alta, possono essere scelti entro ampi margini, evitando valori inferiori a 10k per R2.
In genere quasi tutti i circuiti che si realizzano con il blasonato 555 si possono fare meglio e più semplicemente con il CD40106.
In ogni caso qualche incertezza resta: al ritorno della tensione dopo un blackout di una certa durata dovrebbe funzionare bene ma se il blackout durasse poco (buco di tensione) andresti incontro a qualche inconveniente: il primo condensatore potrebbe non scaricarsi completamente, non tanto per un difetto del circuito ma per colpa dell'alimentatore che probabilmente non sarà in grado di portare rapidamente a zero la tensione con cui alimenta il circuito, per cui i tuoi led potrebbero arrivare a spegnersi mentre invece il circuito no.
Che utilizza due porte logiche NOT dell'integrato CD40106.
Il CD40106 all'interno ha sei NOT, non dimenticare di collegare i piedini di ingresso delle quattro porte non utilizzate al meno e di alimentare l'integrato tra i piedini 14 (+) e 7 (-) vedi datasheet
I valori di R1 e R2 determinano i due tempi ed, essendo l'impedenza di ingresso delle porte molto alta, possono essere scelti entro ampi margini, evitando valori inferiori a 10k per R2.
In genere quasi tutti i circuiti che si realizzano con il blasonato 555 si possono fare meglio e più semplicemente con il CD40106.
In ogni caso qualche incertezza resta: al ritorno della tensione dopo un blackout di una certa durata dovrebbe funzionare bene ma se il blackout durasse poco (buco di tensione) andresti incontro a qualche inconveniente: il primo condensatore potrebbe non scaricarsi completamente, non tanto per un difetto del circuito ma per colpa dell'alimentatore che probabilmente non sarà in grado di portare rapidamente a zero la tensione con cui alimenta il circuito, per cui i tuoi led potrebbero arrivare a spegnersi mentre invece il circuito no.
-

BrunoValente
39,6k 7 11 13 - G.Master EY

- Messaggi: 7796
- Iscritto il: 8 mag 2007, 14:48
0
voti
nicsergio ha scritto:..se è così problematico, allora mi conviene davvero seguire il consiglio diedgar, usando però un Arduino con hardware minimale, che conosco già..
E' sparare col bazooka alla mosca ma con moduli arduino nano a 2 € spediti dalla Cina, a meno che uno li già abbia in casa, c'è poco da competere per i componenti discreti
0
voti
BrunoValente ha scritto:Potresti provare con questo...
certo che sei veramente una miniera di informazioni: grazie, adesso mi leggo il datasheet perché comunque voglio approfondire, per i buchi di tensioni brevi penso che avrei lo stesso problema anche con l'arduino, nel senso che l'alimentazione del circuito/micro/Arduino e quella della strip led non essendo la stessa potrebbero dare questo problema, ma nella mia zona sono più che altro le interruzioni per lavori /manutenzione, di solito si parla di 1-2ore.
edgar ha scritto:E' sparare col bazooka alla mosca...
ho controllato ed effettivamente sono circa a 1.5€
ringrazio nuovamente tutti, alla fine forse riesco a liberare un pin sul mio Arduino Master, nel caso lo faccio direttamente da lì, altrimenti vi aggiorno

15 messaggi
• Pagina 1 di 2 • 1, 2
Chi c’è in linea
Visitano il forum: Nessuno e 60 ospiti

Elettrotecnica e non solo (admin)
Un gatto tra gli elettroni (IsidoroKZ)
Esperienza e simulazioni (g.schgor)
Moleskine di un idraulico (RenzoDF)
Il Blog di ElectroYou (webmaster)
Idee microcontrollate (TardoFreak)
PICcoli grandi PICMicro (Paolino)
Il blog elettrico di carloc (carloc)
DirtEYblooog (dirtydeeds)
Di tutto... un po' (jordan20)
AK47 (lillo)
Esperienze elettroniche (marco438)
Telecomunicazioni musicali (clavicordo)
Automazione ed Elettronica (gustavo)
Direttive per la sicurezza (ErnestoCappelletti)
EYnfo dall'Alaska (mir)
Apriamo il quadro! (attilio)
H7-25 (asdf)
Passione Elettrica (massimob)
Elettroni a spasso (guidob)
Bloguerra (guerra)



