Cos'è ElectroYou | Login Iscriviti

ElectroYou - la comunità dei professionisti del mondo elettrico

7805 come generatore di corrente costante

Elettronica lineare e digitale: didattica ed applicazioni

Moderatori: Foto Utentecarloc, Foto Utenteg.schgor, Foto UtenteBrunoValente, Foto UtenteIsidoroKZ

0
voti

[11] Re: 7805 come generatore di corrente costante

Messaggioda Foto Utenteelfo » 20 gen 2020, 21:02

Andrea2000 ha scritto:lo schema che proponi arriva da qualche datasheet?

7.2 Funcional Block Diagram
http://www.ti.com/lit/ds/slvs044x/slvs044x.pdf
Andrea2000 ha scritto:b. il senso dell'ovale rosso, nel tuo ultimo intervento, significa che se mi aspetto sul carico una tensione di 10 kV allora dovrò fornire, in ingresso, tale tensione maggiorata di 7,5 volt?

Si.
Per il 7805 il costruttore da (Vin-Vout)min = 2.5 V per cui occorre maggiorare la tensione "richiesta" dal carico di

(Vin-Vout)min + Rref = 2.5 + 5 = 7.5 V
Avatar utente
Foto Utenteelfo
6.819 4 5 7
G.Master EY
G.Master EY
 
Messaggi: 2828
Iscritto il: 15 lug 2016, 13:27

0
voti

[12] Re: 7805 come generatore di corrente costante

Messaggioda Foto UtenteAndrea2000 » 20 gen 2020, 21:42

Credo di aver compreso e, per essere ancor più consapevole di questa soluzione circuitale, ho provato a montare il tutto su un simulatore.

7805_simula.png


La tensione ai capi di R1 rimane costante e pari a 5 volt. La corrente che in questo scorre (5 mA), addizionata a quella di quiescenza (4,47 mA) da luogo alla corrente in R2 di 9,47 mA. E, dato il valore di R2, alla tensione di 9,47 V ai suoi capi (come mostra il multimetro).
La tensione del generatore V1 (18 V) rispetta la condizione indicata da elfo.

Mentre, nel caso della prova successiva, dove la tensione impressa dal generatore (12 V) non rispetta più la condizione, il regolatore non riesce più a regolare: ovvero, la tensione ai capi di R1, che dovrebbe essere di 5 volt, risulta essere di 3,64 V.

7805_simula_2.png


Grazie, elfo, per la tua chiarezza e disponibilità.
:D
Avatar utente
Foto UtenteAndrea2000
210 3
New entry
New entry
 
Messaggi: 88
Iscritto il: 22 gen 2019, 11:44

0
voti

[13] Re: 7805 come generatore di corrente costante

Messaggioda Foto Utentedaniele1996 » 20 gen 2020, 23:35

Per quanto ne so io, i 780xx sono regolatori di tensione lineari (non di corrente), nel datasheet vene riportato tutto ciò che riguarda le caratteristiche elettriche del componente, nulla più nulla meno... Quando usi un regolatore di tensione lineare ottieni una tensione x con un possibile carico massimo y (corrente max circa 1A); andando oltre i valori riportati sul datasheet il componente riscalda per ovvie ragioni legate alla costruzione fisica del componente...

Per possibile carico massimo intendo che la corrente erogata dal regolatore dipende dal carico. Ad esempio se colleghi una resistenza di 50 ohm il carico assorbe 100mA se all'uscita colleghi una resistenza di 5 ohm, il carico assorbe 1A ( carico massimo del 7805 [5W])
Cosa totalmente differente sono i generatori/regolatori di corrente... I generatori/regolatori di corrente erogano una certa corrente x non curandosi della tensione presente ai capi del generatore, infatti nello schema del generatore generico northon abbiamo un generatore di corrente con in parallelo una resistenza Rn per associare una tensione x al generatore quindi la tensione di uscita Vo = R×Ig... Da auello che leggo il discorso risulta un po confusionario così come i circuiti da te riportati a mio parere risultano errati... Bisogna precisare che il polo com del regolatore va collegato a massa (quindi al polo negativo della batteria e del circuito)... In ogni caso un generatore di corrente ha un circuito non indifferente e difficilmente semplificabile in pochi componenti
Avatar utente
Foto Utentedaniele1996
610 3 8 11
Sostenitore
Sostenitore
 
Messaggi: 1554
Iscritto il: 29 ago 2011, 11:29

0
voti

[14] Re: 7805 come generatore di corrente costante

Messaggioda Foto UtentePietroBaima » 21 gen 2020, 10:27

Andrea2000 ha scritto:Credo di aver compreso e, per essere ancor più consapevole di questa soluzione circuitale, ho provato a montare il tutto su un simulatore.

Prova anche a mettere la resistenza di carico R2 in serie al generatore di tensione V2.
Vedrai che anche in quel caso hai una corrente costante :D

C'era un progetto su Elektor (mi pare) di tanti anni fa che utilizzava un 7805 per fare un oscillatore ad onda triangolare.
Se vuoi sbizzarrirti nel simulare prova a chiudere il generatore di corrente fatto col 7805 su di una capacità. (devi però dire al simulatore di non calcolare le condizioni iniziali)
Generatore codice per articoli:
nomi
Sul forum:
[pigreco]=π
[ohm]=Ω
[quadrato]=²
[cubo]=³
Avatar utente
Foto UtentePietroBaima
90,7k 7 12 13
G.Master EY
G.Master EY
 
Messaggi: 12206
Iscritto il: 12 ago 2012, 1:20
Località: Londra

0
voti

[15] Re: 7805 come generatore di corrente costante

Messaggioda Foto UtenteAndrea2000 » 21 gen 2020, 23:09

Prova anche a mettere la resistenza di carico R2 in serie al generatore di tensione V2.
Vedrai che anche in quel caso hai una corrente costante


Scusa Pietro, non ho capito che intendi per V2.
Avatar utente
Foto UtenteAndrea2000
210 3
New entry
New entry
 
Messaggi: 88
Iscritto il: 22 gen 2019, 11:44

0
voti

[16] Re: 7805 come generatore di corrente costante

Messaggioda Foto UtentePietroBaima » 22 gen 2020, 1:53

UPS, intendevo V1. sorry
Così:

Generatore codice per articoli:
nomi
Sul forum:
[pigreco]=π
[ohm]=Ω
[quadrato]=²
[cubo]=³
Avatar utente
Foto UtentePietroBaima
90,7k 7 12 13
G.Master EY
G.Master EY
 
Messaggi: 12206
Iscritto il: 12 ago 2012, 1:20
Località: Londra

0
voti

[17] Re: 7805 come generatore di corrente costante

Messaggioda Foto UtenteAndrea2000 » 25 gen 2020, 14:43

Ok Pietro, credo di aver compreso l'idea alla base del circuito da te proposto.

Quando ho un momento provo a fare la simulazione.

Grazie mille.
:-)
Avatar utente
Foto UtenteAndrea2000
210 3
New entry
New entry
 
Messaggi: 88
Iscritto il: 22 gen 2019, 11:44

2
voti

[18] Re: 7805 come generatore di corrente costante

Messaggioda Foto UtentePietroBaima » 25 gen 2020, 16:28

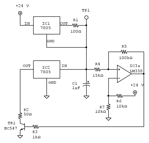
Prova a simulare questo circuito e a trovare che tensione c'è su TP1 (e perché) :D

Generatore codice per articoli:
nomi
Sul forum:
[pigreco]=π
[ohm]=Ω
[quadrato]=²
[cubo]=³
Avatar utente
Foto UtentePietroBaima
90,7k 7 12 13
G.Master EY
G.Master EY
 
Messaggi: 12206
Iscritto il: 12 ago 2012, 1:20
Località: Londra

3
voti

[19] Re: 7805 come generatore di corrente costante

Messaggioda Foto UtenteAndrea2000 » 2 feb 2020, 16:07

Nel poco tempo che la scuola mi lascia, ho provato a cercare di capire ma, purtroppo, senza fortuna (anche se, la fortuna, qua non c'entra)!

Pur riuscendo a comprendere la funzione svolta da ogni componente, non riesco a decifrare la funzione generale o, meglio, la tensione richiesta nel punto TP1.

Provo a fare un'analisi di ciò che riesco a comprendere dello schema proposto.

Per quanto concerne l'amplificatore operazionale osservo che questo svolge la funzione di comparatore con isteresi non invertente (o trigger di Schmitt): esso esegue il confronto tra una tensione costante, pari a 12 volt e fissata da un partitore di tensione, e la tensione presente sull'armatura positiva del condensatore elettrolitico C1.
L'uscita di tale comparatore può assumere solo due valori: la tensione di saturazione positiva o negativa dell'A.O..
Tale uscita è poi applicata alla base di un NPN, tramite un resistore di 1 kohm, che si porta in saturazione - con una tensione tra collettore e massa di circa 0,4 volt - o interdizione - con una tensione tra collettore e massa di circa 5 volt.
L'uscita del 7805 (terminale sinistro del resistore R1), posto in alto nello schema, è certamente a 5 volt rispetto al terminale centrale (che però non è a massa).

E qui mi fermo e provo a chiedere aiuto.
Grazie.
Avatar utente
Foto UtenteAndrea2000
210 3
New entry
New entry
 
Messaggi: 88
Iscritto il: 22 gen 2019, 11:44

1
voti

[20] Re: 7805 come generatore di corrente costante

Messaggioda Foto UtentePietroBaima » 2 feb 2020, 16:29

Sono veramente soddisfatto che tu abbia provato a capire lo schema prima di simularlo.
Quando si analizza un circuito lo si divide sempre in blocchi più piccoli.
L’analisi del trigger è corretta, poi proveremo a calcolarne le soglie, però ora concentriamoci sul fare una analisi a blocchi.
Analizziamo per prima cosa la funzione svolta da IC1.
Cosa fa?
Generatore codice per articoli:
nomi
Sul forum:
[pigreco]=π
[ohm]=Ω
[quadrato]=²
[cubo]=³
Avatar utente
Foto UtentePietroBaima
90,7k 7 12 13
G.Master EY
G.Master EY
 
Messaggi: 12206
Iscritto il: 12 ago 2012, 1:20
Località: Londra

PrecedenteProssimo

Torna a Elettronica generale

Chi c’è in linea

Visitano il forum: Nessuno e 56 ospiti