Circuito per lampeggio non funziona.
Moderatori:
carloc,
g.schgor,
BrunoValente,
IsidoroKZ
0
voti
beh grazie, provo a montare il tutto e ti faccio sapere
grazie ancora
grazie ancora
0
voti
ho provato i collegamenti su una breadboard
il circuito funziona, ma quando faccio lo scambio per farle accendere insieme, adesso me ne sono accorto, lampeggia solo quella comandata dall'intermittenza, mentre l'altra rimane accesa fissa..
grazie
il circuito funziona, ma quando faccio lo scambio per farle accendere insieme, adesso me ne sono accorto, lampeggia solo quella comandata dall'intermittenza, mentre l'altra rimane accesa fissa..
grazie
0
voti
spetta forse ho capito dove c'è l'errore....
oggi pomeriggio vado a comprare due lampadine a led e rifaccio la prova
ti faccio sapere piu tardi, perché se funziona è una bella idea, che impiega meno componenti.
il problema sarà quando devo collegare il cicalino....
vediamo dopo
grazie
oggi pomeriggio vado a comprare due lampadine a led e rifaccio la prova
ti faccio sapere piu tardi, perché se funziona è una bella idea, che impiega meno componenti.
il problema sarà quando devo collegare il cicalino....
vediamo dopo
grazie
0
voti
ho spostato il filo del contatto del rele
invece che dargli il positivo, gli do il filo che arriva dall'intermittenza
invece che dargli il positivo, gli do il filo che arriva dall'intermittenza
0
voti
0
voti
USUL ha scritto:
No, No, e ancora No
Non va bene perche' il blinker viene caricato con due lampade contemporaneamente (e non con una sola lampada come era nelle specifiche iniziali di progetto)
Occorre capire perche' la lampada rimane sempre accesa (i problemi vanno capiti/risolti e non aggirati).
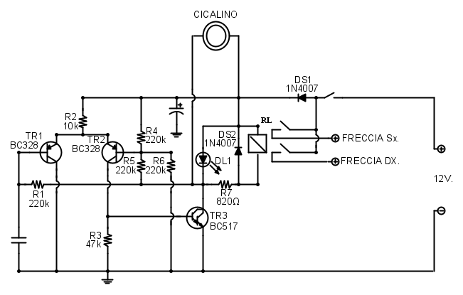
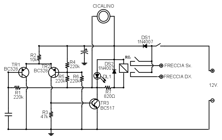
Per favore disegna il circuito che hai effettivamente montato con il valore ed il tipo di componenti utilizzati.
Grazie.
1
voti
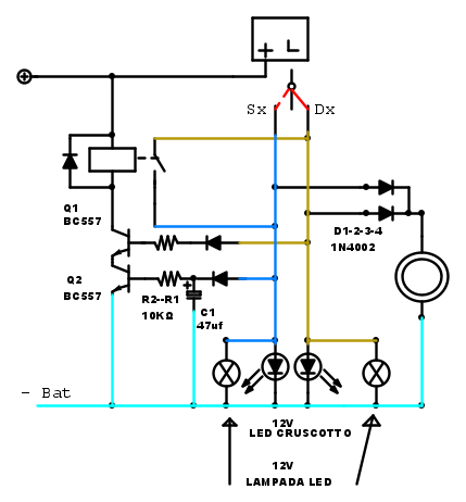
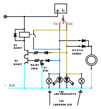
Ho seguito la discussione e avrei da proporre una soluzione alternativa che però funziona, provata e in uso.
Il Relay può essere di piccole dimensioni.

Il Relay può essere di piccole dimensioni.

-

gianniniivo
9.040 7 11 13 - No Rank
- Messaggi: 2875
- Iscritto il: 5 feb 2019, 23:50
0
voti
scusa Giovannino ma non capisco cosa faccia il tuo schema
grazie
Elfo .....però adesso non sta piu' facendo il difetto...non chiedermi perché
grazie
grazie
Elfo .....però adesso non sta piu' facendo il difetto...non chiedermi perché
grazie
0
voti
Chi c’è in linea
Visitano il forum: Nessuno e 81 ospiti

Elettrotecnica e non solo (admin)
Un gatto tra gli elettroni (IsidoroKZ)
Esperienza e simulazioni (g.schgor)
Moleskine di un idraulico (RenzoDF)
Il Blog di ElectroYou (webmaster)
Idee microcontrollate (TardoFreak)
PICcoli grandi PICMicro (Paolino)
Il blog elettrico di carloc (carloc)
DirtEYblooog (dirtydeeds)
Di tutto... un po' (jordan20)
AK47 (lillo)
Esperienze elettroniche (marco438)
Telecomunicazioni musicali (clavicordo)
Automazione ed Elettronica (gustavo)
Direttive per la sicurezza (ErnestoCappelletti)
EYnfo dall'Alaska (mir)
Apriamo il quadro! (attilio)
H7-25 (asdf)
Passione Elettrica (massimob)
Elettroni a spasso (guidob)
Bloguerra (guerra)






