@boiler
Effettivamente è un indicazione un po' ambigua, ho usato il simbolo dell'integrato per i collegamenti ma in effetti è una schedina già confezionata.
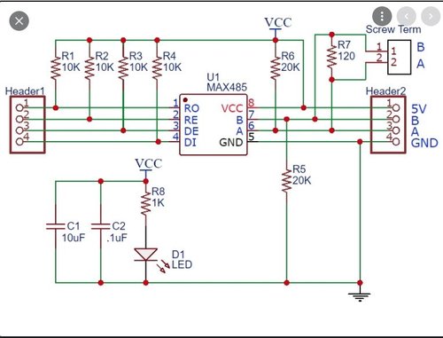
Dovrebbe avere già anche la polarizzazione e la resistenza da 120ohm tra a e b, che dovrò rimuovere dai dispositivi lungo la linea e lasciarla solamente ai capi.
Ti allego la foto e lo schema.
Consigli per il mio controllore 10ingressi e 10uscite
Moderatore:
Paolino
45 messaggi
• Pagina 2 di 5 • 1, 2, 3, 4, 5
0
voti
@MarcoD
Ciao grazie per i complimenti, cerco di fare il meglio che posso con le mie limitate conoscenze...
a parte l'alimentazione e la comunicazione i fogli sono divisi per funzionamento e i collegamenti sono lineari dal basso a sinistra si sale e si va verso sinistra.
Credo di aver commesso un errore, la sostituirò con un fusibile.
nel progetto non mi serviranno saranno tutti digital input.
[/quote]
Ciao grazie per i complimenti, cerco di fare il meglio che posso con le mie limitate conoscenze...
.Mi è difficoltosa la lettura a video. Non sono in grado di verificarlo.
Per facilitare la comprensione dovresti disegnare uno schema di principio mostrando il percorso di in solo ingresso e di una sola uscita, magari disegnato in Fidocadj
a parte l'alimentazione e la comunicazione i fogli sono divisi per funzionamento e i collegamenti sono lineari dal basso a sinistra si sale e si va verso sinistra.
La resistenza R27 26,1 ohm, pare possa venire eliminata (cortocircuitata), se arduino assorbe al max 50 mA provoca una caduta di 1,3 V.
L'hai messa per filtrare eventuali disturbi?
Credo di aver commesso un errore, la sostituirò con un fusibile.
Gli ingressi a 24 V attraversano le resistenze da 2200ohm e alimentano i led di controllo e i canali dell'optoisolatore.
Gli ingressi digitali chiudono tutti verso massa ?
Se ti servissero ingressi attivi quando alimentati a +24 V?
nel progetto non mi serviranno saranno tutti digital input.
[/quote]-

mariofoll83
25 2 - Messaggi: 26
- Iscritto il: 31 ago 2021, 13:07
0
voti
Se posso permettermi un suggerimento.
Quando utilizzavo i PIC utilizzavo ogni tipo di stratagemma per avere più uscite digitali più ingressi dei pochi disponibili con solo 18 pin ma utilizzando comunque un solo micro.
Questo portava parecchi problemi da risolvere sia a livello di Hw che Sw.
Però rispetto a lavorare con la logica cablata era già un immenso passo avanti.
Con arduino il problema non sussiste più e a mio avviso è veramente una inutile complicazione utilizzare più di un micro solo perché le porte di I/O di una scheda non bastano.
Decidi quanti pin desideri avere a disposizione e comperi la scheda che ti necessita.
Se non hai problemi di spazio con mega (2560) ad esempio hai un bel numero di possibilità con oltre 50 pin di ingresso /uscita a disposizione più diverse altre risorse.
La scheda (versione cinese) costa circa 10 euro quella ufficiale 36 euro quindi veramente poco e ha già la sua interfaccia USB integrata.
Non c'è nulla da saldare basta utilizzare i pettini a inserimento.
Ovviamente ognuno è libero di complicarsi la vita in base alla sua esperienza e conoscenza della materia con tutti i rischi connessi.
Ciao
Quando utilizzavo i PIC utilizzavo ogni tipo di stratagemma per avere più uscite digitali più ingressi dei pochi disponibili con solo 18 pin ma utilizzando comunque un solo micro.
Questo portava parecchi problemi da risolvere sia a livello di Hw che Sw.
Però rispetto a lavorare con la logica cablata era già un immenso passo avanti.
Con arduino il problema non sussiste più e a mio avviso è veramente una inutile complicazione utilizzare più di un micro solo perché le porte di I/O di una scheda non bastano.
Decidi quanti pin desideri avere a disposizione e comperi la scheda che ti necessita.
Se non hai problemi di spazio con mega (2560) ad esempio hai un bel numero di possibilità con oltre 50 pin di ingresso /uscita a disposizione più diverse altre risorse.
La scheda (versione cinese) costa circa 10 euro quella ufficiale 36 euro quindi veramente poco e ha già la sua interfaccia USB integrata.
Non c'è nulla da saldare basta utilizzare i pettini a inserimento.
Ovviamente ognuno è libero di complicarsi la vita in base alla sua esperienza e conoscenza della materia con tutti i rischi connessi.
Ciao
600 Elettra
0
voti
Mi domando se l'isolamento con optoisolatori delle uscite è proprio necessario,
se le tutte uscite pilotano le bobine dei relè i cui contatti sono isolati.
Vale anche per gli ingressi, se gli ingressi fossero delle bobine di relè che pilotano contatti connessi solo agli ingressi digitali. Però forse non è una buona idea: occorre preoccuparsi della ossidazione dei contatti quando percorsi da bassa tensione/corrente.
se le tutte uscite pilotano le bobine dei relè i cui contatti sono isolati.
Vale anche per gli ingressi, se gli ingressi fossero delle bobine di relè che pilotano contatti connessi solo agli ingressi digitali. Però forse non è una buona idea: occorre preoccuparsi della ossidazione dei contatti quando percorsi da bassa tensione/corrente.

0
voti
@stefanopc
non essendo l'elettronica proprio il mio campo, (e credo si veda che sono un autodidatta con svariate lacune) ho preferito dividere la logica non solamente per il numero di pin che avrei potuto incrementare con degli shift register, ma per non ritrovarmi successivamente con dei codici immensi in cui poi mi perderei(come già successo in passato).
Mi sono lanciato in questa creazione per gli spazi ridotti, per non avere la scheda a nudo e per cercare di imparare qualcosa anche sbagliando.
E in pochi post mi avete già fatto scoprire una marea di lacune e cose nuove da approfondire.
non essendo l'elettronica proprio il mio campo, (e credo si veda che sono un autodidatta con svariate lacune) ho preferito dividere la logica non solamente per il numero di pin che avrei potuto incrementare con degli shift register, ma per non ritrovarmi successivamente con dei codici immensi in cui poi mi perderei(come già successo in passato).
Mi sono lanciato in questa creazione per gli spazi ridotti, per non avere la scheda a nudo e per cercare di imparare qualcosa anche sbagliando.
E in pochi post mi avete già fatto scoprire una marea di lacune e cose nuove da approfondire.
-

mariofoll83
25 2 - Messaggi: 26
- Iscritto il: 31 ago 2021, 13:07
0
voti
@MarcoD
Diciamo che nelle versioni precedenti, dove ho provato a "fare da solo" avevo fatto una cosa simile, ma avevo problemi con i disturbi dei relè e altri disturbi esterni, questa volta ho quindi optato per i GND separati.
Diciamo che nelle versioni precedenti, dove ho provato a "fare da solo" avevo fatto una cosa simile, ma avevo problemi con i disturbi dei relè e altri disturbi esterni, questa volta ho quindi optato per i GND separati.
-

mariofoll83
25 2 - Messaggi: 26
- Iscritto il: 31 ago 2021, 13:07
0
voti
mariofoll83 ha scritto: per non ritrovarmi successivamente con dei codici immensi in cui poi mi perderei(come già successo in passato).
Questo è un problema diverso.
Sempre a mio parere.
La gestione del codice e la relativa organizzazione si deve imparare purtroppo.
Io mi arrangio alla meno peggio sul sw ma complicare il progetto a livello Hw per avere vantaggi non rilevanti a livello Sw potrebbe nascondere molte "gatte da pelare" in seconda battuta.
Sai quelle situazioni va tutto bene ma ogni tanto non va.
Il colloquio tra micro mi preoccupa molto di più dello sviluppo del codice al mio livello di competenze.
Ma ripeto è un puro parere personale.
Il problema disturbi e relativi malfunzionamenti è un mondo molto ampio che coinvolge tutte le competenze a livello trasversale.
Diciamo che costruire la casa su fondamenta inadatte porta spesso a problematiche inattese.
Ciao
600 Elettra
0
voti
@stefanopc
Diciamo che sto cercando di compensare con un colpo al cerchio e uno alla botte
.
La comunicazione tra le schede sarà I2C e ridotta al minimo, le uscite riceveranno solamente il comando di attivare le uscite, e gli ingressi riceveranno la richiesta degli ingressi attivi che hanno registrato e la trasmetteranno.
Gli ingressi al momento non li utilizzerò, ma dato che sono in sviluppo li ho inseriti in modo da averli all'occorrenza.
Diciamo che sto cercando di compensare con un colpo al cerchio e uno alla botte
La comunicazione tra le schede sarà I2C e ridotta al minimo, le uscite riceveranno solamente il comando di attivare le uscite, e gli ingressi riceveranno la richiesta degli ingressi attivi che hanno registrato e la trasmetteranno.
Gli ingressi al momento non li utilizzerò, ma dato che sono in sviluppo li ho inseriti in modo da averli all'occorrenza.
-

mariofoll83
25 2 - Messaggi: 26
- Iscritto il: 31 ago 2021, 13:07
0
voti
stefanopc ha scritto:
Se non hai problemi di spazio con mega (2560) ad esempio hai un bel numero di possibilità con oltre 50 pin di ingresso /uscita a disposizione più diverse altre risorse.
La scheda (versione cinese) costa circa 10 euro quella ufficiale 36 euro quindi veramente poco e ha già la sua
interfaccia USB integrata.
Se si hanno problemi di spazio c'è anche la scheda Arduino compatibile Arduino Mega 2560 Pro della RobotDyn (38 x 55 mm), di cui si trovano i cloni ovunque.
mariofoll83 ha scritto:La comunicazione tra le schede sarà I2C e ridotta al minimo, le uscite riceveranno solamente il comando di attivare le uscite, e gli ingressi riceveranno la richiesta degli ingressi attivi che hanno registrato e la trasmetteranno.
Non ho capito come semplificheresti il codice in questo modo, l'intelligenza rimarrebbe tutta nel master.
45 messaggi
• Pagina 2 di 5 • 1, 2, 3, 4, 5
Torna a Realizzazioni, interfacciamento e nozioni generali.
Chi c’è in linea
Visitano il forum: Nessuno e 2 ospiti

Elettrotecnica e non solo (admin)
Un gatto tra gli elettroni (IsidoroKZ)
Esperienza e simulazioni (g.schgor)
Moleskine di un idraulico (RenzoDF)
Il Blog di ElectroYou (webmaster)
Idee microcontrollate (TardoFreak)
PICcoli grandi PICMicro (Paolino)
Il blog elettrico di carloc (carloc)
DirtEYblooog (dirtydeeds)
Di tutto... un po' (jordan20)
AK47 (lillo)
Esperienze elettroniche (marco438)
Telecomunicazioni musicali (clavicordo)
Automazione ed Elettronica (gustavo)
Direttive per la sicurezza (ErnestoCappelletti)
EYnfo dall'Alaska (mir)
Apriamo il quadro! (attilio)
H7-25 (asdf)
Passione Elettrica (massimob)
Elettroni a spasso (guidob)
Bloguerra (guerra)





