a parte le cose già dette porrei attenzione ai simboli di massa e riferimento elettrico e ai colori.
A me piace tutto in nero, se proprio bisogna usare un altro colore a me piace il grigio (per le scritte) ma le alimentazioni e i riferimenti non mi piacciono per nulla in rosso.
I colori li userei per annotazioni particolari o componenti opzionali o situazioni più rare in cui risaltano di più
Mi serve un giudizio di tipo estetico
Moderatori:
carloc,
g.schgor,
BrunoValente,
IsidoroKZ
42 messaggi
• Pagina 4 di 5 • 1, 2, 3, 4, 5
2
voti
Grazie ancora a tutti per i vostri commenti. Mi ha fatto piacere che sia stata una partecipazione così numerosa
A inizio settimana prossima vi spiego il motivo della domanda e rispondo ai vostri commenti.
Buon fine settimana, Boiler
A inizio settimana prossima vi spiego il motivo della domanda e rispondo ai vostri commenti.
Buon fine settimana, Boiler
5
voti
Ciao a tutti
Come promesso una piccola spiegazione: stiamo cercando di standardizzare un paio di cose sul lavoro, tra le quali anche tutto il workflow per il design di PCB. È un'iniziativa assolutamente necessaria e benvenuta, ma ovviamente ci sono diverse opinioni.
Al momento ci stiamo lavorando io e il mio capo, visto che siamo i due che hanno maggiore esperienza con Altium Designer.
Commento non troppo serio: io sono quello con il buon gusto e il buon senso, lui quello con l'autorità
Cerco di riassumere quanto scaturito dalle vostre osservazioni e aggiungere un commento.
Parecchi utenti: il transistor è troppo grosso e il cerchio non serve.
Sono pienamente d'accordo, disturba anche me. Il motivo per cui il capo vuole il cerchio è per sottolineare che nei FET il body diode fa parte del transistor stesso e non è un altro componente aggiunto lì. Secondo me il body diode si fa sufficientemente piccolo e molto vicino al resto del simbolo, quindi il problema è inesistente.
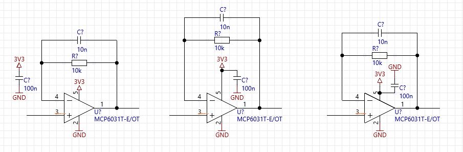
Diversi utenti: i condensatori sono piccoli
Sì, li ho rimpiccioliti io
Il motivo è che la distanza tra due pin di componenti attivi (per esempio gli ingressi di un op-amp) è 100 mil. Il condensatore, così come disegnato, ha 100 mil da pin a pin e quindi ci sta in maniera pulita ed elegante. Un'applicazione tipica sono filtri in ingresso ad un ADC differenziale o filtri attivi in topologia MFB.
stefanopc: La freccia del diodo mi piace più acuta.
Bingo! I diodi mi disturbavano ma non riuscivo a capire cosa fosse esattamente. Hai ragione, proporrò che vengano modificati.
edgar: Preferirei ridurre le dimensioni della resistenza anzichè aumentare quelle dei condensatori
Anch'io
Pensate che i restitori sono già stati ridotti. Prima erano il 150% di quello che sono ora.
BrunoValente e altri: differenza tra simboli di massa, terra e riferimento.
Usiamo la barra come simbolo generico per il riferimento per la sua compattezza, il testo ci deve essere perché è quello che differenzia i vari "ground". Vedi questo esempio:
BrunoValente e altri: freccia "entrante" per l'alimentazione
In realtà usiamo la freccia senza un significato direzionale per quel che riguarda la corrente.
Cerco di spiegarmi: anche l'uscita di un regolatore lineare ha la freccia verso l'altro. Ho visto diverse convenzioni a tal riguardo. La come la usiamo noi si ispira ai tempi in cui si disegnavano in alto e in basso due linee orizzontali, una per l'alimentazione e una per lo zero. Lo schema era in mezzo a queste due linee e si tiravano collegamenti verticali in su e in giú. La freccia rappresenta lo stesso collegamento, senza dover avere né la linea verticale, né il rail disegnato.
carloc: I condensatori di bypass semplicemente collegati ad un BUS +5V (C14) non mi son mai piaciuti, tanto più quando sono 60 da soli in una pagina a parte
Questa è un'opzione sulla io e il mio capo siamo concordi. Non si attacca all'IC, ma lo si mette vicino.
Ci sono un paio di motivi per questa scelta:
- lo schema astrae il layout: non necessariamente la topologia del circuito è la stessa, anzi!
- nel caso di un op-amp, non voglio avere roba estranea all'interno del feedback loop, vedi per esempio questi amplificatori a transimpedenza (da sinistra a destra: buono, brutto, cattivo):
A maggior ragione quando ce ne sono 60, come dici. Li metto in un angolo dello schema e ci metto attorno un rettangolo con un titolo (per esempio "Decoupling AD9517-3"). A volte scrivo sotto al condensatore il pin vicino al quale va collegato.
Theodoro: I condensatori hanno sempre la stessa dimensione ma con quelle del tuo schema non riuscirai a disegnare un condensatore elettrolitico.
Hold my beer...
Theodoro:Operazione a triangolo equilatero?
È un'espressione di incredulità, una domanda, una proposta?... Esprimi i tuoi pensieri!
Theodoro:Potenziometri e resistenze devono avere le stesse dimensioni,ma anche fotor.,VDR, NTC..
Questa condizione è soddisfatta.
mir: il resistore con il classico simbolo (IEE)
Intendi quello americano? A zig-zag? È veramente una cosa americana e se ti metti a usarlo in Europa fa un effetto strano.
mir: Le scritte a mio avviso troppo vicine ai rispettivi simboli,il punto di connessione se non necessario lo eviterei, altrettanto per l'indicazione GND.
Sulle posizioni sono d'accordo con te, qui entra in gioco un limite del CAD. A volte viene bene, a volte meno. Non so bene a cosa sia dovuto, devo vedere se si può migliorare.
I punti di connessione secondo me non servono, per un motivo tutto mio: gli incroci sono (a parte casi eccezionali, come il classico multivibratore astabile a due transistor) vietati. Se due linee si toccano, sono collegate, puntino o meno. Ma questa è la mia filosofia personale e se dobbiamo scegliere delle regole valide per tutti, il puntino purtroppo ci vuole. Esteticamente è una porcheria. Per il GND, vedi sopra.
banjoman, vedo che ci capiamo
setteali:
toglierei il cerchio e le lettere EBC che le vedo proprio inutili
Sono d'accordo con te. Se uno arriva al punto che per lavoro disegna schemi in Altium, probabilmente dovrebbe sapere quale è la base e quale è il collettore
A me lo schema non piace troppo compatto, ma deve essere completo e spazioso, nei limiti eh!!
Completo sì, spazioso il giusto. È ovviamente una questione di gusto, ma quando il gusto inficia la leggibilità si ha un problema. Per me una certa "compattezza" è importante perché genera una specie di blocco che realizza una certa funzione. Per esempio il loop di feedback di un opamp lo voglio abbastanza vicino all'opamp stesso. Poi il collegamento tra l'uscita e il prossimo stadio di segnale sarà piú lungo. In questo modo di realizza una segregazione grafica tra i diversi blocchi funzionali piuttosto sottile ma comunque presente.
Mi piace anche che il componente porti il valore e la numerazione
In ambiente hobbystico si vede spesso solo il valore). Questa è roba che andrà in produzione, che dovrà sottostare ad un processo di review, di documentazione, eccetera. È essenziale che ci siano sia valore che numerazione!
nicsergio: allungherei leggermente le "armature" dei condensatori
Per curiosità, sei abituato a lavorare in Eagle?
I condensatori di Eagle li ho sempre trovati sproporzionati.
banjoman: Altrimenti come fai a sapere che due linee che si incrociano fanno contatto o no?
Qui ci capiamo meno
Come avevo scritto, un incrocio senza connessione, nel mio schema non esiste. Se ce n'è bisogno è probabilmente perché lo schema comunque non è leggibile e va ridisegnato diversamente. Ovviamente è una mia opinione personale, ma se avete voglia di mostrarmi uno schema in cui l'incrocio senza connessione serve, magari cambio idea
Max2433BO:
lo disegnerei tutto in nero, eviterei, quindi, di colorare in maniera differente le terminazioni di alimentazione
Qui il discorso si fa interessante e complicato: sia io che il mio capo abbiamo una leggera forma di daltonismo (protanomalia)... insomma un dream-team
Questo disturbo causa uno scurimento del rosso, che in toni come quello usato qui si confonde con il nero. So che è difficile da credere per chi non ne è affetto, ma ad un livello di zoom normale, non vedo differenza tra il nero del collegamento e il rosso del collegamento ad una rete. Solo con un ingrandimento elevato, quando la superficie colorata diventa importante, mi accorgo che c'è una differenza.
Tutto ciò per dire che a me non disturba... non lo vedo
Ne ho parlato con il capo, dicendogli che bisognerebbe chiedere a qualcuno con una visione normale che effetto fa. Mi ha però detto che questo è il default di Altium, quindi non credo che sia terribile. Se davvero disturba, ditemelo, è importante!
Parere estetico personale, ovviamente.
Lo sono tutti ed è esattamente quello che volevo!
PietroBaima, non avevo ancora visto il tuo articolo. Sono regole essenziali, ma le do anche assolutamente per scontate, perlomento al livello al quale stiamo avendo questa discussione
GioArca67
Perché la lunghezza d'onda in colore diverso dal testo?
Non è voluto, non siamo ancora riusciti a configurare Altium in modo da fargli mettere il colore giusto automaticamente
Bello il puntino del potenziometro!
Essenziale, come fai altrimenti a sapere quale lato è quello MIN e quale quello MAX?
Per il GND e i condensatori ho risposto sopra.
La posizione delle scritte per gli integrati non è male, ma potrebbe dare problemi con i simboli ove è riportata l'alimentazione costringendoti a disuniformità.
Non ho capito cosa intendi.
BrunoValente: consiglierei a boiler di raccogliere solo i consigli volti a migliorare la leggibilità ma di non lasciarsi condizionare troppo dalle altrui opinioni, quindi di continuare a disegnare gli schemi secondo i suoi gusti.
Il problema è che stiamo proprio cercando di ottenere uno stile simile, se non proprio uguale.
Però capisco molto bene cosa intendi, il confronto con la scrittura è calzante.
Ieri ho avuto uno schematic review con il mio capo.
L'idea era di controllare l'aspetto funzionale dello schema (per esempio che i livelli logici fossero compatibili, che i pinout fossero quelli del datasheet, che non ci fossero errori grossolani,...).
In realtà ci siamo fatti quasi due ore di "spostamento di questo net label 50 mil piú a sinistra" perché a lui piaceva così.
Utilità pari a zero.
Certo, lo schema ora è esattamente come lo vuole lui, ma non è piú come lo volevo io.
Per la cronaca, non abbiamo fatto una singola sola minima modifica all'aspetto funzionale dello schema.
Se lo schema fosse stato questo viewtopic.php?f=1&t=86531&p=920297 ci sarebbe stato il redesign, ma si trattava veramente di discutere se i net label a lato di un connettore fossero da allineare a destra o a sinistra.
È difficile trovare il giusto punto, in cui si ha una certa qualità e leggibilità dello schema, senza passare a comportamenti autistici.
Cosa succederà ora?
Il mio capo ed io ci siamo già avvicinati su diversi punti, alcuni anche "a mio favore", come le dimensioni di condensatori e resistori. Non voglio tirare troppo la corda, in modo da poter negoziare compromessi anche in futuro.
Per me ci sono due cose che sono state confermate da questa discussione e che in futuro vanno assolutamente cambiate: il transistor (senza cerchio) e i diodi (piú acuti).
A breve verrà coinvolto anche il resto del team e cercherò di fare pressione perché anche loro sostengano questo tipo di cambio. Non dovrebbe essere difficile
Vi ringrazio ancora una volta per i contributi e chiedo scusa se non ho risposto a tutti singolarmente, certi argomenti si ripetevano e ho dato una risposta collettiva. Se ho omesso qualcosa, fatevi avanti!
Ora che vi ho spiegato quale è la mia opinione, potete anche dirmi cosa ne pensate e spiegarmi che la trovate stupida e che la verità è un'altra (quale?...).
Trovo questo tipo di scambio molto costruttivo.
Saluti, Boiler
Come promesso una piccola spiegazione: stiamo cercando di standardizzare un paio di cose sul lavoro, tra le quali anche tutto il workflow per il design di PCB. È un'iniziativa assolutamente necessaria e benvenuta, ma ovviamente ci sono diverse opinioni.
Al momento ci stiamo lavorando io e il mio capo, visto che siamo i due che hanno maggiore esperienza con Altium Designer.
Commento non troppo serio: io sono quello con il buon gusto e il buon senso, lui quello con l'autorità
Cerco di riassumere quanto scaturito dalle vostre osservazioni e aggiungere un commento.
Parecchi utenti: il transistor è troppo grosso e il cerchio non serve.
Sono pienamente d'accordo, disturba anche me. Il motivo per cui il capo vuole il cerchio è per sottolineare che nei FET il body diode fa parte del transistor stesso e non è un altro componente aggiunto lì. Secondo me il body diode si fa sufficientemente piccolo e molto vicino al resto del simbolo, quindi il problema è inesistente.
Diversi utenti: i condensatori sono piccoli
Sì, li ho rimpiccioliti io
Bingo! I diodi mi disturbavano ma non riuscivo a capire cosa fosse esattamente. Hai ragione, proporrò che vengano modificati.
Anch'io
Usiamo la barra come simbolo generico per il riferimento per la sua compattezza, il testo ci deve essere perché è quello che differenzia i vari "ground". Vedi questo esempio:
In realtà usiamo la freccia senza un significato direzionale per quel che riguarda la corrente.
Cerco di spiegarmi: anche l'uscita di un regolatore lineare ha la freccia verso l'altro. Ho visto diverse convenzioni a tal riguardo. La come la usiamo noi si ispira ai tempi in cui si disegnavano in alto e in basso due linee orizzontali, una per l'alimentazione e una per lo zero. Lo schema era in mezzo a queste due linee e si tiravano collegamenti verticali in su e in giú. La freccia rappresenta lo stesso collegamento, senza dover avere né la linea verticale, né il rail disegnato.
Questa è un'opzione sulla io e il mio capo siamo concordi. Non si attacca all'IC, ma lo si mette vicino.
Ci sono un paio di motivi per questa scelta:
- lo schema astrae il layout: non necessariamente la topologia del circuito è la stessa, anzi!
- nel caso di un op-amp, non voglio avere roba estranea all'interno del feedback loop, vedi per esempio questi amplificatori a transimpedenza (da sinistra a destra: buono, brutto, cattivo):
A maggior ragione quando ce ne sono 60, come dici. Li metto in un angolo dello schema e ci metto attorno un rettangolo con un titolo (per esempio "Decoupling AD9517-3"). A volte scrivo sotto al condensatore il pin vicino al quale va collegato.
Hold my beer...
È un'espressione di incredulità, una domanda, una proposta?... Esprimi i tuoi pensieri!
Questa condizione è soddisfatta.
Intendi quello americano? A zig-zag? È veramente una cosa americana e se ti metti a usarlo in Europa fa un effetto strano.
Sulle posizioni sono d'accordo con te, qui entra in gioco un limite del CAD. A volte viene bene, a volte meno. Non so bene a cosa sia dovuto, devo vedere se si può migliorare.
I punti di connessione secondo me non servono, per un motivo tutto mio: gli incroci sono (a parte casi eccezionali, come il classico multivibratore astabile a due transistor) vietati. Se due linee si toccano, sono collegate, puntino o meno. Ma questa è la mia filosofia personale e se dobbiamo scegliere delle regole valide per tutti, il puntino purtroppo ci vuole. Esteticamente è una porcheria. Per il GND, vedi sopra.
toglierei il cerchio e le lettere EBC che le vedo proprio inutili
Sono d'accordo con te. Se uno arriva al punto che per lavoro disegna schemi in Altium, probabilmente dovrebbe sapere quale è la base e quale è il collettore
A me lo schema non piace troppo compatto, ma deve essere completo e spazioso, nei limiti eh!!
Completo sì, spazioso il giusto. È ovviamente una questione di gusto, ma quando il gusto inficia la leggibilità si ha un problema. Per me una certa "compattezza" è importante perché genera una specie di blocco che realizza una certa funzione. Per esempio il loop di feedback di un opamp lo voglio abbastanza vicino all'opamp stesso. Poi il collegamento tra l'uscita e il prossimo stadio di segnale sarà piú lungo. In questo modo di realizza una segregazione grafica tra i diversi blocchi funzionali piuttosto sottile ma comunque presente.
Mi piace anche che il componente porti il valore e la numerazione
In ambiente hobbystico si vede spesso solo il valore). Questa è roba che andrà in produzione, che dovrà sottostare ad un processo di review, di documentazione, eccetera. È essenziale che ci siano sia valore che numerazione!
Per curiosità, sei abituato a lavorare in Eagle?
Qui ci capiamo meno
Come avevo scritto, un incrocio senza connessione, nel mio schema non esiste. Se ce n'è bisogno è probabilmente perché lo schema comunque non è leggibile e va ridisegnato diversamente. Ovviamente è una mia opinione personale, ma se avete voglia di mostrarmi uno schema in cui l'incrocio senza connessione serve, magari cambio idea
lo disegnerei tutto in nero, eviterei, quindi, di colorare in maniera differente le terminazioni di alimentazione
Qui il discorso si fa interessante e complicato: sia io che il mio capo abbiamo una leggera forma di daltonismo (protanomalia)... insomma un dream-team
Questo disturbo causa uno scurimento del rosso, che in toni come quello usato qui si confonde con il nero. So che è difficile da credere per chi non ne è affetto, ma ad un livello di zoom normale, non vedo differenza tra il nero del collegamento e il rosso del collegamento ad una rete. Solo con un ingrandimento elevato, quando la superficie colorata diventa importante, mi accorgo che c'è una differenza.Tutto ciò per dire che a me non disturba... non lo vedo
Ne ho parlato con il capo, dicendogli che bisognerebbe chiedere a qualcuno con una visione normale che effetto fa. Mi ha però detto che questo è il default di Altium, quindi non credo che sia terribile. Se davvero disturba, ditemelo, è importante!
Parere estetico personale, ovviamente.
Lo sono tutti ed è esattamente quello che volevo!
Perché la lunghezza d'onda in colore diverso dal testo?
Non è voluto, non siamo ancora riusciti a configurare Altium in modo da fargli mettere il colore giusto automaticamente
Bello il puntino del potenziometro!
Essenziale, come fai altrimenti a sapere quale lato è quello MIN e quale quello MAX?
Per il GND e i condensatori ho risposto sopra.
La posizione delle scritte per gli integrati non è male, ma potrebbe dare problemi con i simboli ove è riportata l'alimentazione costringendoti a disuniformità.
Non ho capito cosa intendi.
Il problema è che stiamo proprio cercando di ottenere uno stile simile, se non proprio uguale.
Però capisco molto bene cosa intendi, il confronto con la scrittura è calzante.
Ieri ho avuto uno schematic review con il mio capo.
L'idea era di controllare l'aspetto funzionale dello schema (per esempio che i livelli logici fossero compatibili, che i pinout fossero quelli del datasheet, che non ci fossero errori grossolani,...).
In realtà ci siamo fatti quasi due ore di "spostamento di questo net label 50 mil piú a sinistra" perché a lui piaceva così.
Utilità pari a zero.
Certo, lo schema ora è esattamente come lo vuole lui, ma non è piú come lo volevo io.
Per la cronaca, non abbiamo fatto una singola sola minima modifica all'aspetto funzionale dello schema.
Se lo schema fosse stato questo viewtopic.php?f=1&t=86531&p=920297 ci sarebbe stato il redesign, ma si trattava veramente di discutere se i net label a lato di un connettore fossero da allineare a destra o a sinistra.
È difficile trovare il giusto punto, in cui si ha una certa qualità e leggibilità dello schema, senza passare a comportamenti autistici.
Cosa succederà ora?
Il mio capo ed io ci siamo già avvicinati su diversi punti, alcuni anche "a mio favore", come le dimensioni di condensatori e resistori. Non voglio tirare troppo la corda, in modo da poter negoziare compromessi anche in futuro.
Per me ci sono due cose che sono state confermate da questa discussione e che in futuro vanno assolutamente cambiate: il transistor (senza cerchio) e i diodi (piú acuti).
A breve verrà coinvolto anche il resto del team e cercherò di fare pressione perché anche loro sostengano questo tipo di cambio. Non dovrebbe essere difficile
Vi ringrazio ancora una volta per i contributi e chiedo scusa se non ho risposto a tutti singolarmente, certi argomenti si ripetevano e ho dato una risposta collettiva. Se ho omesso qualcosa, fatevi avanti!
Ora che vi ho spiegato quale è la mia opinione, potete anche dirmi cosa ne pensate e spiegarmi che la trovate stupida e che la verità è un'altra (quale?...).
Trovo questo tipo di scambio molto costruttivo.
Saluti, Boiler
0
voti
boiler ha scritto:Per curiosità, sei abituato a lavorare in Eagle?I condensatori di Eagle li ho sempre trovati sproporzionati.
No, non l'ho mai usato (per i miei rari e semplici PCB di solito uso DesignSpark PCB), ma forse sono più abituato alle proporzioni mostrate anche dall'estratto di segni grafici dalle norme CEI 3-16/3-17:
I simboli della mia libreria FidoCadJ relativi a condensatore e resistore sono questi:
0
voti
boiler ha scritto:tias.JPG [non mi include l'immagine citata!!!]
In questo hai messo le scritte sull'uscita dell'OPAMP.
Nell'esempio al primo post erano sugli altri due vertici.
Se le scritte rimangono sui vertici ed usi i simboli semplici degli OPAMP nessun problema, ma se usi questi simboli con indicate le alimentazioni, le scritte poste sui vertici lato ingresso andranno sulle alimentazioni.
Di seguito alcuni esempi.
Il cerchietto intorno al transistor indica di solito il componente discreto.
Se non vi è possibilità di confusione con quelli negli integrati, forse non serve.
A livello puramente estetico a me piace di più il simbolo del resistore con lo "zigzag"
Come fai ad es. nell'ampli a due stadi differenziali ad eliminare gli incroci? Usi dei rimandi con le freccette? Stesso dicasi per il regolatore 723.
0
voti
... Sulle posizioni sono d'accordo con te, qui entra in gioco un limite del CAD. A volte viene bene, a volte meno. Non so bene a cosa sia dovuto, devo vedere se si può migliorare.
Usando Eagle ed essendomi ridisegnato quasi tutti i simboli di default (sono d'accordo con te, sono quasi tutti sproporzionati), ho notato che per posizionare le origini delle scritte dove volevo io dovevo sempre cambiare griglia al termine della parte di disegno (di solito scalo un punto decimale per comodita'), perche' il crocino di origine del testo e' legato alla griglia proprio come quello del componente, forse puoi risolvere anche tu nello stesso modo.
... se avete voglia di mostrarmi uno schema in cui l'incrocio senza connessione serve, magari cambio idea![]()
Per come disegno io di solito, i "pallini" sulle connessioni sono indispensabili, detesto gli schemi pieni di net troncati con label, posso usarli e li capisco, ma non mi piacciono assolutamente ... forse perche' ho iniziato con i cad modello "carta&matita" ... questo e' un esempio di schema che considero normale (e ti risparmio quelli realmente grandi e complessi, diciamo che questo e' medio)
... come fai altrimenti a sapere quale lato è quello MIN e quale quello MAX?
molti dei simboli di potenziometri che ho visto usare hanno disegnata accanto una piccola freccia, per indicare in quale verso del cursore il valore deve aumentare
... ma si trattava veramente di discutere se i net label a lato di un connettore fossero da allineare a destra o a sinistra.
Secondo me, parere personale ovviamente, i label vanno dove ci stanno e dove non danno fastidio, che poi siano sopra, sotto, a destra, a sinistra, quando e' chiaro che si riferiscono a quel componente o connettore, la loro posizione e' irrilevante, e mantenerla fissa puo finire per infastidire o intralciare altri label o generare mask error con vias e/o pads sullo stampato (e qui viene utile la funzione "smash" con Eagle
boiler ha scritto:... io sono quello con il buon gusto e il buon senso, lui quello con l'autorità![]()
... ocio ...
Certo, lo schema ora è esattamente come lo vuole lui, ma non è piú come lo volevo io.
Come sopra, chi ha l'autorita' ?
"Sopravvivere" e' attualmente l'unico lusso che la maggior parte dei Cittadini italiani,
sia pure a costo di enormi sacrifici, riesce ancora a permettersi.
sia pure a costo di enormi sacrifici, riesce ancora a permettersi.
-

Etemenanki
9.527 3 6 10 - Master

- Messaggi: 5951
- Iscritto il: 2 apr 2021, 23:42
- Località: Dalle parti di un grande lago ... :)
0
voti
boiler ha scritto:(...)Max2433BO:
lo disegnerei tutto in nero, eviterei, quindi, di colorare in maniera differente le terminazioni di alimentazione
(...)
Mi ha però detto che questo è il default di Altium, quindi non credo che sia terribile. Se davvero disturba, ditemelo, è importante!
Ci mancherebbe
MaxDisapprovo quello che dite, ma difenderò fino alla morte il vostro diritto di dirlo [attribuita a Voltaire]
La gentilezza dovrebbe diventare lo stile naturale della vita, non l'eccezione [Siddhārtha Gautama]
La gentilezza dovrebbe diventare lo stile naturale della vita, non l'eccezione [Siddhārtha Gautama]
-

Max2433BO
18,6k 4 11 13 - G.Master EY

- Messaggi: 4724
- Iscritto il: 25 set 2013, 16:29
- Località: Universo - Via Lattea - Sistema Solare - Terzo pianeta...
0
voti
La domanda come da titolo, sembrava e forse lo è: non fondamentale, per lo svolgere il lavoro che fai, ma come sempre le cose "bischere" sono quelle che marcano. Senz'altro troverai la tua soluzione più idonea ed anche redditizia 
Di cuore, buon lavoro
Di cuore, buon lavoro

Alex
https://www.facebook.com/Elettronicaeelettrotecnica
<< vedi di pigliare arditamente in mano, il dizionario che ti suona in bocca,
se non altro è schietto e paesano.
(Giuseppe Giusti) <<
https://www.facebook.com/Elettronicaeelettrotecnica
<< vedi di pigliare arditamente in mano, il dizionario che ti suona in bocca,
se non altro è schietto e paesano.
(Giuseppe Giusti) <<
0
voti
Ne ho parlato con il capo, dicendogli che bisognerebbe chiedere a qualcuno con una visione normale che effetto fa.
Visto che si tratta di estetica potresti provare a chedere un giudizio a una collega donna: le donne raramente soffrono di daltonismo e magari uno schema che a loro non dice nulla viene valutato proprio soltanto sul lato estetico.
P.S. Io vedo i colori abbastanza normalmente ma mia moglie vede differenze di tonalità di colore (tono su tono) che io proprio non vedo
42 messaggi
• Pagina 4 di 5 • 1, 2, 3, 4, 5
Chi c’è in linea
Visitano il forum: Nessuno e 109 ospiti

Elettrotecnica e non solo (admin)
Un gatto tra gli elettroni (IsidoroKZ)
Esperienza e simulazioni (g.schgor)
Moleskine di un idraulico (RenzoDF)
Il Blog di ElectroYou (webmaster)
Idee microcontrollate (TardoFreak)
PICcoli grandi PICMicro (Paolino)
Il blog elettrico di carloc (carloc)
DirtEYblooog (dirtydeeds)
Di tutto... un po' (jordan20)
AK47 (lillo)
Esperienze elettroniche (marco438)
Telecomunicazioni musicali (clavicordo)
Automazione ed Elettronica (gustavo)
Direttive per la sicurezza (ErnestoCappelletti)
EYnfo dall'Alaska (mir)
Apriamo il quadro! (attilio)
H7-25 (asdf)
Passione Elettrica (massimob)
Elettroni a spasso (guidob)
Bloguerra (guerra)









