Salve,
sono Osvaldo De Lorenzo e nel passato già alcuni validi aiuti li ho ricevuti da questo sito e ancora ringrazio.
Non ho trovato nel forum qualcosa che possa servirmi, pertanto spiego brevemente cosa vorrei costruirmi.
Un piccolo timer elettronico da abbinare ad una radio trasmittente al fine di sentire un breve segnale acustico poco prima dei 3 minuti, tempo dopo il quale molti ripetitori fanno cadere la trasmissione (il classico Time-out usualmente chiamato: taglia lingua)
Il comando lo vorrei dare tramite lo stesso PTT del microfono (è la messa a massa di un positivo) o con un apposito contatto in trasmissione di cui la presa è già presente nel retro dell’apparato; un piccolissimo altoparlante con la possibilità di variare l’intensità ed alimentato coi soliti 13.8 V cc,
Mi pare che una cosa del genere si può ottenere impiegando l’ NE555 ma non sono in grado di progettare i sia pur pochi altri componenti.
Ringrazio fin da ora e saluto cordialmente.
Osvaldo – IK3ZYM
Piccolo timer per circa 3 minuti e poi emettere un suoni
Moderatori:
carloc,
g.schgor,
BrunoValente,
IsidoroKZ
12 messaggi
• Pagina 1 di 2 • 1, 2
0
voti
Si può fare, ma poi servono altri due 555 per generare i suoni. Visto che hai già usato Arduino Nano, perché non far fare a "lui" il lavoro con molti componenti in meno? Ad esempio:
Una domanda ben posta è già mezza risposta.
0
voti
Ciao
Osvaldo
Un qualcosa di già pronto, tipo questo ?
https://www.ebay.it/itm/264711973795?chn=ps&norover=1&mkevt=1&mkrid=724-128315-5854-1&mkcid=2&mkscid=101&itemid=264711973795&targetid=1719024462959&device=c&mktype=pla&googleloc=1008894&poi=&campaignid=17956651117&mkgroupid=139438356443&rlsatarget=pla-1719024462959&abcId=9301107&merchantid=116418658&gclid=CjwKCAjw5remBhBiEiwAxL2M96ZmI0Us8gMkk_jKE9ayf99ghCCACQTXpIq6u1xs8psvu0p7drL61BoCWq4QAvD_BwE
Con questo come generatore di suono
https://www.amazon.it/elettronico-piezoelettrico-elettronici-apparecchiature-elettroniche/dp/B08KW3KG34/ref=asc_df_B08KW3KG34/?tag=googshopit-21&linkCode=df0&hvadid=642975268693&hvpos=&hvnetw=g&hvrand=2272881097791097635&hvpone=&hvptwo=&hvqmt=&hvdev=c&hvdvcmdl=&hvlocint=&hvlocphy=1008894&hvtargid=pla-1932758233349&psc=1
Comunque sono solo un esempio, cercando se ne trovano molti di adatti ed anche a prezzi più bassi
Alcuni che hanno range di tempo inferiori a quello che ti serve riportano l'indicazione che cambiando una capacità o un trimmer si possono ottenere tempi più lunghi, ce ne sono anche dotati di un display che ti permette di vedere il tempo impostato
K
Un qualcosa di già pronto, tipo questo ?
https://www.ebay.it/itm/264711973795?chn=ps&norover=1&mkevt=1&mkrid=724-128315-5854-1&mkcid=2&mkscid=101&itemid=264711973795&targetid=1719024462959&device=c&mktype=pla&googleloc=1008894&poi=&campaignid=17956651117&mkgroupid=139438356443&rlsatarget=pla-1719024462959&abcId=9301107&merchantid=116418658&gclid=CjwKCAjw5remBhBiEiwAxL2M96ZmI0Us8gMkk_jKE9ayf99ghCCACQTXpIq6u1xs8psvu0p7drL61BoCWq4QAvD_BwE
Con questo come generatore di suono
https://www.amazon.it/elettronico-piezoelettrico-elettronici-apparecchiature-elettroniche/dp/B08KW3KG34/ref=asc_df_B08KW3KG34/?tag=googshopit-21&linkCode=df0&hvadid=642975268693&hvpos=&hvnetw=g&hvrand=2272881097791097635&hvpone=&hvptwo=&hvqmt=&hvdev=c&hvdvcmdl=&hvlocint=&hvlocphy=1008894&hvtargid=pla-1932758233349&psc=1
Comunque sono solo un esempio, cercando se ne trovano molti di adatti ed anche a prezzi più bassi
Alcuni che hanno range di tempo inferiori a quello che ti serve riportano l'indicazione che cambiando una capacità o un trimmer si possono ottenere tempi più lunghi, ce ne sono anche dotati di un display che ti permette di vedere il tempo impostato
K
-

Kagliostro
6.396 4 5 7 - Master

- Messaggi: 4830
- Iscritto il: 19 set 2012, 11:32
1
voti
Comincio col ringraziare Kagliostro per i suggerimenti; in effetti avevo cercato già cose pronte ma intanto sono eccessivi per il mio bisogno, mi basta mi faccia "bit bit” un paio di volte e capisco che è ora di dare il cambio, poi il piacere è anche costruire e la mia mania è di fare più piccolo possibile come volume complessivo.
Ringrazio Djnz per il consiglio di usare Arduino Nano, mi attiverò sul quello e farò sapere se sarò riuscito a fare una cosa per me soddisfacente.
Grazie ancora ad entrami e cordiali saluti.
Osvaldo – IK3ZYM
Ringrazio Djnz per il consiglio di usare Arduino Nano, mi attiverò sul quello e farò sapere se sarò riuscito a fare una cosa per me soddisfacente.
Grazie ancora ad entrami e cordiali saluti.
Osvaldo – IK3ZYM
0
voti
Ciao
Osvaldo
Certo, se ne hai la voglia, costruire in proprio è la cosa migliore, il mio suggerimento era per "snellire" la procedura se ti avesse fatto comodo
Potresti comunque realizzarti il timer ed usare un buzzer DC pronto per risparmiarti quella parte di circuito
Franco
Certo, se ne hai la voglia, costruire in proprio è la cosa migliore, il mio suggerimento era per "snellire" la procedura se ti avesse fatto comodo
Potresti comunque realizzarti il timer ed usare un buzzer DC pronto per risparmiarti quella parte di circuito
Franco
-

Kagliostro
6.396 4 5 7 - Master

- Messaggi: 4830
- Iscritto il: 19 set 2012, 11:32
0
voti
Per avere un tempo di 3 minuti, con un 555 comincia a diventare difficile, è un tempo abbbastanza lungo per una cella RC, devi usare un IC digitale, tipo il CD4060, questo ha si il gruppo RC per l'oscillatore, ma divide la frequenza per 2^14, quindi ottieni con facilità tempi lunghi.Osvaldo ha scritto:un breve segnale acustico poco prima dei 3 minuti, tempo dopo il quale molti ripetitori fanno cadere la trasmissione (il classico Time-out usualmente chiamato: taglia lingua)
Mi pare che una cosa del genere si può ottenere impiegando l’ NE555 ma non sono in grado di progettare i sia pur pochi altri componenti.
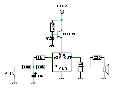
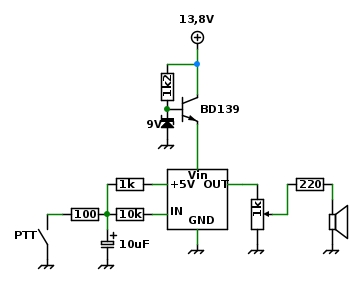
ti do un link del tipo di circuito, non ha i tuoi tempi, ma pensi che sia alla tua portata? link
saluti.
-

lelerelele
4.899 3 7 9 - Master

- Messaggi: 5505
- Iscritto il: 8 giu 2011, 8:57
- Località: Reggio Emilia
0
voti
Quanto precisi devono essere questi 3 minuti? Forse, con alcune accortezze, si può fare anche con una rete R-C con un grande condensatore di poliestere e un mosfet
-

SediciAmpere
4.187 5 5 8 - Master

- Messaggi: 4847
- Iscritto il: 31 ott 2013, 15:00
0
voti
È che dopo questo tempo di attesa (chiamiamolo TA) serve un altro tempo di avviso (chiamiamolo DA, durata avviso) di... boh, un secondo? durante il quale abilitare un astabile 5..10Hz, che va ad impulsare un astabile 400..800Hz per generare un secondo di ciribiribì, e alla fine un controllo volume... Suggerivo Arduino per evitare un bagno di sangue, con tempi precisi al millisecondo e frequenze all'hertz senza bisogno di alcuna taratura 
Una domanda ben posta è già mezza risposta.
0
voti
Intenderei farmi arrivare un segnale dopo 2 minuti e 50 secondi dal momento che premo il PTT del microfono e comincio a parlare. Quell'avviso mi diche che ho ancora circa 10 secondi per concludere e/o dare il cambio; di conseguenza la precisione non è la cosa principale.
Mi sto già dando da fare col progetto che impiega Arduino Nano, attendo 2 componenti che non ho in "sala amanti" (la sala amanti è la mia stazione radio e piccolo laboratorio elettronico)...!
Ringrazio tutti voi.
Osvaldo
Mi sto già dando da fare col progetto che impiega Arduino Nano, attendo 2 componenti che non ho in "sala amanti" (la sala amanti è la mia stazione radio e piccolo laboratorio elettronico)...!
Ringrazio tutti voi.
Osvaldo
3
voti
Nel ringraziare ancora per le idee datemi per questa realizzazione, allego alcune foto che mostrano come abbia finito questo timer; otre che ai bip ai 2' e 50", il led rosso che si accende al premere il PTT, 15" prima della partenza del segnale acustico comincia a pulsare.
Il tutto sta in 7 x 3,7 x 4,5 cm.
Cordiali saluti .
Osvaldo - IK3ZYM
Il tutto sta in 7 x 3,7 x 4,5 cm.
Cordiali saluti .
Osvaldo - IK3ZYM
12 messaggi
• Pagina 1 di 2 • 1, 2
Chi c’è in linea
Visitano il forum: Google Adsense [Bot] e 76 ospiti

Elettrotecnica e non solo (admin)
Un gatto tra gli elettroni (IsidoroKZ)
Esperienza e simulazioni (g.schgor)
Moleskine di un idraulico (RenzoDF)
Il Blog di ElectroYou (webmaster)
Idee microcontrollate (TardoFreak)
PICcoli grandi PICMicro (Paolino)
Il blog elettrico di carloc (carloc)
DirtEYblooog (dirtydeeds)
Di tutto... un po' (jordan20)
AK47 (lillo)
Esperienze elettroniche (marco438)
Telecomunicazioni musicali (clavicordo)
Automazione ed Elettronica (gustavo)
Direttive per la sicurezza (ErnestoCappelletti)
EYnfo dall'Alaska (mir)
Apriamo il quadro! (attilio)
H7-25 (asdf)
Passione Elettrica (massimob)
Elettroni a spasso (guidob)
Bloguerra (guerra)


