Utilizzo Shelly per irrigazione giardino
Moderatori:
carloc,
g.schgor,
BrunoValente,
IsidoroKZ
10 messaggi
• Pagina 1 di 1
0
voti
Buonasera a tutti, vorrei chiedere un vs supporto per trovare una soluzione ad un problemino che per me non e' molto semplice. Per irrigare il giardino dispongo di una centralina Rain Bird a 4 canali che pilota elettrovalvole a 9Volts. La centralina invia un impulso di un secondo a 9V (+-) per aprire le elettrovalvole, ed un impulso di un secondo ma di segno opposto (-+) per chiuderle. Vorrei sostituire la vecchia centralina Rain Bird (non connessa a wifi) con 4 shelly1 (uno per ogni canale). Con Shelly tramite contatto pulito riesco ad inviare un impulso di 9v per 1sec per aprire le elettrovalvole, ma per chiuderle devo invertire la polarità dell'impulso e questo con Shelly non riesco a farlo. Mi potreste suggerire uno schema pratico per invertire la corrente continua dopo aver inviato l'impulso di apertura alle elettrovalvole ? Grazie mille
0
voti
Secondo me non è adatto lo shelly, al limite la versione con addon che ti permette di avere qualche modulo di controllo, ma diventerebeb comunque dispendioso.
Con un modulo come arduino potresti farlo, ma non è semplicissimo, ti consiglio di trovare altra centralina con wifi.
Con un modulo come arduino potresti farlo, ma non è semplicissimo, ti consiglio di trovare altra centralina con wifi.
0
voti
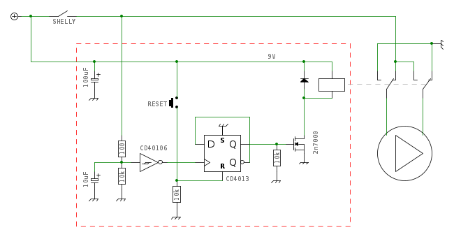
Per invertire la polarità serve un relé con due scambi (DPDT). Ma per far commutare il relé ogni volta che shelly apre il contatto serve un circuito ad hoc, come potrebbe essere il seguente. Sei in grado di montare una decina di componenti?
Una domanda ben posta è già mezza risposta.
0
voti
Attento che non avrai neppure la segnalazione di valvola aperta\chiusa (magari con qualche problema sull'app dello shelly non sapresti se sono rimaste aperte\chiuse), se però puoi controllare in altro modo, va bene uguale.
1
voti
Grazie a tutti per i vs contributi. Effettivamente concordo che anche se realizzo lo schema proposto, rimangono comunque alcuni problemi, come ad esempio l'assenza di indicatore circa lo stato delle elettrovalvole aperte o chiuse. Credo che dovrò valutare una centralina wifi.... grazie mille !!
0
voti
O sostituire le valvole con quelle classiche da irrigazione non a batteria, ovvero a 24 V AC monostabili, quelle le comandi direttamente con gli shelly senza impulsi e senza rischi di perdere passi della sequenza.
0
voti
@nicsergio: e' una buona idea, devo verificare se il costo della sostituzione giustifica l'operazione, ma effettivamente in tal modo elimino la centralina e comando in remoto. Grazie mille
0
voti
Ho trovato i solenoidi a 24 V AC ! Ora devo trovare un trasformatore. Due domande:
1) dato che i solenoidi si alimentano a 24 V AC (quindi non raddrizzata), basta un semplice trasformatore/avvolgimento 220/24 AC oppure serve un alimentatore con componenti elettronici?
2) mi sapete dire se per eccitare/aprire le elettrovalvole/solenoidi basta un impulso a 24 V AC (come per quelle a 9V DC) oppure se la corrente deve continuare per tutta la durata dell'irrigazione?
Ancora grazie
Stefano
1) dato che i solenoidi si alimentano a 24 V AC (quindi non raddrizzata), basta un semplice trasformatore/avvolgimento 220/24 AC oppure serve un alimentatore con componenti elettronici?
2) mi sapete dire se per eccitare/aprire le elettrovalvole/solenoidi basta un impulso a 24 V AC (come per quelle a 9V DC) oppure se la corrente deve continuare per tutta la durata dell'irrigazione?
Ancora grazie
Stefano
0
voti
1) basta un trasformatore con potenza apparente sufficiente per alimentare il numero massimo di solenoidi che possono essere comandati contemporaneamente
2) le valvole sono monostabili quindi vanno tenute alimentate per la durata di irrigazione
2) le valvole sono monostabili quindi vanno tenute alimentate per la durata di irrigazione
10 messaggi
• Pagina 1 di 1
Chi c’è in linea
Visitano il forum: Majestic-12 [Bot] e 88 ospiti

Elettrotecnica e non solo (admin)
Un gatto tra gli elettroni (IsidoroKZ)
Esperienza e simulazioni (g.schgor)
Moleskine di un idraulico (RenzoDF)
Il Blog di ElectroYou (webmaster)
Idee microcontrollate (TardoFreak)
PICcoli grandi PICMicro (Paolino)
Il blog elettrico di carloc (carloc)
DirtEYblooog (dirtydeeds)
Di tutto... un po' (jordan20)
AK47 (lillo)
Esperienze elettroniche (marco438)
Telecomunicazioni musicali (clavicordo)
Automazione ed Elettronica (gustavo)
Direttive per la sicurezza (ErnestoCappelletti)
EYnfo dall'Alaska (mir)
Apriamo il quadro! (attilio)
H7-25 (asdf)
Passione Elettrica (massimob)
Elettroni a spasso (guidob)
Bloguerra (guerra)






