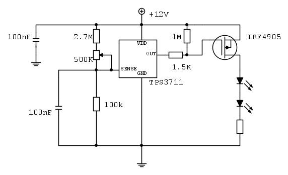
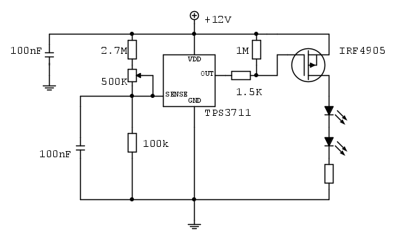
samu_83 ha scritto:Ciao GiVi fico con il trimmer cosi collego il tester e mi regolo la soglia di accensione alla tensione precisa voluta.![]()
ATTENZIONE: Il pin Vsense regge massimo 7V, devi con il circuito scollegato preregolare con il tester il trimmer in modo da avere meno di questo valore. O fai come da me proposto e usi 2 resitenze e un potenziometro, hai anche una maggiore sensibilità.
Il chip In extremis può assorbire 40mA sul pin output (AMR), non è consigliato !
Basta mettere come da mio schema 2 resistenze e un transistor PNP e puoi erogare tutta la corrente che vuoi (limitato da HFE*10mA). A quel punto puoi mettere tutti i led che vuoi, ne metti 2 in serie con una resistenza in modo fa far circolare 15mA
La differenza tra i due circuiti sono 4 resistenze e 1 transistor, trascurabile sia in THT che in SMD.
Per darti un idea del volume in SMD equivalgono a 5 chicchi di riso, abbiamo spazio per 5 chicchi ?


Elettrotecnica e non solo (admin)
Un gatto tra gli elettroni (IsidoroKZ)
Esperienza e simulazioni (g.schgor)
Moleskine di un idraulico (RenzoDF)
Il Blog di ElectroYou (webmaster)
Idee microcontrollate (TardoFreak)
PICcoli grandi PICMicro (Paolino)
Il blog elettrico di carloc (carloc)
DirtEYblooog (dirtydeeds)
Di tutto... un po' (jordan20)
AK47 (lillo)
Esperienze elettroniche (marco438)
Telecomunicazioni musicali (clavicordo)
Automazione ed Elettronica (gustavo)
Direttive per la sicurezza (ErnestoCappelletti)
EYnfo dall'Alaska (mir)
Apriamo il quadro! (attilio)
H7-25 (asdf)
Passione Elettrica (massimob)
Elettroni a spasso (guidob)
Bloguerra (guerra)







