Cos'è ElectroYou | Login Iscriviti

ElectroYou - la comunità dei professionisti del mondo elettrico

Zero crossing detector con fotoaccoppiatore

Elettronica lineare e digitale: didattica ed applicazioni

Moderatori: Foto Utentecarloc, Foto Utenteg.schgor, Foto UtenteBrunoValente, Foto UtenteIsidoroKZ

0
voti

[1] Zero crossing detector con fotoaccoppiatore

Messaggioda Foto Utentespud » 27 set 2023, 23:27

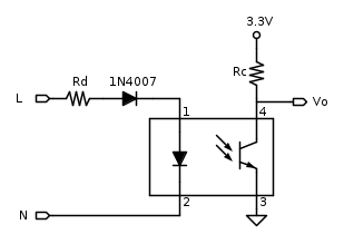
Ciao a tutti, vi chiedo un aiuto perché mi credo di essermi perso in un bicchiere d'acqua. Ho bisogno di fare un po' di brainstorming.
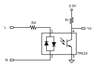
Vorrei controllare la velocità di alcuni piccoli motori asincroni (monofase) tramite un microcontrollore e un driver fatto con dei triac. Per il rilevare l'attraversamento dello zero della tensione di linea volevo usare un fotoaccoppiatore ac, tale TLP620 di cui vi allego un datasheet.
Mi piace l'idea di usare un fotoaccoppiatore con i diodi in antiparallelo perché mi risparmio il ponte a diodi esterno, volevo risparmiare anche il trasformatore perché occupa spazio nella scheda e a quanto vedo in giro mi costerebbe anche un sacco di soldi, ma vediamo dopo se ha senso o meno.

Lo schema è abbastnza semplice, lo riporto qui:


Ho visto qualche esempio ma sono un po' confusionari, specialmente perché usano il valore efficace della tensione di rete per dimensionare la resistenza. Io ho fatto cosi, considerando di far lavorare gli emettitori con una corrente I_F=10\text{mA} ho tensione sul diodo V_F=1.15\text{V} (datasheet). Per la resistenza quindi:

R_d=\frac{\sqrt{2}\cdot 230 - 1.15}{10} = 32.4\text{k}\Omega \Rightarrow 32\text{k}\Omega

ora, per limitare la dissipazione di potenza sulla resistenza pensavo di suddividerla in due resistenze da 15\text{k}\Omega oppure quattro da 8.2\text{k}\Omega. Però mi urta un po' buttare 3.2\text{W} solo per lo ZC.

Da qui la mia prima domanda, c'è qualche controindicazione a usare I_F=5\text{mA} sul diodo? Sarebbe più saggio usare un piccolo trasformatore? Per esempio questo?

Per quanto riguarda la resistenza R_c posso considerarla come un semplice pull-up.

Grazie!
Allegati
TLP620-4GB-v2.pdf
(333.4 KiB) Scaricato 482 volte
Atlant.

Behind every great man is a woman rolling her eyes.
Avatar utente
Foto Utentespud
3.767 3 10 12
free expert
 
Messaggi: 1601
Iscritto il: 1 feb 2012, 14:26
Località: Udine

1
voti

[2] Re: Zero crossing detector con fotoaccoppiatore

Messaggioda Foto Utentestefanopc » 27 set 2023, 23:48

Forse potrebbe interessare questo articolo.
https://www.electroyou.it/stefanopc/wik ... incontrano
Ciao.
600 Elettra
Avatar utente
Foto Utentestefanopc
13,3k 5 9 13
Master EY
Master EY
 
Messaggi: 5567
Iscritto il: 4 ago 2020, 9:11

0
voti

[3] Re: Zero crossing detector con fotoaccoppiatore

Messaggioda Foto UtenteEtemenanki » 28 set 2023, 9:04

Attenzione solo ad una cosa, il circuito e' valido ovviamente, ma le fotoresistenze hanno un certo tempo di risposta (in media intorno ai 30mS, ma ce ne sono anche di piu lente) che in particolari casi potrebbe creare problemi, mentre i fototransistor hanno tempi di risposta minori (nell'ordine delle decine di microsecondi in media, anche se ce ne sono alcuni piu veloci), ed i fotodiodi ancora minori (qui andiamo facilmente nei nanosecondi, alcuni fotodiodi Schottky hanno una banda che supera il GHz), quindi scegliere sempre il componente in funzione del tipo di applicazione ;-)

Mentre ricordarsi anche che la tensione di soglia (passaggio da spento ad acceso) delle lampadine al neon e' intorno ai 70/80V, quindi per usarle come rivelatori del passaggio per lo zero, se serve un'alta precisione bisogna tenerne conto ;-)
"Sopravvivere" e' attualmente l'unico lusso che la maggior parte dei Cittadini italiani,
sia pure a costo di enormi sacrifici, riesce ancora a permettersi.
Avatar utente
Foto UtenteEtemenanki
9.517 3 6 10
Master
Master
 
Messaggi: 5940
Iscritto il: 2 apr 2021, 23:42
Località: Dalle parti di un grande lago ... :)

0
voti

[4] Re: Zero crossing detector con fotoaccoppiatore

Messaggioda Foto Utentespud » 28 set 2023, 9:09

Grazie Foto Utentestefanopc per l'articolo, non lo avevo trovato cercando sul forum.

Foto UtenteEtemenanki sicuramente usero il fotoaccppiatore indicato prima, devo misurare su tensione di rete quindi ho periodo di 20ms, con il risultato poi dovrò temporizzare l'accensione di un triac quindi lo vorrei un po' preciso.

Il dubbio non era tanto su quello quanto sul dimensionamento dei componenti, cercavo di capire se ha senso mettere un trasformatorino per evitare di dissipare tutta quella potenza, e poi in seguito se riesco a pilotare l'ingresso di un micro direttamente col transistor integrato.
Atlant.

Behind every great man is a woman rolling her eyes.
Avatar utente
Foto Utentespud
3.767 3 10 12
free expert
 
Messaggi: 1601
Iscritto il: 1 feb 2012, 14:26
Località: Udine

0
voti

[5] Re: Zero crossing detector con fotoaccoppiatore

Messaggioda Foto UtenteEtemenanki » 28 set 2023, 11:31

Potresti usare uno dei tanti fotoaccoppiatori a bassa IF che ormai sono disponibili, contrariamente a qualche anno fa quando si trovavano solo modelli standard ... ad esempio:

ACPL-M62L, gia funziona bene a 2mA (ma bisogna fare attenzione a non farne scorrere mai piu di 7 o 8)
ACPL-M62L.pdf
(139.28 KiB) Scaricato 507 volte


6N139M per il singolo, oppure HCPL2730M per il doppio (per collegarli in antiparallelo e rilevare entrambe le semionde, se necessario), anche questi con 2mA funzionano normalmente.
6N139M-HCPL2730M-2731M.PDF
(344.19 KiB) Scaricato 508 volte


Se poi uno vuole proprio esagerare, HCPL4701 / HCPL4731 / HCPL070A / HCPL073A, con 100uA (MICROampere) di IF possono gia dare poco piu di 3mA in uscita, piu che sufficenti per pilotarci ingressi di logiche CMOS, con 250uA passi i 6mA, e con 500uA sei sui 10mA ;-)
HCPL4701-4731-070A-073A.pdf
(903.97 KiB) Scaricato 505 volte


Ce ne sono anche altri, ma credo questi siano i piu sensibili.
"Sopravvivere" e' attualmente l'unico lusso che la maggior parte dei Cittadini italiani,
sia pure a costo di enormi sacrifici, riesce ancora a permettersi.
Avatar utente
Foto UtenteEtemenanki
9.517 3 6 10
Master
Master
 
Messaggi: 5940
Iscritto il: 2 apr 2021, 23:42
Località: Dalle parti di un grande lago ... :)

0
voti

[6] Re: Zero crossing detector con fotoaccoppiatore

Messaggioda Foto UtenteMarcoD » 28 set 2023, 11:38

Ho visto qualche esempio ma sono un po' confusionari, specialmente perché usano il valore efficace della tensione di rete per dimensionare la resistenza. Io ho fatto cosi, considerando di far lavorare gli emettitori con una corrente I_F=10\text{mA} ho tensione sul diodo V_F=1.15\text{V} (datasheet). Per la resistenza quindi:

R_d=\frac{\sqrt{2}\cdot 230 - 1.15}{10} = 32.4\text{k}\Omega \Rightarrow 32\text{k}\Omega

Non ho letto le caratteristiche dell'optoisolatore.
Ti interessa la corrente massima che se superi lo bruci, suppongo sia 10 mA ?
La dissipazione del resistore dipende dalla corrente efficace, per cui devi adoperare i 220 Veff, non il valore massimo 310 V. Ti aiuta a limitare la potenza.

Interessa anche la corrente minima per cui rimane in conduzione, tu vuoi che riconosce il passaggio per zero, ossia che la corrente sia sufficientemente bassa per spegnerlo.
La corrente mnima dipende dalla ressitenza di carico sul collettore, che vorresti la maggiore possibile.
Presumo che tu voglia un tempo sufficientemente piccolo, allora vuoi una resistenza piccola per avere una finestra stretta con tensione attorno allo zero, ma non troppo piccola per non fare bruciare il LED quando la tensione sale al valore massimo (310 V).
...............post scriptum...
Se metti il trasformatore, puoi togliere l'opto, perché l'isolamento lo fa già il secondario del trasformatore.
Puoi poi usare un comparatore e avere tutta la precisione che ti serve.
Avatar utente
Foto UtenteMarcoD
12,2k 5 9 13
Master EY
Master EY
 
Messaggi: 6696
Iscritto il: 9 lug 2015, 16:58
Località: Torino

0
voti

[7] Re: Zero crossing detector con fotoaccoppiatore

Messaggioda Foto Utentespud » 28 set 2023, 14:19

Dopo il lavoro cerco di rispondere meglio e do un'occhiata ai datasheet.

Grazie Foto UtenteEtemenanki per i riferimenti, non sono molto ferrato in materia quindi non avevo considerato che esistessero opto funzionanti a correnti così basse.

MarcoD ha scritto:Ti interessa la corrente massima che se superi lo bruci, suppongo sia 10 mA

No, la corrente massima secondo il datasheet è di 60mA, ho scelto 10mA perché era in uno degli esempi di Vf del diodo.

MarcoD ha scritto:Se metti il trasformatore, puoi togliere l'opto, perché l'isolamento lo fa già il secondario del trasformatore. Puoi poi usare un comparatore e avere tutta la precisione che ti serve.


Stavo iniziando a considerare anche questa ipotesi, mi costa un po' di più in termini di componenti ma forse è la soluzione più flessibile.

Avrei trovato anche degli integrati tipo BM1Z012FJ che fanno tutto al loro interno, uno mi costa circa 1.8€, per l'opzione comparatore solo con il trasformatore sarei sui 3€ circa, mentre l'opto sembra essere la soluzione più economica di tutte, almeno come costi di componenti.
Atlant.

Behind every great man is a woman rolling her eyes.
Avatar utente
Foto Utentespud
3.767 3 10 12
free expert
 
Messaggi: 1601
Iscritto il: 1 feb 2012, 14:26
Località: Udine

0
voti

[8] Re: Zero crossing detector con fotoaccoppiatore

Messaggioda Foto Utenteedgar » 28 set 2023, 20:09

spud ha scritto:Avrei trovato anche degli integrati tipo BM1Z012FJ che fanno tutto al loro interno

Non ha l'isolamento galvanico del fotoaccoppiatore però.

Mi ha fatto sorridere il datasheet:
Applications
◼ Household Appliances such as Rice Cooker and Dryer,
etc.

:mrgreen:
Avatar utente
Foto Utenteedgar
10,0k 4 5 8
Master
Master
 
Messaggi: 5229
Iscritto il: 15 set 2012, 22:59

0
voti

[9] Re: Zero crossing detector con fotoaccoppiatore

Messaggioda Foto Utentedjnz » 28 set 2023, 21:02

E così dite che ci sarebbero sfasamenti?
La dissipazione sarebbe contenuta in 0.3W complessivi.

Una domanda ben posta è già mezza risposta.
Avatar utente
Foto Utentedjnz
1.590 1 4 7
Master
Master
 
Messaggi: 708
Iscritto il: 26 lug 2020, 14:52

3
voti

[10] Re: Zero crossing detector con fotoaccoppiatore

Messaggioda Foto UtenteGuidoB » 28 set 2023, 23:48

djnz ha scritto:E così dite che ci sarebbero sfasamenti?

Sì. Diventerebbe un rivelatore di picco, non di zero.

Io invece pensavo che potrebbe usare un fotoaccoppiatore unidirezionale (con un solo LED, non due in antiparallelo). Mettendoci in serie un diodo raddrizzatore 1N4007 per far passare una sola semionda, dimezzerebbe la potenza dissipata sulla resistenza.

In questo caso il micro dovrebbe riconoscere come passaggio per zero entrambi i fronti.
Il LED resterebbe acceso un po' meno della metà del tempo, quindi ci sarebbe anche una lieve asimmetria (il passaggio acceso-spento sarebbe in lieve anticipo rispetto al passaggio per zero, mentre il passaggio spento-acceso sarebbe in lieve ritardo, a causa della tensione di soglia del LED più quella del diodo 1N4007, e al fatto che serve un minimo di luminosità per accendere il fototransistor).

Con un buon lavoro di firmware, potrebbe essere il micro stesso a generare i passaggi per zero ogni 10 ms, utilizzando il segnale del fotoaccoppiatore solo per agganciarsi alla frequenza di rete ogni due semionde (20 ms).
In questo modo inoltre trascurerebbe automaticamente i passaggi per zero spuri, dovuti a disturbi sulla tensione di rete.
Big fan of ƎlectroYou!       Ausili per disabili e anziani su ƎlectroYou
Caratteri utili: À È É Ì Ò Ó Ù α β γ δ ε η θ λ μ π ρ σ τ φ ω Ω º ª ² ³ √ ∛ ∜ ₀ ₁ ₂ ₃ ₄ ₅ ₆ ∃ ∄ ∆ ∈ ∉ ± ∓ ∾ ≃ ≈ ≠ ≤ ≥
Avatar utente
Foto UtenteGuidoB
17,8k 7 12 13
G.Master EY
G.Master EY
 
Messaggi: 2809
Iscritto il: 3 mar 2011, 16:48
Località: Madrid

Prossimo

Torna a Elettronica generale

Chi c’è in linea

Visitano il forum: Nessuno e 179 ospiti